当前位置:首页>长沙>长沙市望城区职业中等专业学校2025年下学期寒假致家长一封信

长沙市望城区职业中等专业学校2025年下学期寒假致家长一封信

  • 2026-05-08 23:24:47
长沙市望城区职业中等专业学校2025年下学期寒假致家长一封信

长沙市望城区职业中等专业学校

2025年下学期寒假致家长一封信

尊敬的家长朋友:

      您好!

      时光荏苒,岁序更新。在您的关心、支持与配合下,贵子女在长沙市望城区职业中等专业学校顺利完成了2025年下学期的学习任务。在此,学校全体教职员工向您致以最诚挚的感谢和最美好的新春祝福!

     寒假将至,为了让孩子度过一个“平安、健康、充实、有益”的假期,也为了新学期能以更饱满的精神状态投入到专业技能学习中,特致信于您,希望您协助学校做好以下工作:

      一、安全第一,筑牢防线(平安寒假)

      孩子的安全是家庭的幸福底线,也是学校最大的牵挂。请您务必履行监护责任,重点关注:

     1. 交通安全: 教育孩子遵守交通规则,严禁未满16周岁骑电动车,严禁无证驾驶机动车,骑行电动车务必佩戴头盔,不闯红灯、不逆行。

     2. 消防与居家安全: 冬季取暖注意通风,防止一氧化碳中毒;不乱接电线,不使用大功率违规电器。作为雷锋家乡的学子,请严格遵守长沙市关于禁止燃放烟花爆竹的规定,共同守护“望城蓝”。

     3. 网络安全: 警惕网络诈骗(如刷单、游戏充值、冒充老师收费等),教育孩子不沉迷网络游戏,不随意约见网友,文明上网。

     4. 外出安全: 孩子外出需知去向、知同伴、知归时,教育孩子不去KTV、网吧等不适宜未成年人进入的场所。

      二、劳逸结合,勤学苦练(充实寒假)

      职业教育强调“工匠精神”,假期是查漏补缺、提升技能的黄金期:

      1. 完成作业: 请督促孩子按时、保质完成学校布置的寒假作业及专业实践作品。

      2. 专业技能: 鼓励孩子结合所学专业(如数控、幼保、旅游、计算机等)进行社会调查或技能实操。例如:帮家里维修小家电、为家人设计一次旅行路线、练习一项专业基本功等。

      3. 阅读充电: “腹有诗书气自华”,请引导孩子多读书、读好书,每天坚持阅读1小时,撰写读书笔记或心得。

      三、强健体魄,拒绝躺平(健康寒假)

      身体是革命的本钱,良好的体能是未来职场竞争的基础:

      1. 每日锻炼: 保证每天户外活动或体育锻炼1小时。推荐跑步、篮球、羽毛球等项目,也可以结合专业特点进行体能训练。

      2. 作息规律: 制定科学的作息表,不熬夜、不睡懒觉,保持充足睡眠,提高免疫力。

       四、弘扬雷锋精神,投身实践(公益寒假)

      望城是雷锋的家乡,作为望城职中的学子,应将雷锋精神落到实处:

       1. 劳动教育: 请让孩子承担力所能及的家务劳动(做饭、洗衣、打扫卫生),培养劳动光荣的意识和独立生活能力。

       2. 志愿服务: 鼓励孩子积极参与社区(村组)的公益活动,如关爱空巢老人、参与“河小青”护河行动、进行垃圾分类宣传等,在实践中培养社会责任感。

      五、关注心理,用心陪伴(暖心寒假)

      青春期的孩子心理波动大,假期是亲子沟通的最佳时机:

      1. 倾听与沟通: 请放下手机,多陪孩子聊天,关注孩子的情绪变化遇到矛盾时,多换位思考,避免简单粗暴的打骂教育。

     2. 心理疏导: 如发现孩子有焦虑、抑郁等情绪,请及时给予安慰,并可拨打学校心理辅导热线或寻求专业心理咨询师帮助。

     3. 规划未来: 利用假期与孩子一起探讨职业生涯规划,分析下学期的升学(单招/对口高考)或就业方向,树立明确目标。

      六、来期报到须知

      为确保新学期工作顺利开展,请您关注以下时间节点:

      1. 报到时间:实施错峰报到,17:00 寄宿生禁止出校园。

      高二年级2026年3月4日(农历正月十六)上午8:30—11:30 ;

      高一年级2026年3月4日(农历正月十六)13:00—16:00。

      2. 报到地点:各班教室(具体楼层见校园分布图)。

      3. 报到要求:

    (1)带齐寒假作业、社会实践表及相关缴费凭证。

    (2)整理好个人仪容仪表:不染发、不烫发、不留怪异发型;男生不留长发,女生不化妆、不佩戴首饰;统一穿着校服入校。

     (3)严禁携带管制刀具、烟酒、槟榔及违禁电子产品进入校园。

      家长朋友们,孩子的成长离不开您的陪伴与引导。

      新的一年,祝愿您和家人:身体健康,工作顺利,阖家幸福,马年大吉!期待春暖花开时,在美丽的望职校园与更加优秀的孩子们重逢!

      此致

敬礼!

长沙市望城区职业中等专业学校

2026年1月26日

“我们的韶华映朝阳”

“我们都是‘雷小锋’·红红火火过大年”

2026年寒假主题教育实践活动

      为学习宣传贯彻党的二十大精神,大力弘扬社会主义核心价值观,进一步传播文明、践行文明,丰富“雷小锋”们的寒假生活,营造喜庆节俭、温馨祥和的春节氛围,校团委制定如下“我们的韶华映朝阳”——“我们都是‘雷小锋’·红红火火过大年”主题实践活动。

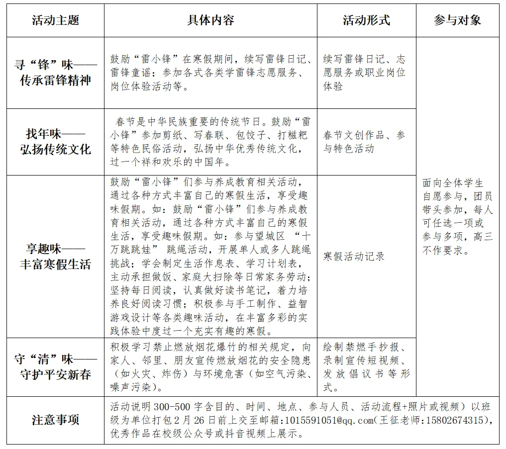
      活动1:寻“锋”味——传承雷锋精神

      从“向雷锋同志学习”到“雷锋精神要世世代代弘扬下去”,广大“雷小锋”生逢盛世,当作一颗雷锋精神的种子,落地生根。鼓励望城区“雷小锋”在寒假期间,续写雷锋日记、雷锋童谣;参加各式各类学雷锋志愿服务、岗位体验活动等。

      活动2:找年味——弘扬传统文化

      春节是中华民族重要的传统节日。鼓励“雷小锋”参加剪纸、写春联、包饺子、打糍粑等特色民俗活动,弘扬中华优秀传统文化,过一个祥和欢乐的中国年。

      活动3:享趣味——丰富寒假生活

      这个假期,鼓励“雷小锋”们参与养成教育相关活动,通过各种方式丰富自己的寒假生活,享受趣味假期。如:参与望城区“十万跳跳娃”跳绳活动,进行单人或多人跳绳挑战;学会制定生活作息表、学习计划表等,主动参与日常家务劳动等;坚持每日阅读,做好读书笔记,培养阅读习惯;参与制作手工、设计益智游戏等各类有趣的活动,在多彩活动里度过一个趣味满满的寒假。

      活动4:守“清”味——守护平安新春

      为守护新春佳节的洁净空气与平安环境,引导望城区“雷小锋”树立安全意识、环保理念,争做平安新春的守护者,特开展本次守“清”味活动,以实际行动拒绝燃放烟花爆竹,共度平安祥和的春节。鼓励“雷小锋”主动担当,争当禁燃宣传小使者与践行者。积极学习禁止燃放烟花爆竹的相关规定,向家人、邻里、朋友宣传燃放烟花的安全隐患(如火灾、炸伤)与环境危害(如空气污染、噪声污染),通过绘制禁燃手抄报、录制宣传短视频、发放倡议书等形式,传递“禁燃烟花,守护家园”的理念。

      自觉遵守禁燃规定,从自身做起,不购买、不燃放烟花爆竹,带动家人共同践行禁燃要求。主动监督身边行为,若发现违规燃放苗头,礼貌上前提醒劝阻,争做平安家园的“小小监督员”。同时,积极探索无烟花的新春庆祝方式,用电子烟花、灯光装饰、亲子游戏等绿色环保形式替代传统烟花,既保留节日氛围,又守护新春的“清新味道”与平安底色,让年味在安全洁净中愈发醇厚。

      五、活动要求

      1.全校“雷小锋”可以自愿选择参与一项实践活动,参与活动的过程材料(活动说明300-500字含目的、时间、地点、参与人员、活动流程+照片或视频)以班级为单位打包2月26日前上交至邮箱:1015591051@qq.com(王征老师:15802674315),优秀作品在校级公众号或抖音视频上展示。

      2.共青团员在参加活动时需佩戴团徽。学生需在注重安全的前提下参加活动,参加户外实践活动需家长陪同。

 共青团长沙市望城区职业中专委会   

                              2026年1月26日

供稿:学生科

责编:李长春

一审:刘志清

二审:黄   颂

三审:黄   定

最新文章

随机文章

基本 文件 流程 错误 SQL 调试
  1. 请求信息 : 2026-05-13 05:58:11 HTTP/2.0 GET : https://e.460.net.cn/a/464474.html
  2. 运行时间 : 0.306504s [ 吞吐率:3.26req/s ] 内存消耗:4,529.07kb 文件加载:140
  3. 缓存信息 : 0 reads,0 writes
  4. 会话信息 : SESSION_ID=d77090900b0c96e5f5ac6788d346d9fc
  1. /yingpanguazai/ssd/ssd1/www/e.460.net.cn/public/index.php ( 0.79 KB )
  2. /yingpanguazai/ssd/ssd1/www/e.460.net.cn/vendor/autoload.php ( 0.17 KB )
  3. /yingpanguazai/ssd/ssd1/www/e.460.net.cn/vendor/composer/autoload_real.php ( 2.49 KB )
  4. /yingpanguazai/ssd/ssd1/www/e.460.net.cn/vendor/composer/platform_check.php ( 0.90 KB )
  5. /yingpanguazai/ssd/ssd1/www/e.460.net.cn/vendor/composer/ClassLoader.php ( 14.03 KB )
  6. /yingpanguazai/ssd/ssd1/www/e.460.net.cn/vendor/composer/autoload_static.php ( 4.90 KB )
  7. /yingpanguazai/ssd/ssd1/www/e.460.net.cn/vendor/topthink/think-helper/src/helper.php ( 8.34 KB )
  8. /yingpanguazai/ssd/ssd1/www/e.460.net.cn/vendor/topthink/think-validate/src/helper.php ( 2.19 KB )
  9. /yingpanguazai/ssd/ssd1/www/e.460.net.cn/vendor/topthink/think-orm/src/helper.php ( 1.47 KB )
  10. /yingpanguazai/ssd/ssd1/www/e.460.net.cn/vendor/topthink/think-orm/stubs/load_stubs.php ( 0.16 KB )
  11. /yingpanguazai/ssd/ssd1/www/e.460.net.cn/vendor/topthink/framework/src/think/Exception.php ( 1.69 KB )
  12. /yingpanguazai/ssd/ssd1/www/e.460.net.cn/vendor/topthink/think-container/src/Facade.php ( 2.71 KB )
  13. /yingpanguazai/ssd/ssd1/www/e.460.net.cn/vendor/symfony/deprecation-contracts/function.php ( 0.99 KB )
  14. /yingpanguazai/ssd/ssd1/www/e.460.net.cn/vendor/symfony/polyfill-mbstring/bootstrap.php ( 8.26 KB )
  15. /yingpanguazai/ssd/ssd1/www/e.460.net.cn/vendor/symfony/polyfill-mbstring/bootstrap80.php ( 9.78 KB )
  16. /yingpanguazai/ssd/ssd1/www/e.460.net.cn/vendor/symfony/var-dumper/Resources/functions/dump.php ( 1.49 KB )
  17. /yingpanguazai/ssd/ssd1/www/e.460.net.cn/vendor/topthink/think-dumper/src/helper.php ( 0.18 KB )
  18. /yingpanguazai/ssd/ssd1/www/e.460.net.cn/vendor/symfony/var-dumper/VarDumper.php ( 4.30 KB )
  19. /yingpanguazai/ssd/ssd1/www/e.460.net.cn/vendor/topthink/framework/src/think/App.php ( 15.30 KB )
  20. /yingpanguazai/ssd/ssd1/www/e.460.net.cn/vendor/topthink/think-container/src/Container.php ( 15.76 KB )
  21. /yingpanguazai/ssd/ssd1/www/e.460.net.cn/vendor/psr/container/src/ContainerInterface.php ( 1.02 KB )
  22. /yingpanguazai/ssd/ssd1/www/e.460.net.cn/app/provider.php ( 0.19 KB )
  23. /yingpanguazai/ssd/ssd1/www/e.460.net.cn/vendor/topthink/framework/src/think/Http.php ( 6.04 KB )
  24. /yingpanguazai/ssd/ssd1/www/e.460.net.cn/vendor/topthink/think-helper/src/helper/Str.php ( 7.29 KB )
  25. /yingpanguazai/ssd/ssd1/www/e.460.net.cn/vendor/topthink/framework/src/think/Env.php ( 4.68 KB )
  26. /yingpanguazai/ssd/ssd1/www/e.460.net.cn/app/common.php ( 0.03 KB )
  27. /yingpanguazai/ssd/ssd1/www/e.460.net.cn/vendor/topthink/framework/src/helper.php ( 18.78 KB )
  28. /yingpanguazai/ssd/ssd1/www/e.460.net.cn/vendor/topthink/framework/src/think/Config.php ( 5.54 KB )
  29. /yingpanguazai/ssd/ssd1/www/e.460.net.cn/config/app.php ( 0.95 KB )
  30. /yingpanguazai/ssd/ssd1/www/e.460.net.cn/config/cache.php ( 0.78 KB )
  31. /yingpanguazai/ssd/ssd1/www/e.460.net.cn/config/console.php ( 0.23 KB )
  32. /yingpanguazai/ssd/ssd1/www/e.460.net.cn/config/cookie.php ( 0.56 KB )
  33. /yingpanguazai/ssd/ssd1/www/e.460.net.cn/config/database.php ( 2.47 KB )
  34. /yingpanguazai/ssd/ssd1/www/e.460.net.cn/vendor/topthink/framework/src/think/facade/Env.php ( 1.67 KB )
  35. /yingpanguazai/ssd/ssd1/www/e.460.net.cn/config/filesystem.php ( 0.61 KB )
  36. /yingpanguazai/ssd/ssd1/www/e.460.net.cn/config/lang.php ( 0.91 KB )
  37. /yingpanguazai/ssd/ssd1/www/e.460.net.cn/config/log.php ( 1.35 KB )
  38. /yingpanguazai/ssd/ssd1/www/e.460.net.cn/config/middleware.php ( 0.19 KB )
  39. /yingpanguazai/ssd/ssd1/www/e.460.net.cn/config/route.php ( 1.89 KB )
  40. /yingpanguazai/ssd/ssd1/www/e.460.net.cn/config/session.php ( 0.57 KB )
  41. /yingpanguazai/ssd/ssd1/www/e.460.net.cn/config/trace.php ( 0.34 KB )
  42. /yingpanguazai/ssd/ssd1/www/e.460.net.cn/config/view.php ( 0.82 KB )
  43. /yingpanguazai/ssd/ssd1/www/e.460.net.cn/app/event.php ( 0.25 KB )
  44. /yingpanguazai/ssd/ssd1/www/e.460.net.cn/vendor/topthink/framework/src/think/Event.php ( 7.67 KB )
  45. /yingpanguazai/ssd/ssd1/www/e.460.net.cn/app/service.php ( 0.13 KB )
  46. /yingpanguazai/ssd/ssd1/www/e.460.net.cn/app/AppService.php ( 0.26 KB )
  47. /yingpanguazai/ssd/ssd1/www/e.460.net.cn/vendor/topthink/framework/src/think/Service.php ( 1.64 KB )
  48. /yingpanguazai/ssd/ssd1/www/e.460.net.cn/vendor/topthink/framework/src/think/Lang.php ( 7.35 KB )
  49. /yingpanguazai/ssd/ssd1/www/e.460.net.cn/vendor/topthink/framework/src/lang/zh-cn.php ( 13.70 KB )
  50. /yingpanguazai/ssd/ssd1/www/e.460.net.cn/vendor/topthink/framework/src/think/initializer/Error.php ( 3.31 KB )
  51. /yingpanguazai/ssd/ssd1/www/e.460.net.cn/vendor/topthink/framework/src/think/initializer/RegisterService.php ( 1.33 KB )
  52. /yingpanguazai/ssd/ssd1/www/e.460.net.cn/vendor/services.php ( 0.14 KB )
  53. /yingpanguazai/ssd/ssd1/www/e.460.net.cn/vendor/topthink/framework/src/think/service/PaginatorService.php ( 1.52 KB )
  54. /yingpanguazai/ssd/ssd1/www/e.460.net.cn/vendor/topthink/framework/src/think/service/ValidateService.php ( 0.99 KB )
  55. /yingpanguazai/ssd/ssd1/www/e.460.net.cn/vendor/topthink/framework/src/think/service/ModelService.php ( 2.04 KB )
  56. /yingpanguazai/ssd/ssd1/www/e.460.net.cn/vendor/topthink/think-trace/src/Service.php ( 0.77 KB )
  57. /yingpanguazai/ssd/ssd1/www/e.460.net.cn/vendor/topthink/framework/src/think/Middleware.php ( 6.72 KB )
  58. /yingpanguazai/ssd/ssd1/www/e.460.net.cn/vendor/topthink/framework/src/think/initializer/BootService.php ( 0.77 KB )
  59. /yingpanguazai/ssd/ssd1/www/e.460.net.cn/vendor/topthink/think-orm/src/Paginator.php ( 11.86 KB )
  60. /yingpanguazai/ssd/ssd1/www/e.460.net.cn/vendor/topthink/think-validate/src/Validate.php ( 63.20 KB )
  61. /yingpanguazai/ssd/ssd1/www/e.460.net.cn/vendor/topthink/think-orm/src/Model.php ( 23.55 KB )
  62. /yingpanguazai/ssd/ssd1/www/e.460.net.cn/vendor/topthink/think-orm/src/model/concern/Attribute.php ( 21.05 KB )
  63. /yingpanguazai/ssd/ssd1/www/e.460.net.cn/vendor/topthink/think-orm/src/model/concern/AutoWriteData.php ( 4.21 KB )
  64. /yingpanguazai/ssd/ssd1/www/e.460.net.cn/vendor/topthink/think-orm/src/model/concern/Conversion.php ( 6.44 KB )
  65. /yingpanguazai/ssd/ssd1/www/e.460.net.cn/vendor/topthink/think-orm/src/model/concern/DbConnect.php ( 5.16 KB )
  66. /yingpanguazai/ssd/ssd1/www/e.460.net.cn/vendor/topthink/think-orm/src/model/concern/ModelEvent.php ( 2.33 KB )
  67. /yingpanguazai/ssd/ssd1/www/e.460.net.cn/vendor/topthink/think-orm/src/model/concern/RelationShip.php ( 28.29 KB )
  68. /yingpanguazai/ssd/ssd1/www/e.460.net.cn/vendor/topthink/think-helper/src/contract/Arrayable.php ( 0.09 KB )
  69. /yingpanguazai/ssd/ssd1/www/e.460.net.cn/vendor/topthink/think-helper/src/contract/Jsonable.php ( 0.13 KB )
  70. /yingpanguazai/ssd/ssd1/www/e.460.net.cn/vendor/topthink/think-orm/src/model/contract/Modelable.php ( 0.09 KB )
  71. /yingpanguazai/ssd/ssd1/www/e.460.net.cn/vendor/topthink/framework/src/think/Db.php ( 2.88 KB )
  72. /yingpanguazai/ssd/ssd1/www/e.460.net.cn/vendor/topthink/think-orm/src/DbManager.php ( 8.52 KB )
  73. /yingpanguazai/ssd/ssd1/www/e.460.net.cn/vendor/topthink/framework/src/think/Log.php ( 6.28 KB )
  74. /yingpanguazai/ssd/ssd1/www/e.460.net.cn/vendor/topthink/framework/src/think/Manager.php ( 3.92 KB )
  75. /yingpanguazai/ssd/ssd1/www/e.460.net.cn/vendor/psr/log/src/LoggerTrait.php ( 2.69 KB )
  76. /yingpanguazai/ssd/ssd1/www/e.460.net.cn/vendor/psr/log/src/LoggerInterface.php ( 2.71 KB )
  77. /yingpanguazai/ssd/ssd1/www/e.460.net.cn/vendor/topthink/framework/src/think/Cache.php ( 4.92 KB )
  78. /yingpanguazai/ssd/ssd1/www/e.460.net.cn/vendor/psr/simple-cache/src/CacheInterface.php ( 4.71 KB )
  79. /yingpanguazai/ssd/ssd1/www/e.460.net.cn/vendor/topthink/think-helper/src/helper/Arr.php ( 16.63 KB )
  80. /yingpanguazai/ssd/ssd1/www/e.460.net.cn/vendor/topthink/framework/src/think/cache/driver/File.php ( 7.84 KB )
  81. /yingpanguazai/ssd/ssd1/www/e.460.net.cn/vendor/topthink/framework/src/think/cache/Driver.php ( 9.03 KB )
  82. /yingpanguazai/ssd/ssd1/www/e.460.net.cn/vendor/topthink/framework/src/think/contract/CacheHandlerInterface.php ( 1.99 KB )
  83. /yingpanguazai/ssd/ssd1/www/e.460.net.cn/app/Request.php ( 0.09 KB )
  84. /yingpanguazai/ssd/ssd1/www/e.460.net.cn/vendor/topthink/framework/src/think/Request.php ( 55.78 KB )
  85. /yingpanguazai/ssd/ssd1/www/e.460.net.cn/app/middleware.php ( 0.25 KB )
  86. /yingpanguazai/ssd/ssd1/www/e.460.net.cn/vendor/topthink/framework/src/think/Pipeline.php ( 2.61 KB )
  87. /yingpanguazai/ssd/ssd1/www/e.460.net.cn/vendor/topthink/think-trace/src/TraceDebug.php ( 3.40 KB )
  88. /yingpanguazai/ssd/ssd1/www/e.460.net.cn/vendor/topthink/framework/src/think/middleware/SessionInit.php ( 1.94 KB )
  89. /yingpanguazai/ssd/ssd1/www/e.460.net.cn/vendor/topthink/framework/src/think/Session.php ( 1.80 KB )
  90. /yingpanguazai/ssd/ssd1/www/e.460.net.cn/vendor/topthink/framework/src/think/session/driver/File.php ( 6.27 KB )
  91. /yingpanguazai/ssd/ssd1/www/e.460.net.cn/vendor/topthink/framework/src/think/contract/SessionHandlerInterface.php ( 0.87 KB )
  92. /yingpanguazai/ssd/ssd1/www/e.460.net.cn/vendor/topthink/framework/src/think/session/Store.php ( 7.12 KB )
  93. /yingpanguazai/ssd/ssd1/www/e.460.net.cn/vendor/topthink/framework/src/think/Route.php ( 23.73 KB )
  94. /yingpanguazai/ssd/ssd1/www/e.460.net.cn/vendor/topthink/framework/src/think/route/RuleName.php ( 5.75 KB )
  95. /yingpanguazai/ssd/ssd1/www/e.460.net.cn/vendor/topthink/framework/src/think/route/Domain.php ( 2.53 KB )
  96. /yingpanguazai/ssd/ssd1/www/e.460.net.cn/vendor/topthink/framework/src/think/route/RuleGroup.php ( 22.43 KB )
  97. /yingpanguazai/ssd/ssd1/www/e.460.net.cn/vendor/topthink/framework/src/think/route/Rule.php ( 26.95 KB )
  98. /yingpanguazai/ssd/ssd1/www/e.460.net.cn/vendor/topthink/framework/src/think/route/RuleItem.php ( 9.78 KB )
  99. /yingpanguazai/ssd/ssd1/www/e.460.net.cn/route/app.php ( 1.72 KB )
  100. /yingpanguazai/ssd/ssd1/www/e.460.net.cn/vendor/topthink/framework/src/think/facade/Route.php ( 4.70 KB )
  101. /yingpanguazai/ssd/ssd1/www/e.460.net.cn/vendor/topthink/framework/src/think/route/dispatch/Controller.php ( 4.74 KB )
  102. /yingpanguazai/ssd/ssd1/www/e.460.net.cn/vendor/topthink/framework/src/think/route/Dispatch.php ( 10.44 KB )
  103. /yingpanguazai/ssd/ssd1/www/e.460.net.cn/app/controller/Index.php ( 4.81 KB )
  104. /yingpanguazai/ssd/ssd1/www/e.460.net.cn/app/BaseController.php ( 2.05 KB )
  105. /yingpanguazai/ssd/ssd1/www/e.460.net.cn/vendor/topthink/think-orm/src/facade/Db.php ( 0.93 KB )
  106. /yingpanguazai/ssd/ssd1/www/e.460.net.cn/vendor/topthink/think-orm/src/db/connector/Mysql.php ( 5.44 KB )
  107. /yingpanguazai/ssd/ssd1/www/e.460.net.cn/vendor/topthink/think-orm/src/db/PDOConnection.php ( 52.47 KB )
  108. /yingpanguazai/ssd/ssd1/www/e.460.net.cn/vendor/topthink/think-orm/src/db/Connection.php ( 8.39 KB )
  109. /yingpanguazai/ssd/ssd1/www/e.460.net.cn/vendor/topthink/think-orm/src/db/ConnectionInterface.php ( 4.57 KB )
  110. /yingpanguazai/ssd/ssd1/www/e.460.net.cn/vendor/topthink/think-orm/src/db/builder/Mysql.php ( 16.58 KB )
  111. /yingpanguazai/ssd/ssd1/www/e.460.net.cn/vendor/topthink/think-orm/src/db/Builder.php ( 24.06 KB )
  112. /yingpanguazai/ssd/ssd1/www/e.460.net.cn/vendor/topthink/think-orm/src/db/BaseBuilder.php ( 27.50 KB )
  113. /yingpanguazai/ssd/ssd1/www/e.460.net.cn/vendor/topthink/think-orm/src/db/Query.php ( 15.71 KB )
  114. /yingpanguazai/ssd/ssd1/www/e.460.net.cn/vendor/topthink/think-orm/src/db/BaseQuery.php ( 45.13 KB )
  115. /yingpanguazai/ssd/ssd1/www/e.460.net.cn/vendor/topthink/think-orm/src/db/concern/TimeFieldQuery.php ( 7.43 KB )
  116. /yingpanguazai/ssd/ssd1/www/e.460.net.cn/vendor/topthink/think-orm/src/db/concern/AggregateQuery.php ( 3.26 KB )
  117. /yingpanguazai/ssd/ssd1/www/e.460.net.cn/vendor/topthink/think-orm/src/db/concern/ModelRelationQuery.php ( 20.07 KB )
  118. /yingpanguazai/ssd/ssd1/www/e.460.net.cn/vendor/topthink/think-orm/src/db/concern/ParamsBind.php ( 3.66 KB )
  119. /yingpanguazai/ssd/ssd1/www/e.460.net.cn/vendor/topthink/think-orm/src/db/concern/ResultOperation.php ( 7.01 KB )
  120. /yingpanguazai/ssd/ssd1/www/e.460.net.cn/vendor/topthink/think-orm/src/db/concern/WhereQuery.php ( 19.37 KB )
  121. /yingpanguazai/ssd/ssd1/www/e.460.net.cn/vendor/topthink/think-orm/src/db/concern/JoinAndViewQuery.php ( 7.11 KB )
  122. /yingpanguazai/ssd/ssd1/www/e.460.net.cn/vendor/topthink/think-orm/src/db/concern/TableFieldInfo.php ( 2.63 KB )
  123. /yingpanguazai/ssd/ssd1/www/e.460.net.cn/vendor/topthink/think-orm/src/db/concern/Transaction.php ( 2.77 KB )
  124. /yingpanguazai/ssd/ssd1/www/e.460.net.cn/vendor/topthink/framework/src/think/log/driver/File.php ( 5.96 KB )
  125. /yingpanguazai/ssd/ssd1/www/e.460.net.cn/vendor/topthink/framework/src/think/contract/LogHandlerInterface.php ( 0.86 KB )
  126. /yingpanguazai/ssd/ssd1/www/e.460.net.cn/vendor/topthink/framework/src/think/log/Channel.php ( 3.89 KB )
  127. /yingpanguazai/ssd/ssd1/www/e.460.net.cn/vendor/topthink/framework/src/think/event/LogRecord.php ( 1.02 KB )
  128. /yingpanguazai/ssd/ssd1/www/e.460.net.cn/vendor/topthink/think-helper/src/Collection.php ( 16.47 KB )
  129. /yingpanguazai/ssd/ssd1/www/e.460.net.cn/vendor/topthink/framework/src/think/facade/View.php ( 1.70 KB )
  130. /yingpanguazai/ssd/ssd1/www/e.460.net.cn/vendor/topthink/framework/src/think/View.php ( 4.39 KB )
  131. /yingpanguazai/ssd/ssd1/www/e.460.net.cn/vendor/topthink/framework/src/think/Response.php ( 8.81 KB )
  132. /yingpanguazai/ssd/ssd1/www/e.460.net.cn/vendor/topthink/framework/src/think/response/View.php ( 3.29 KB )
  133. /yingpanguazai/ssd/ssd1/www/e.460.net.cn/vendor/topthink/framework/src/think/Cookie.php ( 6.06 KB )
  134. /yingpanguazai/ssd/ssd1/www/e.460.net.cn/vendor/topthink/think-view/src/Think.php ( 8.38 KB )
  135. /yingpanguazai/ssd/ssd1/www/e.460.net.cn/vendor/topthink/framework/src/think/contract/TemplateHandlerInterface.php ( 1.60 KB )
  136. /yingpanguazai/ssd/ssd1/www/e.460.net.cn/vendor/topthink/think-template/src/Template.php ( 46.61 KB )
  137. /yingpanguazai/ssd/ssd1/www/e.460.net.cn/vendor/topthink/think-template/src/template/driver/File.php ( 2.41 KB )
  138. /yingpanguazai/ssd/ssd1/www/e.460.net.cn/vendor/topthink/think-template/src/template/contract/DriverInterface.php ( 0.86 KB )
  139. /yingpanguazai/ssd/ssd1/www/e.460.net.cn/runtime/temp/58d7cf2308c7c7dcdfb7495b4c084c05.php ( 11.98 KB )
  140. /yingpanguazai/ssd/ssd1/www/e.460.net.cn/vendor/topthink/think-trace/src/Html.php ( 4.42 KB )
  1. CONNECT:[ UseTime:0.000983s ] mysql:host=127.0.0.1;port=3306;dbname=e460;charset=utf8mb4
  2. SHOW FULL COLUMNS FROM `fenlei` [ RunTime:0.001962s ]
  3. SELECT * FROM `fenlei` WHERE `fid` = 0 [ RunTime:0.013249s ]
  4. SELECT * FROM `fenlei` WHERE `fid` = 63 [ RunTime:0.004050s ]
  5. SHOW FULL COLUMNS FROM `set` [ RunTime:0.001891s ]
  6. SELECT * FROM `set` [ RunTime:0.000655s ]
  7. SHOW FULL COLUMNS FROM `article` [ RunTime:0.001824s ]
  8. SELECT * FROM `article` WHERE `id` = 464474 LIMIT 1 [ RunTime:0.001321s ]
  9. UPDATE `article` SET `lasttime` = 1778623091 WHERE `id` = 464474 [ RunTime:0.068206s ]
  10. SELECT * FROM `fenlei` WHERE `id` = 64 LIMIT 1 [ RunTime:0.000889s ]
  11. SELECT * FROM `article` WHERE `id` < 464474 ORDER BY `id` DESC LIMIT 1 [ RunTime:0.001941s ]
  12. SELECT * FROM `article` WHERE `id` > 464474 ORDER BY `id` ASC LIMIT 1 [ RunTime:0.001260s ]
  13. SELECT * FROM `article` WHERE `id` < 464474 ORDER BY `id` DESC LIMIT 10 [ RunTime:0.011404s ]
  14. SELECT * FROM `article` WHERE `id` < 464474 ORDER BY `id` DESC LIMIT 10,10 [ RunTime:0.020854s ]
  15. SELECT * FROM `article` WHERE `id` < 464474 ORDER BY `id` DESC LIMIT 20,10 [ RunTime:0.008892s ]
0.310165s