在线做题·视频讲解·试卷分析
关注公众号回复【1】
领取湖南中考真题&获取名校真题库

数学卷考霸评分 8.0/10
数学卷
本试卷全面覆盖七年级数学核心内容,重点考查有理数、整式加减、一元一次方程、几何图形等基础知识。得分点集中在基础计算题和简单应用题;难点在于第10题的二进制转换和第25题的几何旋转问题,这类题目需要学生具备较强的抽象思维能力和综合运用知识解决问题的能力,对学生的数学思维深度提出较高要求。
<点击图片查看全卷>
数学答案
<点击图片查看完整答案>
语文卷考霸评分 8.4/10
语文卷
本试卷全面覆盖七年级语文核心内容,重点考查字词基础、古诗文积累、阅读理解与写作能力。得分点集中在基础积累和情境应用题;难点在于《猫国的奇迹》的深层意蕴理解和《西游记》的人物性格分析,这类题目需要学生具备较强的文本解读能力和文学鉴赏能力,对学生的思维深度和情感体验提出较高要求。
<点击图片查看全卷>
语文答案
<点击图片查看完整答案>
英语卷考霸评分 8.2/10
英语卷
本试卷全面覆盖七年级英语核心内容,重点考查听力理解、基础词汇、日常交际用语和简单阅读理解。得分点集中在基础听力题和情境对话;难点在于完形填空的语境理解和阅读D篇的文化内涵分析,这类题目需要学生具备较强的语言综合运用能力和跨文化理解能力,对学生的英语思维深度提出一定要求。
<点击图片查看全卷>
英语答案
<点击图片查看完整答案>
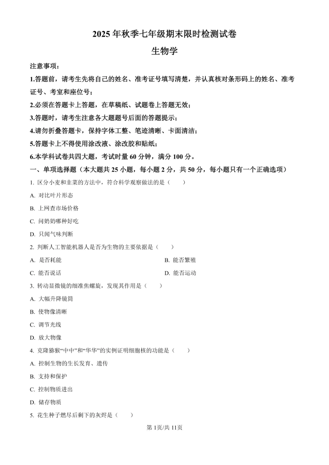
生物卷考霸评分 8.0/10
生物卷
本试卷全面覆盖七年级生物学核心内容,重点考查细胞结构、生物分类、生态系统等基础知识。得分点集中在基础概念题和图表分析题;难点在于第30题的酵母菌发酵实验设计和第33题的细菌耐药性分析,这类题目需要学生具备较强的实验设计能力和综合运用知识解决问题的能力,对学生的科学探究能力提出较高要求。
<点击图片查看全卷>
生物答案
<点击图片查看完整答案>
地理卷考霸评分 8.2/10
地理卷
本试卷全面覆盖七年级地理核心内容,重点考查地球与地图、世界地理、气候与植被等基础知识。得分点集中在基础读图题和材料分析题;难点在于第22题的板块运动分析和第24题的气候与农业关系分析,这类题目需要学生具备较强的空间思维能力和综合运用知识解决问题的能力,对学生的地理思维深度提出较高要求。
<点击图片查看全卷>
地理答案
<点击图片查看完整答案>
历史卷考霸评分 8.5/10
历史卷
本试卷全面覆盖七年级历史核心内容,重点考查中国古代史的政治制度、经济发展、民族交融等关键知识点。得分点集中在基础史实题和材料分析题;难点在于第19题的经济因素综合分析和第20题的民族交融意义探讨,这类题目需要学生具备较强的历史解释能力和综合运用知识解决问题的能力,对学生的历史思维深度提出较高要求。
<点击图片查看全卷>
历史答案
<点击图片查看完整答案>
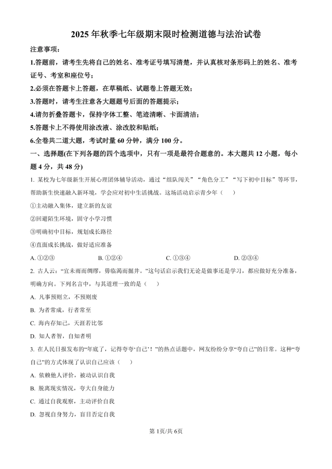
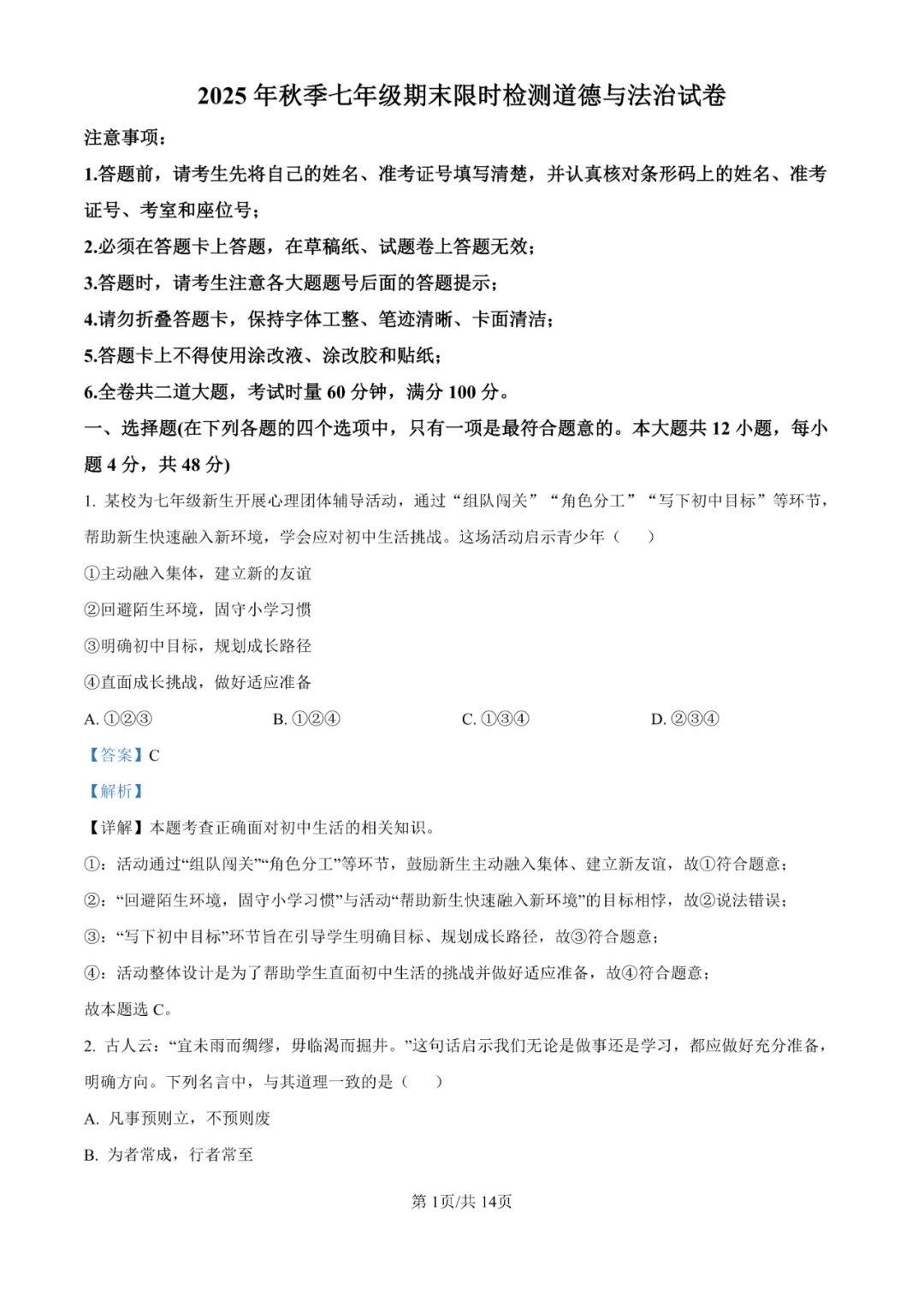
道法卷考霸评分 8.3/10
道法卷
本试卷全面覆盖七年级道德与法治核心内容,重点考查认识自我、师生关系、集体生活、生命教育等关键知识点。得分点集中在基础概念题和生活情境题;难点在于第16题的师生关系综合分析和第17题的榜样精神践行,这类题目需要学生具备较强的价值判断能力和实践应用能力,对学生的道德认知深度和社会责任感提出较高要求。
<点击图片查看全卷>
道法答案
<点击图片查看完整答案>
无广告·自助查阅·全平台自助刷题学习