各位业主朋友们,大家好!
今天,我们就《业主大会议事规则》正式面向全体业主做第二轮意见征集。这份草案的形成,凝聚了多方的用心与努力:我们先广泛征集了 5 个片区楼栋长的实际诉求,也参考了静园、麓谷林语等周边小区的成熟范本,同时专门征询了律师与行业专家的专业意见,为草案奠定了基础。后续文案组成员对内容反复打磨、修改至少 2 轮,筹备组又逐字逐句研讨、完善至少 3 轮,才形成了当前的版本。
因文件涉及小区日常管理、业主各项权益,内容细节较多,我们虽始终以谨慎严谨的态度反复推敲,但仍不敢保证全无不妥之处。在此,也先向为这份草案付出时间和精力的楼栋长、律师专家,以及文案组、筹备组的各位成员道一声辛苦,感谢大家的倾力配合。
规则的完善,离不开每一位业主的参与和建言。接下来,恳请各位业主仔细阅读草案内容,若有任何意见、建议或修改想法,都请积极反馈给我们。我们会认真倾听、逐条梳理,让最终的《业主大会议事规则》更贴合小区实际、更符合全体业主的共同利益,携手共建更舒心的居住环境。
针对提出意见较多、明显不合理的共性问题,将再次集中调整; 个别提出的个性问题,将转为工作意见、建议,形成纪要,待业委会成立移交给业委会
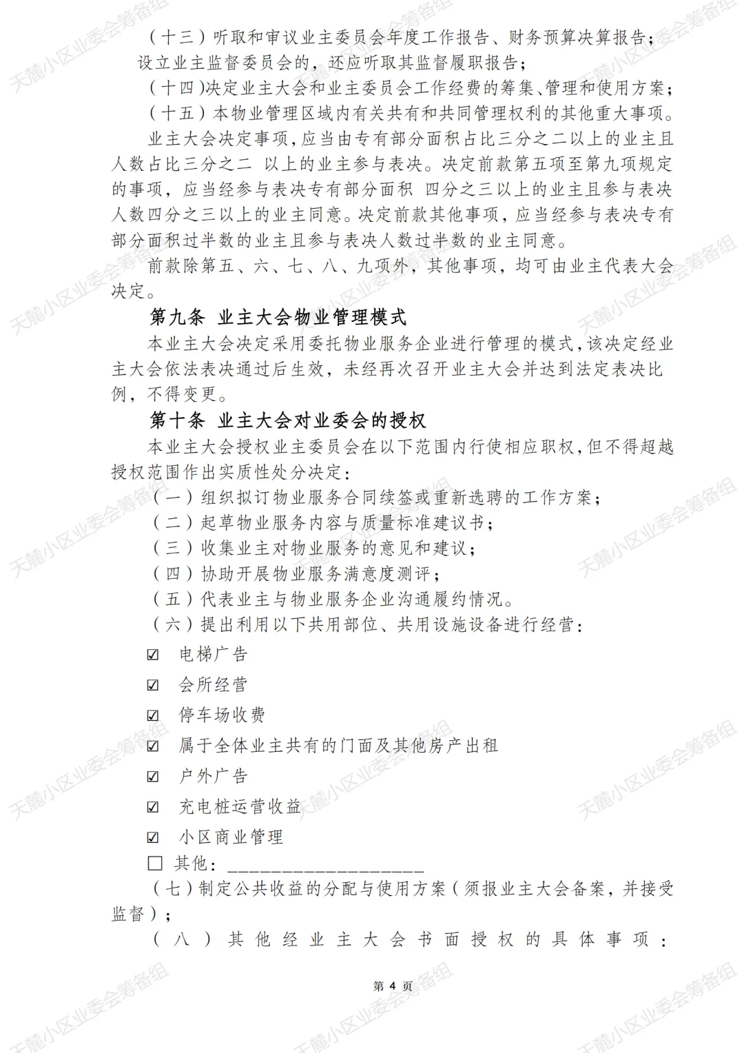
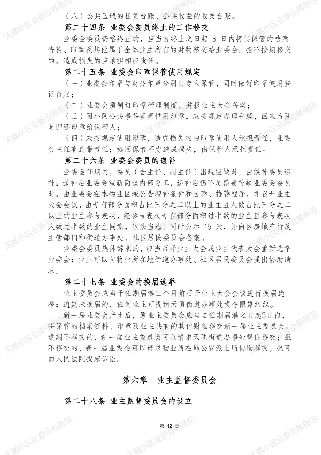
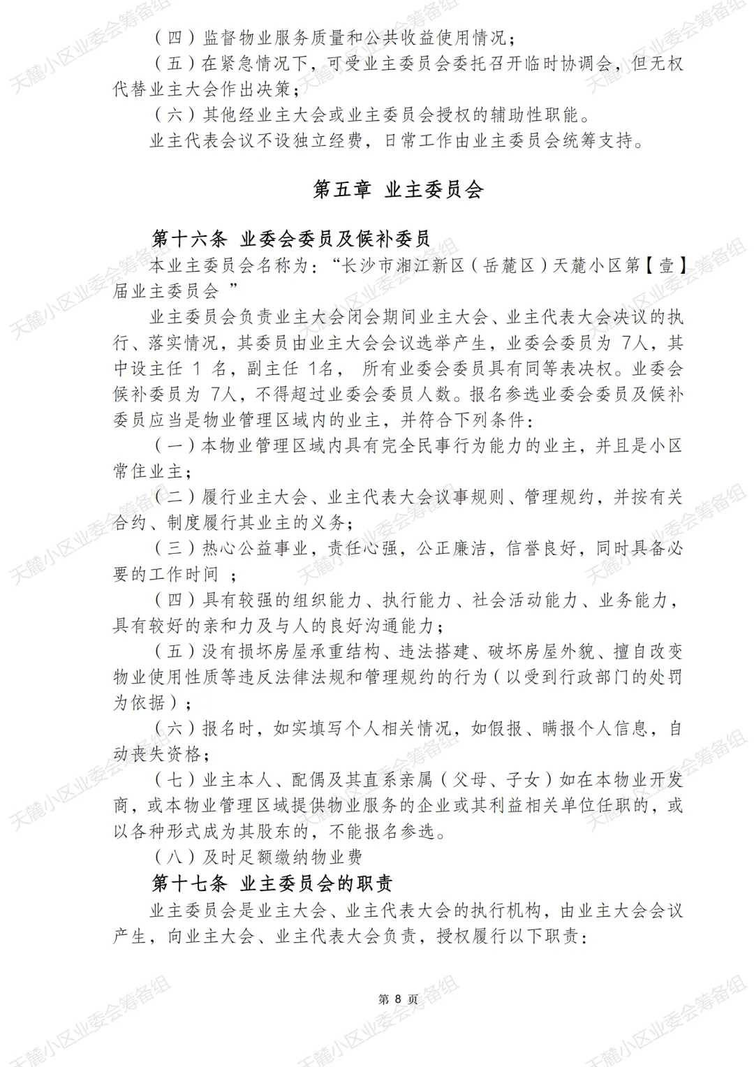
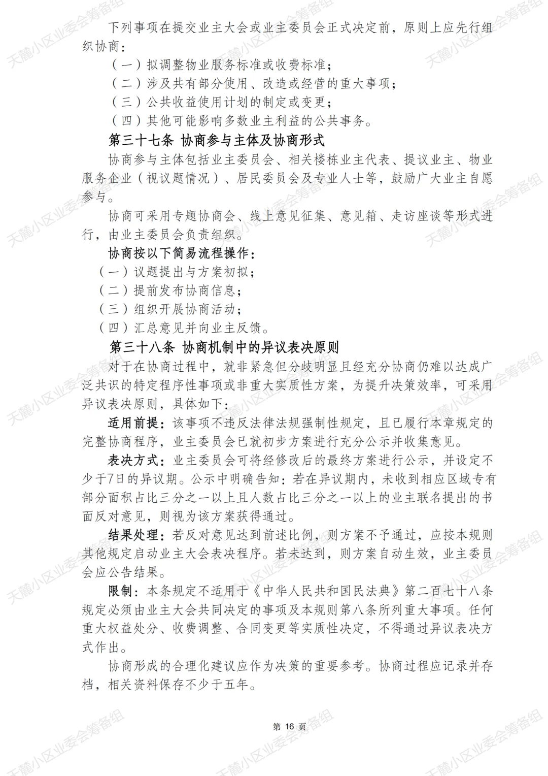
以下是《业主大会议事规则》(意见征集草案)的全文内容

请于2026年3月1日前通过以下任一方式提交:
1.填写线上调查问卷,扫描下面二维码
或者点击链接
https://v.wjx.cn/vm/wFxGMSu.aspx#
2.发送电子版至邮箱:tianlu_yeweihui@163.com(标题格式:意见+房号+姓名),,电子版格式参考如下,随转发消息附带