
组织系统:是从战略出发和从人的方面着手,为企业实现增长目标、梳理升级打造企业的股权顶层设计、企业战略目标、经营流程、组织架构、工作分析、薪酬设计、绩效考核、经营分析、招聘管理、培训体系、职业生涯规划等,让企业管理系统自循环。目的是:管好人、用好人、激活人,让企业系统托管解放老板!
本次总裁班将邀请到长松咨询一级讲师文凯老师,围绕中小民营企业家都能用得上的企业系统管理进行分享。同时在课程现场也能提升人脉、洞悉商机了解市场新趋势。


面对上述问题,作为一个企业家无时无刻不在寻找解决办法,可是效果不理想,有人觉得薪酬、绩效很难,市面上有太多管理咨询公司,到底该选择哪一家?长松咨询的组织系统在竞争如此激烈的今天,仍然独占鳌头,到底有什么过人之处?欢迎来公司了解或者到咨询会、总裁班现场体验!
本次总裁班宗旨是为企业家们提供系统解决方案,用系统去开启企业改革发展的序幕,让每个中小民营企业家,都能用系统管理企业;同时在 这里提升人脉、洞悉商机、发现市场趋势。
建立一支有战斗力的企业团队,老板不能凭一己之力!更要学会依靠团队、依靠系统的力量!将成型的业务流程教给员工、将成体系的管理制度导入团队、用操盘的思维去经营企业!把自己从企业中解放出来,老板才能站在更高的层次去与市场博弈!
真正杰出的企业家,未必是业务能手,但一定是人才管理的高手。找到人、留住人、用好人、培养人,看似简单,实则博大精深!这需要一套高效科学的企业系统来激活人才,自动自发工作!




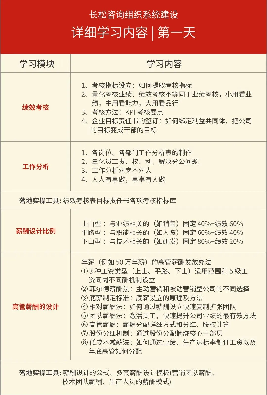
不仅要建立一套完善的工作分析体系,还要建立绩效考核制度,对员工胜任力进行评价和量化,还要将薪酬设计以及晋升考核与结果挂钩,也就是薪、晋、考、三维一体。公司管理靠人来管人非常难,用机制来驱动人,激活人,各司其职管理将变得高效有结果!




● 【主办单位】
北京长松科技有限责任公司-湖南分公司
● 【课程日期】
2026年5月26-27日(周二、三)
9:00 — 18:00(8:30准时签到)
● 【课程地点】
长沙市开福区富兴世界金融中心T6栋23A层(长松咨询会议厅)● 【参课对象】
董事长、总经理、总裁(内容只针对企业
决策层设计,请勿派其他人参加)
● 【课程费用】
原价2980元/人 现优惠价1980元/人(注:现场有咨询老师陪同辅导,为了便于老师现场辅导,限20家企业老板参加)
◆◆我们是一家:原理+案例+分析+方法+工具+表格+软件+辅导+复习会,被成功验证的,落地、实操的技术性咨询公司
- 内容只针对企业决策层设计(董事长、总经理、总裁),请忽派其他人员参加

在长松的帮助下已经有十几万家企业建设了完善的企业管理系统,这些客户中有您的合作伙伴也有您的竞争对手,今天领先一步明天就会遥遥领先,建设系统刻不容缓!
马上联系您的咨询顾问报名!