在线做题·视频讲解·试卷分析


数学卷考霸评分 8.7/10
数学卷
本卷突出数学学科基础性与应用性,选择题以数轴判断、代入法解方程、古代算筹计算等题目考查基础概念理解,非选择题通过旋转体识别、应用题建模、整式概念辨析等综合题考查知识迁移能力。难点在于第9题角度关系需掌握几何性质分析,古代算筹题要求理解文化传承,对抽象思维能力要求较高;应用题注重实际建模,规律探究题考查思维灵活性。易得分题多为直接计算题,但整体通过传统文化情境题显著提升应用价值,符合七年级数学期末考试的素养要求。
<点击图片查看全卷>
数学答案
<点击图片查看完整答案>
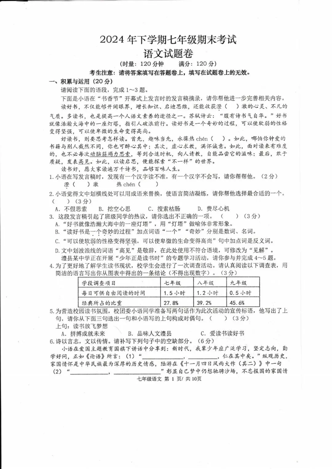
语文卷考霸评分 8.8/10
语文卷
本卷突出语文素养的系统性考查,积累运用部分以'书香节'发言稿为载体考查语言基础能力,现代文阅读通过科普说明文《别拖动物下水》和童话《不肯长大的小泰莱莎》等多元文本考查批判性思维与文学鉴赏能力。难点在于文言文《诫子书》比较阅读需掌握实词虚词用法,非连续性文本分析要求信息整合能力,对深层理解能力要求较高;名著阅读考查《朝花夕拾》整本书理解,写作话题涉及自我认知。易得分题多为直接默写题,但整体通过综合性学习任务显著提升思维深度,符合七年级语文期末考试的素养要求。
<点击图片查看全卷>
语文答案
英语卷考霸评分 8.7/10
英语卷
本卷突出英语学科基础性与实用性,听力部分以动物喜好、颜色识别、人物关系、地点询问等真实情境考查基础听力技能,阅读理解涵盖智能音箱、课程表、温情故事等多元话题。难点在于完形填空需掌握上下文逻辑推理,书面表达要求描述校园生活,对语言组织能力要求较高;B篇课程表考查信息整合,C篇温情故事涉及深层理解。易得分题多为直接信息匹配题,但整体通过真实情境题显著提升应用价值,符合七年级英语期末考试的素养要求。
<点击图片查看全卷>
英语答案
<点击图片查看完整答案>
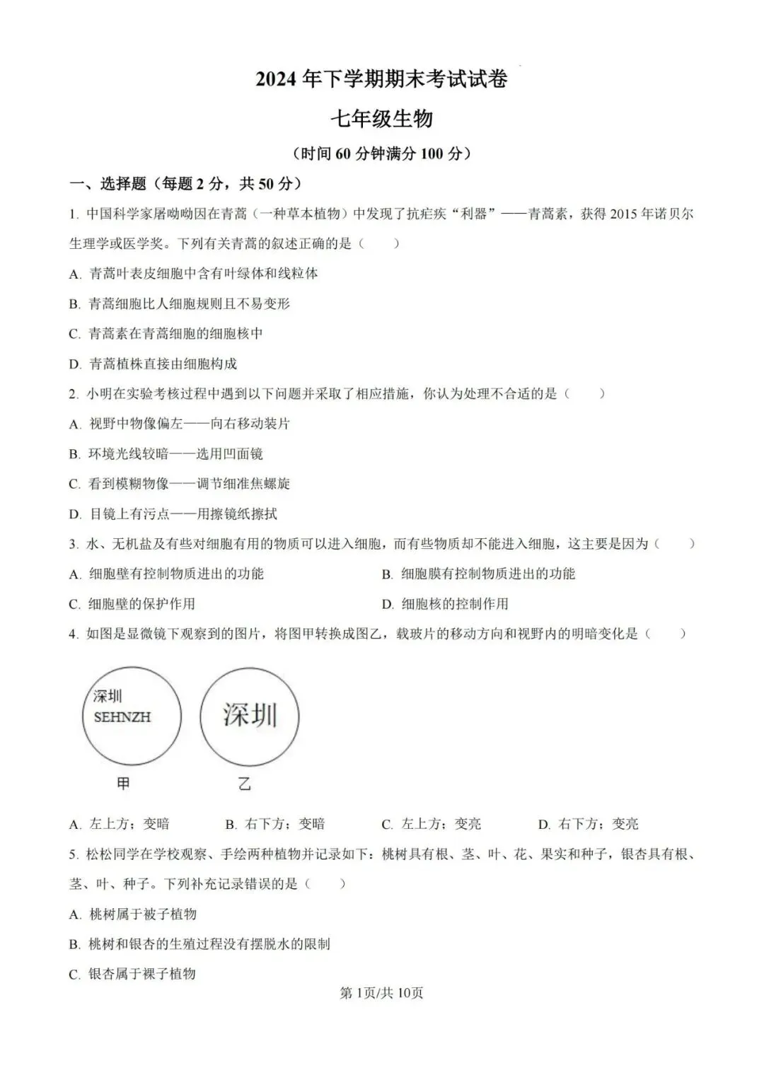
生物卷考霸评分 8.4/10
生物卷
本卷突出生物学科基础性与探究性,选择题以青蒿细胞结构、显微镜操作、物质进出细胞、植物分类等生活化情境考查概念理解,非选择题通过显微镜使用、拟南芥研究、动物分类等综合题考查知识应用能力。难点在于第4题显微镜成像需掌握光学原理,第8题蕨类植物识别要求理解孢子繁殖特征,对实验操作能力要求较高;第24题种子萌发实验考查控制变量法。易得分题多为直接概念判断题,但整体通过真实探究题显著提升科学素养,符合七年级生物期末考试的素养要求。
<点击图片查看全卷>
生物答案
<点击图片查看完整答案>
地理卷考霸评分 8.5/10
地理卷
本卷突出地理学科基础性与实践性,选择题以地图比例尺计算、人口增长影响、天气符号识别、海陆分布规律等题目考查基础概念理解,非选择题通过等高线地形图分析、气候特征判断、区域地理探究等综合题考查知识应用能力。难点在于第14题大陆漂移学说需掌握板块构造理论,第18题等温线判读要求理解空间分布规律,对读图分析能力要求较高;第24题旗形树成因考查自然环境影响,第26题猴面包树分布涉及气候特征分析。易得分题多为直接读图判断题,但整体通过真实案例题显著提升应用价值,符合七年级地理期末考试的素养要求。
<点击图片查看全卷>
地理答案
<点击图片查看完整答案>
历史卷考霸评分 8.7/10
历史卷
本卷突出历史学科基础性与思维性,选择题以黄帝祭祀、良渚文化、春秋战国、秦汉治理等题目考查基础史实掌握,非选择题通过夏商周制度、商鞅变法、民族交融等综合题考查知识迁移能力。难点在于第16题民族交融需掌握文化融合规律,第12题赤壁之战要求多角度分析,对史料解读能力要求较高;材料分析题注重多元史料运用。易得分题多为直接史实判断题,但整体通过综合性探究题显著提升思维深度,符合七年级历史期末考试的素养要求。
<点击图片查看全卷>
历史答案
道法卷考霸评分 8.8/10
道法卷
本卷突出道德与法治学科基础性与实践性,选择题以《热辣滚烫》电影台词、综合评价表、电动自行车安全等生活化情境考查价值判断能力,非选择题通过学习困惑解决、小组活动选择、古人故事品读等综合题考查知识应用能力。难点在于第9题风险评估需掌握规则意识分析,第12题人生态度要求理解情绪管理,对辩证思维能力要求较高;第20题刘禹锡故事考查传统文化传承。易得分题多为直接情境判断题,但整体通过真实案例题显著提升应用价值,符合七年级道德与法治期末考试的素养要求。
<点击图片查看全卷>
道法答案
<点击图片查看完整答案>
无广告·自助查阅·全平台自助刷题学习