在线做题·视频讲解·试卷分析
关注公众号回复【1】
领取湖南中考真题&获取名校真题库

生物卷考霸评分 8.8/10
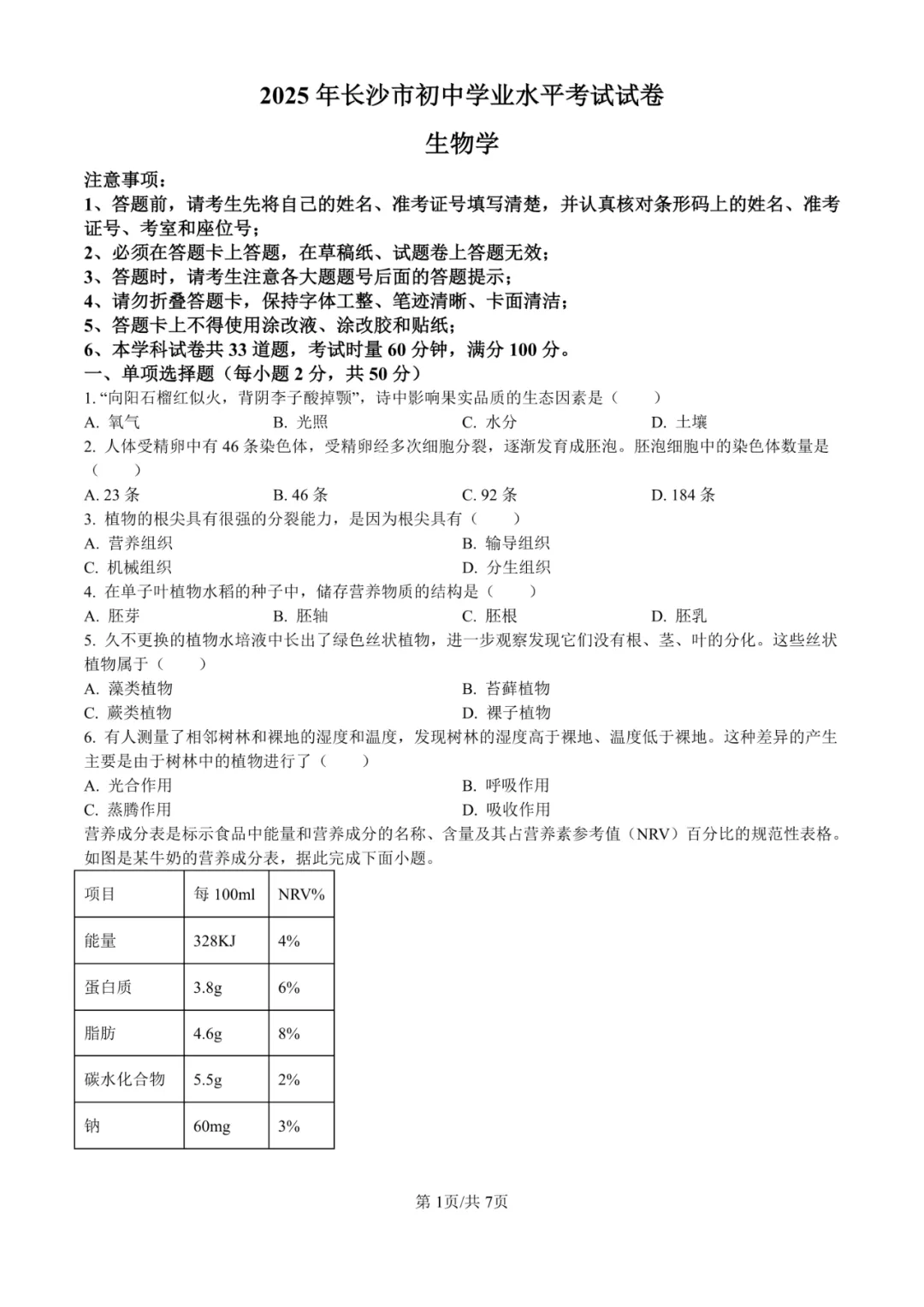
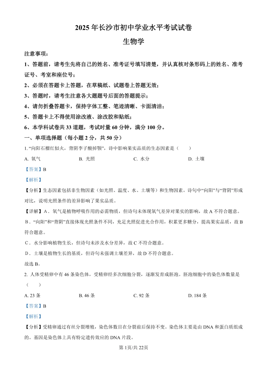
生物卷-2025年
本卷基础题如生态因素、细胞结构等是稳定得分点;难点在于分析微塑料对生殖系统的影响、黄瓜苦味的遗传与环境交互作用以及小型生态系统的平衡调控,需要学生具备跨章节知识整合、实验设计、数据分析及解决实际复杂问题的综合能力。
<点击图片查看全卷>
生物答案-2025年
<点击图片查看完整答案>
地理卷考霸评分 8.3/10
地理卷-2025年
本卷基础概念题如地图判读、国家位置等是稳定得分点;难点在于分析阶梯水价调整的目的、数据中心选址原因及长沙是否应引进人工智能产业等综合题,需要学生具备较强的信息整合、逻辑推理及解决真实复杂问题的能力,对综合思维要求较高。
<点击图片查看全卷>
地理答案-2025年
<点击图片查看完整答案>
生物卷考霸评分 8.6/10
生物卷-2024年
试卷基础题如显微镜观察、器官功能识别是稳定得分点;核心难点在于综合分析‘月宫一号’生态系统的物质循环、探究眼球模型调节过程的严谨性、评估‘异宠’非法入境的生态危害等题目,这类题目要求学生具备极强的知识迁移、模型运用、逻辑推理及批判性思维能力,区分度极高。
<点击图片查看全卷>
生物答案-2024年
<点击图片查看完整答案>
地理卷考霸评分 8.2/10
地理卷-2024年
本卷基础概念题如地图判读、国家位置等是稳定得分点;难点在于分析阶梯水价调整的目的、数据中心选址原因及长沙是否应引进人工智能产业等综合题,需要学生具备较强的信息整合、逻辑推理及解决真实复杂问题的能力,对综合思维要求较高。
<点击图片查看全卷>
地理答案-2024年
<点击图片查看完整答案>
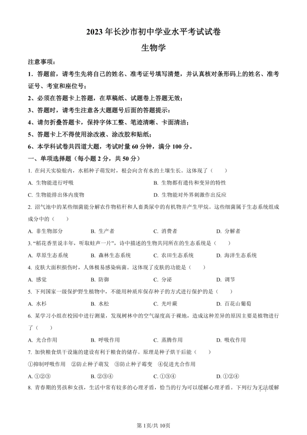
生物卷考霸评分 8.3/10
生物卷-2023年
试卷基础题如生物基本特征、生态系统组成、食品安全判断等是稳定得分点;难点在于设计探究脊柱侧弯与近视相关性的方案、分析两地辣椒种植方式差异的原因、解释蚊子抗药性增强现象等,这类题目要求学生具备极强的信息整合、逻辑推理、知识迁移及解决实际复杂问题的能力,思维挑战性强。
<点击图片查看全卷>
生物答案-2023年
<点击图片查看完整答案>
地理卷考霸评分 8.0/10
地理卷-2023年
试卷基础题如空间站绕转中心、人口增长图判读等是稳定得分点;难点在于分析智利测控站昼夜差异的原因(地球自转)、锂电池工作温度与区域气候的匹配、长沙成为古代米市的优势地理条件以及河西走廊玉米快速脱水的有利气候条件等,这类题目需要学生灵活运用地理原理解决实际问题,对综合思维和区域认知能力要求很高。
<点击图片查看全卷>
地理答案-2023年
<点击图片查看完整答案>
无广告·自助查阅·全平台自助刷题学习
争做湖南最好·最全·最强的升学配套