
长沙县气象台:26日晚到27日白天,阴天有分散小雨,北风3级,9~12℃;27日晚到28日白天,阴天有小雨,北风2-3级,10~14℃;28日晚到3月1日白天,中到大雨,北风3-4级,9~12℃。
今日聚焦
长沙县十八届人大六次会议明日开幕
近日获悉,长沙县第十八届人民代表大会第六次会议将于2月27日上午在长沙县委党校开幕。
01 长沙经开区举行招商引资重大项目签约活动
2月25日下午,长沙经开区举行招商引资重大项目签约活动。据悉,此次签约共10个重大产业项目,涵盖具身智能、新能源、氢能装备、智能制造、环保科技等前沿赛道。
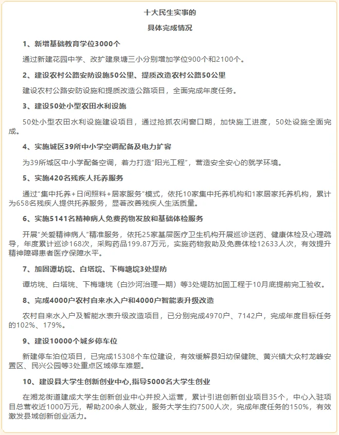
02 长沙县2025年十大民生实事全部完成
2025年2月11日,经长沙县第十八届人民代表大会第五次全体会议票决,确定了长沙县2025年十大民生实事项目。一年来,长沙县委、县政府始终坚持以人民为中心的发展思想,把持之以恒推进民生实事作为对全县人民的庄严承诺,脚踏实地解民忧、为民服务践初心,办成了一批惠民生、暖民心、顺民意的好事实事,十大重点民生实事全部提前或超额完成,让一张张民生清单变成了一个个幸福账单。

03 长沙县2026年“春风行动”首场线下招聘会实现开门红
2月25日,长沙县人力资源和社会保障局在零工市场举办“春风送岗促就业 真情相助暖民心”线下专场招聘会暨就业援助文明实践集市活动,为全县2026年“春风行动”打响头炮、实现开门红。
01 湖南发布税收支持民营经济十条措施
近日,国家税务总局湖南省税务局、湖南省发展和改革委员会、湖南省民营经济发展局联合发布《税收支持民营经济高质量发展十条措施》,从提升政策便利、维护法治公平、加强权益保障、坚持从严治税等方面发力,以法治公平的市场环境推动民营企业合规经营,促进民营经济健康发展。>>详情:湖南微政务
02明确高考加分政策,湖南发文→
根据省教育厅、省委统战部、省民宗委、省公安厅、省退役军人事务厅、省政府台办联合印发的《湖南省进一步调整高考加分政策实施办法》(湘教发〔2020〕17号)要求,经过5年逐步调整、稳妥施行,我省高考加分项目已于2025年全部按教育部要求调整到位,部分过渡性加分政策已达到实施年限,不再施行。>>详情:长沙观察
03 开局即冲刺!长沙市重大项目集中签约开工
2月25日,2026年长沙市“迎老乡、回故乡、建家乡”座谈暨重大项目签约仪式隆重举行。现场集中签约18个重大项目,总投资额超260亿元。签约项目涵盖智能制造、数字经济、人工智能、生物医药与大健康等重点领域。黎耀智能科技总部和研发生产基地、艺云科技研发运营基地、奎芯科技华中华南区域总部及孵化器、迅雷百川人工智能数据标注基地等一批标杆项目落地,将进一步补链、延链、强链,为长沙加快构建现代化产业体系注入强劲动能。>>详情:湖南日报
01 重要提醒!中国公民近期避免前往日本
2月25日,1名中国公民在大阪市住吉区街头遭不明身份人员袭击,装有500万日元现金背包被劫,嫌犯在逃。中国驻大阪总领事馆已第一时间向当地警方提出交涉,要求日方尽快破案,切实保护在日中国公民生命财产安全。近期日本治安不靖,类似案件频发。驻大阪总领馆再次提醒中国公民近期避免前往日本,提醒领区中国公民密切关注当地治安形势,务必提高安全意识,避免携带大量现金出行,切实加强风险防范和自我保护。如遇紧急情况,请及时报警并联系驻大阪总领馆寻求协助。>>详情:人民网
02 教育部:将严查挤占体育课、课间不准学生出教室等行为
2月25日,在教育部深入落实“健康第一”工作部署会上了解到:将深入实施学生体质强健计划,着力提升学生体质健康水平。据了解,基础教育阶段的重点是,高质量落实中小学生体育2小时。通过“晒课表”等方式强化监督,坚决杜绝挤占体育课、课间不准学生出教室等行为。>>详情:人民网
03 新国标来了!“好天气”标准更严
近日,生态环境部与国家市场监督管理总局联合发布《环境空气质量标准》(GB 3095—2026)和两项配套技术规范。这意味着今后“好天气”的标准将更加严格,以更好保障公众健康。本次修订收严了颗粒物及其主要前体物浓度限值,将PM2.5年均浓度一级限值调整为10微克/立方米,二级限值调整为25微克/立方米;日均浓度一级限值调整为25微克/立方米,二级限值调整为50微克/立方米;同步收严了PM10、二氧化硫(SO₂)和二氧化氮(NO₂)三项污染物浓度限值。>>详情:人民网
关注“微星沙”视频号
带你读懂长沙县



编 辑 | 陈妙荣
校 对 | 郑语西
审 核 | 颜碧君
资料来源:人民网、湖南日报、湖南微政务、长沙观察、掌上星沙
【中共长沙县委网信办】整理编辑,转载请注明来源