当前位置:首页>长沙>长沙地产2月报 | 政策赋能稳预期,市场蓄力迎春来

长沙地产2月报 | 政策赋能稳预期,市场蓄力迎春来

  • 2026-04-16 08:56:18
长沙地产2月报 | 政策赋能稳预期,市场蓄力迎春来

导 读

2026年2月,长沙新房市场在春节淡季背景下,实现稳中有进、质态优化的运行目标。
1、政策篇:稳市赋能,精准施策
2、土地篇:优质地块集中供应,地市信号持续向好
3、新房篇:春季盘整,稳中有进,蓄势迎春。

政策端

稳市赋能,精准施策
20262月,全国房地产市场释放积极信号,二手房价格拐点初现,市场预期逐步修复;以上海为代表的核芯城市出台力度空前的楼市优化政策,从限购、金融、财税等多维度激活刚需及改善需求。

与此同时,长沙聚焦土地征收规范化与重点项目建设,相继落地集体土地征收新政、公布重点建设项目名单,在稳定市场、保障民生、强化产业支撑等方面持续发力。本月政策呈现出全国企稳、一线发力、地方落地的鲜明特征,为房地产市场平稳健康发展与城市高质量发展提供有力支撑。

1

国家统计局二手房市场率释放积极信号

2月13日,国家统计局公布20261月份70个大中城市商品住宅销售价格变动情况。二手住宅价格指数环比-0.5%、同比-6.2%,跌幅明显收窄,价格呈现拐点迹象,结束了连续四个月普跌局面。

其中一线城市二手房价格降幅收窄最为显著,环比下降0.5%,降幅比上月收窄0.4个百分点。二、三线城市二手住宅销售价格环比降幅分别收窄0.2个和0.1个百分点。经过深度调整后,二手房产性价比提升,市场共识逐步形成,对稳定市场预期起到重要作用。

2

上海:“沪七条“重磅落地,政策力度超预期

225日,值农历新年开工之际,上海市住建委、市房管局、市财政局、市税务局、市公积金管理中心五部门联合发文,出台《关于进一步优化调整本市房地产政策的通知》,一次性推出7项优化调整,覆盖限购、公积金、房产税等核心环节,力度空前、直指刚需与改善需求,被市场称为上海楼市“沪七条”。

新政全面松绑非沪籍购房门槛,统一外环内外社保年限要求,支持符合条件的非沪籍家庭购买二套住房;大幅提升公积金贷款额度,首套最高提至240万元,叠加优惠后可324万元,同时优化贷款认定标准、扩大多子女家庭支持范围。

此次新政为精准发力的稳市场组合拳,政策影响覆盖面广,且中长期影响将持续释放。

3

长沙:集体土征新政实施,规范全流程管理

近日,长沙市人民政府正式印发《长沙市集体土地征收补偿安置办法》,自公布之日起施行,有效期5年。

作为指导长沙未来五年集体土地征收工作的核芯文件,新政通过明确征收主体权责、细化补偿范围、新增房票安置与社保衔接等多元化安置方式,构建闭环监管体系,有效解决以往征收过程中的职责交叉、补偿模糊、安置滞后等问题,切实保障被征地主体与市场参与方的合法权益。

4

湖南基建:2026年省重点建设项目公布
长沙引领支撑作用突出

202623日,湖南省发改委公布2026年省重点建设项目、省重点前期工作项目名单。全省铺排省重点建设项目389个,省重点前期工作项目41个。

389个省重点建设项目分为基础设施、产业发展、社会民生和生态环保四大类,其中产业发展类、基础设施类项目合计占比超九成,是推动湖南经济社会发展的核动力。
从区域分布来看(不含全省项目),长沙项目数量占比达20%,持续发挥省会核芯引领作用;岳阳、株洲、怀化构成第二梯队,其中岳阳占比稳定在11%,是地级市重要增长极;其余城市形成多点支撑、梯度发展的格局。
2026年长沙列入省重点建设项目共78个(不含全省项目),涵盖产业发展、基础设施、社会民生、生态环保四大领域,其中社会民生项目全省占比高达55%,充分体现以人民为中心的发展理念;基础设施、产业发展项目推进态势强劲,为全省高质量发展提供坚实支撑。

5

长沙基建:2026年省重点建设项目公布

227日,长沙市发改委官网发布长沙市2026年重点建设项目清单。

2026年作为“十五五”开局之年,全市重点建设项目764个(比去年增加105),年度预估投资约2560亿元(比去年增加85亿)。

其中:产业发展领域项目449个,基础设施领域项目118个,社会民生领域项目148个,科技创新领域项目28个,生态环保领域项目21个;另列入重大前期项目12个。

3

湖南:
十四个城市落实公积金贷款
利率下调0.25个百分点政策

中国人民银行宣布自5月8日起下调个人住房公积金贷款利率0.25个百分点,引发广泛关注。北京、上海、深圳、广州等多地已发布通知落实新政。

湖南各大城市也积极响应政策,目前已有长沙、岳阳、永州、娄底、益阳、邵阳、衡阳、湘潭、湘西、怀化、郴州、益阳、株洲,共十四个城市落实公积金贷款利率下调0.25个百分点的政策。

1、下调个人住房公积金贷款利率0.25个百分点,5年以下(含5年)和5年以上首套个人住房公积金贷款利率分别调整为2.1%和2.6%,5年以下(含5年)和5年以上第二套个人住房公积金贷款利率分别调整为2.525%和3.075%。自2025年5月8日起申请的个人住房公积金贷款,按照调整后的利率执行。

2、对于2025年5月8日前已申请且未发放的个人住房公积金贷款,按照调整后的利率执行。

3、对于2025年5月8日前已经发放的个人住房公积金贷款,贷款期限在1年以内(含1年)的,实行合同利率,不分段计算;贷款期限在1年以上的,当年利率不变,于2026年1月1日起,执行调整后的利率。

整体来看,多地降低公积金利率,一方面是落实中央政策,另一方面也切实的降低了购房者的还款压力,尤其利好刚需家庭,形成政策合力,推动房地产市场回稳。

6

政策小结

总体来看,2月全国房地产市场企稳信号明确,二手房价格调整趋缓为市场复苏奠定坚实基础;上海“沪七条”的落地,体现了核芯城市因城施策、全力稳市场的政策导向,为全国其他城市提供重要参考。长沙立足城市发展实际,通过完善土地征收政策、推进重点项目建设,夯实城市发展根基,实现房地产相关配套与城市建设协同推进。

土地端

优质地块集中供应

地市信号持续向好

20262月,全国土地成交规模虽仍处于季节性低位,但市场热度已明显回升。核芯城市优质地块成为房企争夺焦点,其中,广州节后土拍首秀表现亮眼,越秀地产以236亿,溢价26.6%竞得马场地块,该地块成交名义楼面价41632/㎡,可售楼面价91268/(住宅+商业)、住宅可售楼面价105970/㎡,成交总价排名广州第二、跻身全国第五,住宅可售楼面单价跻身全国前十,成为全国楼市复苏的重要信号。

长沙土地市场则保持稳健节奏,2月六区一县共供应6宗经营性用地、无经营性用地成交;聚焦优质地块供应,为后续市场奠定基础。

1

土地供应:
主城区涉宅地块集中入市,聚焦优质供给

2月,长沙六区一县新增挂牌6宗经营性用地,其中涉宅用地5宗,且主要集中在主城区。核芯区优质地块的集中入市,不仅有效稳定了土地市场预期,也为后续土地市场成交回暖、品质升级奠定了坚实基础。

其中,[2026]长沙市003号雨花中心王公塘地块,是2026年长沙新增挂牌的首宗住宅地,地块位于雨花中心板块,计容建面约2.95万方,地块虽体量不大,但区位优势突出,起拍楼面价约5503/㎡。

[2026]长沙市009号开福区湘雅路湘江地块,出让面积6.14万方,计容建面合计约18.41万方,起始价202693万元,起始楼面价约11010/㎡。该宗地位于开福中心板块核芯区域,是主城一环内不可多得的一线临江优质地块,且体量较大,区位优势与景观资源兼具,尤为适合打造高端江景住宅产品。

[2026]长沙市010号谷山地块,是该片区时隔3个月再次挂牌的涉宅地块,宗地兼具成熟城市配套与优质山景资源,周边教育资源密集、交通便捷、商业完善,开发确定性高、风险低,将为房企提供优质的开发投资标的,同时也能进一步完善片区居住功能、提升居住品质。

2

土地成交:

土地本月六区一县无经营性用地成交

3

土地小结

本月广州节后土拍的激烈竞逐,充分彰显了头部房企对核芯资产的坚定认可,更释放出楼市复苏的积极信号,为全国土地市场注入强劲信心。

长沙立足本地市场实际,以优质地块集中供应为核芯抓手,精准发力稳预期、优供给,既展现了城市土地市场的稳健底色,也为后续土地市场成交回暖、品质升级奠定了坚实基础,实现土地市场与城市发展的协同推进。

新房端

蓄力筑稳,改善引领新局

20262月,长沙新房市场进入春节“假期盘整期”,整体呈现供应收缩、成交稳中有质、改善发力的运行特征。房企主动放缓推盘节奏以规避淡季影响,营销端聚焦返乡置业精准发力,商品住宅市场在刚改需求支撑下保持韧性,高端改善产品更成为结构性亮点,为春季市场回暖奠定坚实基础。

1

商品房市场

春节盘整,稳中有进,蓄势迎春

2长沙内五区商品房市场在春节假期影响下保持稳健运行,供应6.06万方,成交10.08万方,成交均价环比上涨2%13433/㎡,价格韧性凸显,市场信心稳步修复,为后续行情蓄力。

2

商品住宅市场

本月成交9.15万方,湘江新区引领市场

2月内五区商品住宅供应5.93万方,成交9.15万方,成交均价12928/与上月基本持平,价格体系保持稳定

分区域来看,供应格局呈现分散化特征,天心区、雨花区、芙蓉区各有1个项目取证湘江新区成为本月市场主要支撑,供应2.35万方,洋湖垸板块嘉信双子项目再次取证;成交2.91万方,单区市占率达32%,领跑全市。

从成交结构来看,刚改需求持续主导市场,120-144㎡产品以46%的成交占比稳居核芯地位,成为市场压舱石。此外,受龙湖云河颂、招商蛇口江山境等项目集中网签带动,大面积产品成交表现亮眼,180-200㎡户型成交占比攀升至8%,较上月提升2个百分点。

从价格走势来看,中大户型产品价格韧性凸显,144㎡以上改善型产品整体价格走势向好。其中,144-200㎡区间段产品价格环比上涨10%,高端改善市场的价值认可度持续提升。

3

公寓市

无新增供应,世茂璀璨风华项目表现亮眼

2月公寓市场延续去库存基调无新增供应。

成交端,4个项目共计网签21套房源。其中芙蓉区世茂璀璨风华项目表现突出,月度网签12套,占比6成。

4

商办市场

商墅产品主导供求

2月办公市场无新增供应成交。

商业市场呈现明显结构性特征,商墅产品主导本月供求。供应端,8新增房源均来自山墅一生项目的商墅产品成交端,东方云庐项目集中网签23套,其中18套为商墅产品

5

营销动态

推盘休整蓄力,活动聚焦返乡置业

  • 开盘:无项目集中开盘,推盘节奏集体后置

2月,长沙未监测到项目集中开盘。受春节传统淡季影响,房企主动调整推盘策略,推盘节奏集体后置,市场暂时进入供需休整期,预计3-4月将迎来集中推盘放量。

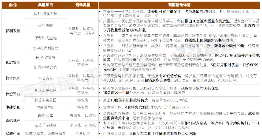
  • 营销动作:聚焦返乡置业,多元营销提质效

2月份,各房企营销活动围绕“迎新春、返乡置业” 核芯主题展开,采用访赠礼、认购享礼、老带新、特价房源等多元化营销形式

保利发展控股集团、长房集团、梦想置业等重点房企,普遍采用“到访礼+认购礼+特价房”组合营销模式引流转化。

例如,保利发展控股集团旗下多个项目推出“六重礼”“八重礼” 等福利,定制福袋、成交砸金蛋、每日特价房等内容;嘉信地产推出返乡客户路费报销、专属折扣,精准对接返乡群体。此类活动实物礼品价格让利吸引客户,同时通过精准举措降低返乡人群购房门槛,提升营销实效。

总结

20262月,长沙新房市场淡季筑稳、质态优化。商品住宅领域刚改需求夯实基础,高端改善量价齐升成为亮点,湘江新区领跑全市;公寓与商办市场虽平淡,但核芯项目及商墅产品表现突出。营销端聚焦返乡置业精准发力,推盘节奏集体后置蓄力。整体来看,市场淡季调整充分,为3-4月春季行情复苏奠定了坚实基础。

以上仅为个人观点,不代表所在企业观点。

版权申明:本文版权归克而瑞·深度咨询丨普睿湖南区域所有,未经许可与授权,严禁转载。

免责声明:本文中的内容和意见仅供参考,并不构成对所述城市的出价或评估,我司对使用本文中内容所引发的任何直接或间接损失概不负责。

最新文章

随机文章

基本 文件 流程 错误 SQL 调试
  1. 请求信息 : 2026-04-26 07:44:28 HTTP/2.0 GET : https://e.460.net.cn/a/482365.html
  2. 运行时间 : 0.087781s [ 吞吐率:11.39req/s ] 内存消耗:4,636.13kb 文件加载:140
  3. 缓存信息 : 0 reads,0 writes
  4. 会话信息 : SESSION_ID=38921b5e3491d6411ca2f0343a750b4e
  1. /yingpanguazai/ssd/ssd1/www/e.460.net.cn/public/index.php ( 0.79 KB )
  2. /yingpanguazai/ssd/ssd1/www/e.460.net.cn/vendor/autoload.php ( 0.17 KB )
  3. /yingpanguazai/ssd/ssd1/www/e.460.net.cn/vendor/composer/autoload_real.php ( 2.49 KB )
  4. /yingpanguazai/ssd/ssd1/www/e.460.net.cn/vendor/composer/platform_check.php ( 0.90 KB )
  5. /yingpanguazai/ssd/ssd1/www/e.460.net.cn/vendor/composer/ClassLoader.php ( 14.03 KB )
  6. /yingpanguazai/ssd/ssd1/www/e.460.net.cn/vendor/composer/autoload_static.php ( 4.90 KB )
  7. /yingpanguazai/ssd/ssd1/www/e.460.net.cn/vendor/topthink/think-helper/src/helper.php ( 8.34 KB )
  8. /yingpanguazai/ssd/ssd1/www/e.460.net.cn/vendor/topthink/think-validate/src/helper.php ( 2.19 KB )
  9. /yingpanguazai/ssd/ssd1/www/e.460.net.cn/vendor/topthink/think-orm/src/helper.php ( 1.47 KB )
  10. /yingpanguazai/ssd/ssd1/www/e.460.net.cn/vendor/topthink/think-orm/stubs/load_stubs.php ( 0.16 KB )
  11. /yingpanguazai/ssd/ssd1/www/e.460.net.cn/vendor/topthink/framework/src/think/Exception.php ( 1.69 KB )
  12. /yingpanguazai/ssd/ssd1/www/e.460.net.cn/vendor/topthink/think-container/src/Facade.php ( 2.71 KB )
  13. /yingpanguazai/ssd/ssd1/www/e.460.net.cn/vendor/symfony/deprecation-contracts/function.php ( 0.99 KB )
  14. /yingpanguazai/ssd/ssd1/www/e.460.net.cn/vendor/symfony/polyfill-mbstring/bootstrap.php ( 8.26 KB )
  15. /yingpanguazai/ssd/ssd1/www/e.460.net.cn/vendor/symfony/polyfill-mbstring/bootstrap80.php ( 9.78 KB )
  16. /yingpanguazai/ssd/ssd1/www/e.460.net.cn/vendor/symfony/var-dumper/Resources/functions/dump.php ( 1.49 KB )
  17. /yingpanguazai/ssd/ssd1/www/e.460.net.cn/vendor/topthink/think-dumper/src/helper.php ( 0.18 KB )
  18. /yingpanguazai/ssd/ssd1/www/e.460.net.cn/vendor/symfony/var-dumper/VarDumper.php ( 4.30 KB )
  19. /yingpanguazai/ssd/ssd1/www/e.460.net.cn/vendor/topthink/framework/src/think/App.php ( 15.30 KB )
  20. /yingpanguazai/ssd/ssd1/www/e.460.net.cn/vendor/topthink/think-container/src/Container.php ( 15.76 KB )
  21. /yingpanguazai/ssd/ssd1/www/e.460.net.cn/vendor/psr/container/src/ContainerInterface.php ( 1.02 KB )
  22. /yingpanguazai/ssd/ssd1/www/e.460.net.cn/app/provider.php ( 0.19 KB )
  23. /yingpanguazai/ssd/ssd1/www/e.460.net.cn/vendor/topthink/framework/src/think/Http.php ( 6.04 KB )
  24. /yingpanguazai/ssd/ssd1/www/e.460.net.cn/vendor/topthink/think-helper/src/helper/Str.php ( 7.29 KB )
  25. /yingpanguazai/ssd/ssd1/www/e.460.net.cn/vendor/topthink/framework/src/think/Env.php ( 4.68 KB )
  26. /yingpanguazai/ssd/ssd1/www/e.460.net.cn/app/common.php ( 0.03 KB )
  27. /yingpanguazai/ssd/ssd1/www/e.460.net.cn/vendor/topthink/framework/src/helper.php ( 18.78 KB )
  28. /yingpanguazai/ssd/ssd1/www/e.460.net.cn/vendor/topthink/framework/src/think/Config.php ( 5.54 KB )
  29. /yingpanguazai/ssd/ssd1/www/e.460.net.cn/config/app.php ( 0.95 KB )
  30. /yingpanguazai/ssd/ssd1/www/e.460.net.cn/config/cache.php ( 0.78 KB )
  31. /yingpanguazai/ssd/ssd1/www/e.460.net.cn/config/console.php ( 0.23 KB )
  32. /yingpanguazai/ssd/ssd1/www/e.460.net.cn/config/cookie.php ( 0.56 KB )
  33. /yingpanguazai/ssd/ssd1/www/e.460.net.cn/config/database.php ( 2.47 KB )
  34. /yingpanguazai/ssd/ssd1/www/e.460.net.cn/vendor/topthink/framework/src/think/facade/Env.php ( 1.67 KB )
  35. /yingpanguazai/ssd/ssd1/www/e.460.net.cn/config/filesystem.php ( 0.61 KB )
  36. /yingpanguazai/ssd/ssd1/www/e.460.net.cn/config/lang.php ( 0.91 KB )
  37. /yingpanguazai/ssd/ssd1/www/e.460.net.cn/config/log.php ( 1.35 KB )
  38. /yingpanguazai/ssd/ssd1/www/e.460.net.cn/config/middleware.php ( 0.19 KB )
  39. /yingpanguazai/ssd/ssd1/www/e.460.net.cn/config/route.php ( 1.89 KB )
  40. /yingpanguazai/ssd/ssd1/www/e.460.net.cn/config/session.php ( 0.57 KB )
  41. /yingpanguazai/ssd/ssd1/www/e.460.net.cn/config/trace.php ( 0.34 KB )
  42. /yingpanguazai/ssd/ssd1/www/e.460.net.cn/config/view.php ( 0.82 KB )
  43. /yingpanguazai/ssd/ssd1/www/e.460.net.cn/app/event.php ( 0.25 KB )
  44. /yingpanguazai/ssd/ssd1/www/e.460.net.cn/vendor/topthink/framework/src/think/Event.php ( 7.67 KB )
  45. /yingpanguazai/ssd/ssd1/www/e.460.net.cn/app/service.php ( 0.13 KB )
  46. /yingpanguazai/ssd/ssd1/www/e.460.net.cn/app/AppService.php ( 0.26 KB )
  47. /yingpanguazai/ssd/ssd1/www/e.460.net.cn/vendor/topthink/framework/src/think/Service.php ( 1.64 KB )
  48. /yingpanguazai/ssd/ssd1/www/e.460.net.cn/vendor/topthink/framework/src/think/Lang.php ( 7.35 KB )
  49. /yingpanguazai/ssd/ssd1/www/e.460.net.cn/vendor/topthink/framework/src/lang/zh-cn.php ( 13.70 KB )
  50. /yingpanguazai/ssd/ssd1/www/e.460.net.cn/vendor/topthink/framework/src/think/initializer/Error.php ( 3.31 KB )
  51. /yingpanguazai/ssd/ssd1/www/e.460.net.cn/vendor/topthink/framework/src/think/initializer/RegisterService.php ( 1.33 KB )
  52. /yingpanguazai/ssd/ssd1/www/e.460.net.cn/vendor/services.php ( 0.14 KB )
  53. /yingpanguazai/ssd/ssd1/www/e.460.net.cn/vendor/topthink/framework/src/think/service/PaginatorService.php ( 1.52 KB )
  54. /yingpanguazai/ssd/ssd1/www/e.460.net.cn/vendor/topthink/framework/src/think/service/ValidateService.php ( 0.99 KB )
  55. /yingpanguazai/ssd/ssd1/www/e.460.net.cn/vendor/topthink/framework/src/think/service/ModelService.php ( 2.04 KB )
  56. /yingpanguazai/ssd/ssd1/www/e.460.net.cn/vendor/topthink/think-trace/src/Service.php ( 0.77 KB )
  57. /yingpanguazai/ssd/ssd1/www/e.460.net.cn/vendor/topthink/framework/src/think/Middleware.php ( 6.72 KB )
  58. /yingpanguazai/ssd/ssd1/www/e.460.net.cn/vendor/topthink/framework/src/think/initializer/BootService.php ( 0.77 KB )
  59. /yingpanguazai/ssd/ssd1/www/e.460.net.cn/vendor/topthink/think-orm/src/Paginator.php ( 11.86 KB )
  60. /yingpanguazai/ssd/ssd1/www/e.460.net.cn/vendor/topthink/think-validate/src/Validate.php ( 63.20 KB )
  61. /yingpanguazai/ssd/ssd1/www/e.460.net.cn/vendor/topthink/think-orm/src/Model.php ( 23.55 KB )
  62. /yingpanguazai/ssd/ssd1/www/e.460.net.cn/vendor/topthink/think-orm/src/model/concern/Attribute.php ( 21.05 KB )
  63. /yingpanguazai/ssd/ssd1/www/e.460.net.cn/vendor/topthink/think-orm/src/model/concern/AutoWriteData.php ( 4.21 KB )
  64. /yingpanguazai/ssd/ssd1/www/e.460.net.cn/vendor/topthink/think-orm/src/model/concern/Conversion.php ( 6.44 KB )
  65. /yingpanguazai/ssd/ssd1/www/e.460.net.cn/vendor/topthink/think-orm/src/model/concern/DbConnect.php ( 5.16 KB )
  66. /yingpanguazai/ssd/ssd1/www/e.460.net.cn/vendor/topthink/think-orm/src/model/concern/ModelEvent.php ( 2.33 KB )
  67. /yingpanguazai/ssd/ssd1/www/e.460.net.cn/vendor/topthink/think-orm/src/model/concern/RelationShip.php ( 28.29 KB )
  68. /yingpanguazai/ssd/ssd1/www/e.460.net.cn/vendor/topthink/think-helper/src/contract/Arrayable.php ( 0.09 KB )
  69. /yingpanguazai/ssd/ssd1/www/e.460.net.cn/vendor/topthink/think-helper/src/contract/Jsonable.php ( 0.13 KB )
  70. /yingpanguazai/ssd/ssd1/www/e.460.net.cn/vendor/topthink/think-orm/src/model/contract/Modelable.php ( 0.09 KB )
  71. /yingpanguazai/ssd/ssd1/www/e.460.net.cn/vendor/topthink/framework/src/think/Db.php ( 2.88 KB )
  72. /yingpanguazai/ssd/ssd1/www/e.460.net.cn/vendor/topthink/think-orm/src/DbManager.php ( 8.52 KB )
  73. /yingpanguazai/ssd/ssd1/www/e.460.net.cn/vendor/topthink/framework/src/think/Log.php ( 6.28 KB )
  74. /yingpanguazai/ssd/ssd1/www/e.460.net.cn/vendor/topthink/framework/src/think/Manager.php ( 3.92 KB )
  75. /yingpanguazai/ssd/ssd1/www/e.460.net.cn/vendor/psr/log/src/LoggerTrait.php ( 2.69 KB )
  76. /yingpanguazai/ssd/ssd1/www/e.460.net.cn/vendor/psr/log/src/LoggerInterface.php ( 2.71 KB )
  77. /yingpanguazai/ssd/ssd1/www/e.460.net.cn/vendor/topthink/framework/src/think/Cache.php ( 4.92 KB )
  78. /yingpanguazai/ssd/ssd1/www/e.460.net.cn/vendor/psr/simple-cache/src/CacheInterface.php ( 4.71 KB )
  79. /yingpanguazai/ssd/ssd1/www/e.460.net.cn/vendor/topthink/think-helper/src/helper/Arr.php ( 16.63 KB )
  80. /yingpanguazai/ssd/ssd1/www/e.460.net.cn/vendor/topthink/framework/src/think/cache/driver/File.php ( 7.84 KB )
  81. /yingpanguazai/ssd/ssd1/www/e.460.net.cn/vendor/topthink/framework/src/think/cache/Driver.php ( 9.03 KB )
  82. /yingpanguazai/ssd/ssd1/www/e.460.net.cn/vendor/topthink/framework/src/think/contract/CacheHandlerInterface.php ( 1.99 KB )
  83. /yingpanguazai/ssd/ssd1/www/e.460.net.cn/app/Request.php ( 0.09 KB )
  84. /yingpanguazai/ssd/ssd1/www/e.460.net.cn/vendor/topthink/framework/src/think/Request.php ( 55.78 KB )
  85. /yingpanguazai/ssd/ssd1/www/e.460.net.cn/app/middleware.php ( 0.25 KB )
  86. /yingpanguazai/ssd/ssd1/www/e.460.net.cn/vendor/topthink/framework/src/think/Pipeline.php ( 2.61 KB )
  87. /yingpanguazai/ssd/ssd1/www/e.460.net.cn/vendor/topthink/think-trace/src/TraceDebug.php ( 3.40 KB )
  88. /yingpanguazai/ssd/ssd1/www/e.460.net.cn/vendor/topthink/framework/src/think/middleware/SessionInit.php ( 1.94 KB )
  89. /yingpanguazai/ssd/ssd1/www/e.460.net.cn/vendor/topthink/framework/src/think/Session.php ( 1.80 KB )
  90. /yingpanguazai/ssd/ssd1/www/e.460.net.cn/vendor/topthink/framework/src/think/session/driver/File.php ( 6.27 KB )
  91. /yingpanguazai/ssd/ssd1/www/e.460.net.cn/vendor/topthink/framework/src/think/contract/SessionHandlerInterface.php ( 0.87 KB )
  92. /yingpanguazai/ssd/ssd1/www/e.460.net.cn/vendor/topthink/framework/src/think/session/Store.php ( 7.12 KB )
  93. /yingpanguazai/ssd/ssd1/www/e.460.net.cn/vendor/topthink/framework/src/think/Route.php ( 23.73 KB )
  94. /yingpanguazai/ssd/ssd1/www/e.460.net.cn/vendor/topthink/framework/src/think/route/RuleName.php ( 5.75 KB )
  95. /yingpanguazai/ssd/ssd1/www/e.460.net.cn/vendor/topthink/framework/src/think/route/Domain.php ( 2.53 KB )
  96. /yingpanguazai/ssd/ssd1/www/e.460.net.cn/vendor/topthink/framework/src/think/route/RuleGroup.php ( 22.43 KB )
  97. /yingpanguazai/ssd/ssd1/www/e.460.net.cn/vendor/topthink/framework/src/think/route/Rule.php ( 26.95 KB )
  98. /yingpanguazai/ssd/ssd1/www/e.460.net.cn/vendor/topthink/framework/src/think/route/RuleItem.php ( 9.78 KB )
  99. /yingpanguazai/ssd/ssd1/www/e.460.net.cn/route/app.php ( 1.72 KB )
  100. /yingpanguazai/ssd/ssd1/www/e.460.net.cn/vendor/topthink/framework/src/think/facade/Route.php ( 4.70 KB )
  101. /yingpanguazai/ssd/ssd1/www/e.460.net.cn/vendor/topthink/framework/src/think/route/dispatch/Controller.php ( 4.74 KB )
  102. /yingpanguazai/ssd/ssd1/www/e.460.net.cn/vendor/topthink/framework/src/think/route/Dispatch.php ( 10.44 KB )
  103. /yingpanguazai/ssd/ssd1/www/e.460.net.cn/app/controller/Index.php ( 4.81 KB )
  104. /yingpanguazai/ssd/ssd1/www/e.460.net.cn/app/BaseController.php ( 2.05 KB )
  105. /yingpanguazai/ssd/ssd1/www/e.460.net.cn/vendor/topthink/think-orm/src/facade/Db.php ( 0.93 KB )
  106. /yingpanguazai/ssd/ssd1/www/e.460.net.cn/vendor/topthink/think-orm/src/db/connector/Mysql.php ( 5.44 KB )
  107. /yingpanguazai/ssd/ssd1/www/e.460.net.cn/vendor/topthink/think-orm/src/db/PDOConnection.php ( 52.47 KB )
  108. /yingpanguazai/ssd/ssd1/www/e.460.net.cn/vendor/topthink/think-orm/src/db/Connection.php ( 8.39 KB )
  109. /yingpanguazai/ssd/ssd1/www/e.460.net.cn/vendor/topthink/think-orm/src/db/ConnectionInterface.php ( 4.57 KB )
  110. /yingpanguazai/ssd/ssd1/www/e.460.net.cn/vendor/topthink/think-orm/src/db/builder/Mysql.php ( 16.58 KB )
  111. /yingpanguazai/ssd/ssd1/www/e.460.net.cn/vendor/topthink/think-orm/src/db/Builder.php ( 24.06 KB )
  112. /yingpanguazai/ssd/ssd1/www/e.460.net.cn/vendor/topthink/think-orm/src/db/BaseBuilder.php ( 27.50 KB )
  113. /yingpanguazai/ssd/ssd1/www/e.460.net.cn/vendor/topthink/think-orm/src/db/Query.php ( 15.71 KB )
  114. /yingpanguazai/ssd/ssd1/www/e.460.net.cn/vendor/topthink/think-orm/src/db/BaseQuery.php ( 45.13 KB )
  115. /yingpanguazai/ssd/ssd1/www/e.460.net.cn/vendor/topthink/think-orm/src/db/concern/TimeFieldQuery.php ( 7.43 KB )
  116. /yingpanguazai/ssd/ssd1/www/e.460.net.cn/vendor/topthink/think-orm/src/db/concern/AggregateQuery.php ( 3.26 KB )
  117. /yingpanguazai/ssd/ssd1/www/e.460.net.cn/vendor/topthink/think-orm/src/db/concern/ModelRelationQuery.php ( 20.07 KB )
  118. /yingpanguazai/ssd/ssd1/www/e.460.net.cn/vendor/topthink/think-orm/src/db/concern/ParamsBind.php ( 3.66 KB )
  119. /yingpanguazai/ssd/ssd1/www/e.460.net.cn/vendor/topthink/think-orm/src/db/concern/ResultOperation.php ( 7.01 KB )
  120. /yingpanguazai/ssd/ssd1/www/e.460.net.cn/vendor/topthink/think-orm/src/db/concern/WhereQuery.php ( 19.37 KB )
  121. /yingpanguazai/ssd/ssd1/www/e.460.net.cn/vendor/topthink/think-orm/src/db/concern/JoinAndViewQuery.php ( 7.11 KB )
  122. /yingpanguazai/ssd/ssd1/www/e.460.net.cn/vendor/topthink/think-orm/src/db/concern/TableFieldInfo.php ( 2.63 KB )
  123. /yingpanguazai/ssd/ssd1/www/e.460.net.cn/vendor/topthink/think-orm/src/db/concern/Transaction.php ( 2.77 KB )
  124. /yingpanguazai/ssd/ssd1/www/e.460.net.cn/vendor/topthink/framework/src/think/log/driver/File.php ( 5.96 KB )
  125. /yingpanguazai/ssd/ssd1/www/e.460.net.cn/vendor/topthink/framework/src/think/contract/LogHandlerInterface.php ( 0.86 KB )
  126. /yingpanguazai/ssd/ssd1/www/e.460.net.cn/vendor/topthink/framework/src/think/log/Channel.php ( 3.89 KB )
  127. /yingpanguazai/ssd/ssd1/www/e.460.net.cn/vendor/topthink/framework/src/think/event/LogRecord.php ( 1.02 KB )
  128. /yingpanguazai/ssd/ssd1/www/e.460.net.cn/vendor/topthink/think-helper/src/Collection.php ( 16.47 KB )
  129. /yingpanguazai/ssd/ssd1/www/e.460.net.cn/vendor/topthink/framework/src/think/facade/View.php ( 1.70 KB )
  130. /yingpanguazai/ssd/ssd1/www/e.460.net.cn/vendor/topthink/framework/src/think/View.php ( 4.39 KB )
  131. /yingpanguazai/ssd/ssd1/www/e.460.net.cn/vendor/topthink/framework/src/think/Response.php ( 8.81 KB )
  132. /yingpanguazai/ssd/ssd1/www/e.460.net.cn/vendor/topthink/framework/src/think/response/View.php ( 3.29 KB )
  133. /yingpanguazai/ssd/ssd1/www/e.460.net.cn/vendor/topthink/framework/src/think/Cookie.php ( 6.06 KB )
  134. /yingpanguazai/ssd/ssd1/www/e.460.net.cn/vendor/topthink/think-view/src/Think.php ( 8.38 KB )
  135. /yingpanguazai/ssd/ssd1/www/e.460.net.cn/vendor/topthink/framework/src/think/contract/TemplateHandlerInterface.php ( 1.60 KB )
  136. /yingpanguazai/ssd/ssd1/www/e.460.net.cn/vendor/topthink/think-template/src/Template.php ( 46.61 KB )
  137. /yingpanguazai/ssd/ssd1/www/e.460.net.cn/vendor/topthink/think-template/src/template/driver/File.php ( 2.41 KB )
  138. /yingpanguazai/ssd/ssd1/www/e.460.net.cn/vendor/topthink/think-template/src/template/contract/DriverInterface.php ( 0.86 KB )
  139. /yingpanguazai/ssd/ssd1/www/e.460.net.cn/runtime/temp/58d7cf2308c7c7dcdfb7495b4c084c05.php ( 11.98 KB )
  140. /yingpanguazai/ssd/ssd1/www/e.460.net.cn/vendor/topthink/think-trace/src/Html.php ( 4.42 KB )
  1. CONNECT:[ UseTime:0.000586s ] mysql:host=127.0.0.1;port=3306;dbname=e460;charset=utf8mb4
  2. SHOW FULL COLUMNS FROM `fenlei` [ RunTime:0.000821s ]
  3. SELECT * FROM `fenlei` WHERE `fid` = 0 [ RunTime:0.000304s ]
  4. SELECT * FROM `fenlei` WHERE `fid` = 63 [ RunTime:0.000260s ]
  5. SHOW FULL COLUMNS FROM `set` [ RunTime:0.000472s ]
  6. SELECT * FROM `set` [ RunTime:0.000213s ]
  7. SHOW FULL COLUMNS FROM `article` [ RunTime:0.000512s ]
  8. SELECT * FROM `article` WHERE `id` = 482365 LIMIT 1 [ RunTime:0.000601s ]
  9. UPDATE `article` SET `lasttime` = 1777160668 WHERE `id` = 482365 [ RunTime:0.007967s ]
  10. SELECT * FROM `fenlei` WHERE `id` = 64 LIMIT 1 [ RunTime:0.000254s ]
  11. SELECT * FROM `article` WHERE `id` < 482365 ORDER BY `id` DESC LIMIT 1 [ RunTime:0.000400s ]
  12. SELECT * FROM `article` WHERE `id` > 482365 ORDER BY `id` ASC LIMIT 1 [ RunTime:0.000383s ]
  13. SELECT * FROM `article` WHERE `id` < 482365 ORDER BY `id` DESC LIMIT 10 [ RunTime:0.001122s ]
  14. SELECT * FROM `article` WHERE `id` < 482365 ORDER BY `id` DESC LIMIT 10,10 [ RunTime:0.001070s ]
  15. SELECT * FROM `article` WHERE `id` < 482365 ORDER BY `id` DESC LIMIT 20,10 [ RunTime:0.005045s ]
0.089446s