
大家好!
本篇为大家汇总了
多个湖南事业单位招聘

01
长沙市雨花区数据局招聘
招聘岗位及要求
招聘人数:1人

图源:长沙市雨花区人民政府
说明:
(上下滑动查看更多)
1、35周岁以下是指1990年3月1日以后出生。
2、岗位所要求的工作经历应为全职工作经历,工作年限按足年足月累计计算。工作经历和服务年限时间截止计算至2026年3月1日。全日制普通高校在读期间(含国外留学学习期间)的实习、兼职、参加社会实践等不能计算为工作经历时间。
3、报考人员的学历(学位)必须为国家认可的学历(学位)。对有疑义的国民教育学历(学位),以省以上教育行政部门认定的结果为准;对有疑义的党校学历(学位),以省委组织部协调相关业务主管部门认定的结果为准。国外留学所取得的学历(学位)须经教育部认证后才可报名。国外留学所取得的学历学位经教育部认证后可视同为相同等级国内计划内统招全日制学历(学位)。
4、岗位所要求的专业以《湖南省2026年考试录用公务员专业指导目录》为准。出现考生所学专业未列入本专业目录的情形时,由招聘单位根据相关材料进行认定。
5、资格审查贯穿招聘工作全过程,任何环节发现报考者不符合报考条件、故意隐瞒真实情况或弄虚作假的,一经查实,取消考试及聘用资格。
报名时间及方式
报名时间:
2026年3月2日(周一)9:00-3月6日(周五)16:30
报名方式:
投送《长沙市雨花区数据局公开招聘工作人员报名表》、近期正面免冠电子相片、本人有效居民身份证和学历(学位)证书、《教育部学历证书电子注册备案表》等相关资料电子扫描件至邮箱130540731@qq.com(报名资料文件包名称以“岗位名称+姓名”命名)。
薪酬及福利
编外人员的工资标准按照雨花区机关事业单位编外合同制人员标准执行,按国家有关规定缴纳五险一金。
扫描下方二维码关注【本地宝长沙招聘】,在对话框回复【雨花】可获长沙市雨花区数据局招聘信息公告、报名表等相关信息。


02
芙蓉区东岸街道社区卫生服务中心招聘
招聘岗位及要求
招聘人数:2人
住院部医师1名,临床内科专业;口腔科医师1名,口腔医学专业
岗位要求:
1.住院部医师:本科以上学历,中级以上职称(研究生及以上学历可适当放宽至初级职称),执业医师,参加住院医师规范化培训的优先,年龄不超过35岁;
2.口腔科医师:本科以上学历或中级以上职称,执业医师资格,初级以上职称,参加住院医师规范化培训的优先。年龄不超过35岁。
报名时间及方式
报名时间:
2026年2月24日-2026年3月3日(周日除外)尽快报名喔!小编电话咨询,今天之内都能报名!
报名方式:
邮件报名:应聘人员将报名表、身份证、学历证、学位证、执业证、职称证等证书扫描件发送到邮箱,邮箱地址:925496925@qq.com。
现场报名:携带报名表、身份证、学历证、学位证、执业证、职称证等证书原件及复印件,至长沙市芙蓉区东岸街道社区卫生服务中心五楼院办公室(长沙市芙蓉区东岸街道张公岭)报名。
薪酬及福利
聘用人员实行全员聘用制管理,采取定岗不定人的管理办法,岗变薪变。被聘人员享受本单位同类人员同等待遇。
微信搜索关注【本地宝长沙招聘】,在对话框回复【芙蓉】可获芙蓉区东岸街道社区卫生服务中心招聘信息公告、报名表等相关信息。
03
2026年长沙市天心区事业单位集中公开招聘高校毕业生(事业编)
招聘岗位及要求
招聘人数:10人

图源:长沙市天心区人力资源和社会保障局
报名时间及方式
报名时间:2026年2月27日0:00-3月4日12:00
缴费时间:2026年3月5日9:00-3月6日17:00
报名入口:http://zk.tianxinxt.com:10800
04
湖南省卫生健康委直属事业单位招聘(事业编)
招聘岗位及要求
招聘人数:185人

图源:湖南省人力资源和社会保障厅网站

报名时间及方式
报名时间:
A、B类岗位:报名时间为2026年2月26日至2026年3月5日。
C类岗位:报名时间为2026年2月26日至2026年12月31日,随到随招,招满报名方式:
A、B类岗位:采取网上报名的方式,每人限报一个岗位,多报则取消应聘资格。应聘人员登录湖南卫生人才网招聘报名系统进行报名。
C类岗位:采取网上报名和现场报名相结合的方式,每人限报一个岗位,多报则取消应聘资格。
(1)网上报名:2026年2月26日至2026年3月18日,应聘人员登录湖南卫生人才网招聘报名系统进行报名。
(2)现场报名:2026年3月19日至2026年12月31日,应聘人员携带报名资料原件及复印件到各单位人力资源部现场进行报名。
点击下方名片关注【本地宝长沙招聘】,在公众号对话框回复【省卫健委】可获湖南省卫生健康委可直达报名入口,以及获取招聘公告,岗位表、报名表等相关信息。

05
2026年岳阳市市直事业单位“四海揽才”招聘(事业编)
招聘岗位及要求
招聘人数:56人

图源:岳阳市人力资源和社会保障局官网
“高校毕业生”指的是近3年内毕业、招聘过程中未落实编制内工作的毕业生(即毕业证书落款年度为2024、2025、2026年度),不对其是否有工作经历、缴纳社保作限制。
报名时间及方式
报名时间:
2026年3月2日上午9:00—3月10日下午17:00
报名入口:岳阳人事考试网
https://rsj.yueyang.gov.cn/rsks/index.htm
报名材料及要求
(上下滑动查看更多)
报考人员须严格按照本公告和岗位表等附件要求,选择符合条件的岗位报名。报考人员除填写岗位要求的学历学位证(出国留学毕业生还须提交教育部相关部门的学历认证)以及有效期内带二维验证码的《教育部学历证书电子注册备案表》《中国高等教育学位在线验证报告》。暂未取得学历学位证的2026年毕业生,报名时提供《教育部学籍在线验证报告》(出国留学的2026年毕业生提供相应承诺材料),其学历学位证必须于2026年7月31日(含)前取得,学历认证必须于2026年8月31日(含)前取得,否则取消聘用资格。
应聘人员的学历学位必须为国家承认的学历学位并取得毕业证书,结业证书、肄业证书等不符则上导师签字且毕业学院盖章,可现场资格复审前提供),市委人才办会同相关部门结合所学课程、专业研究方向等进行研究认定。
(4)招聘岗位要求的资格证;
(5)招聘岗位要求是中共党员(含预备党员)的,应聘人员须提供所在基层党组织开具的党员身份证明(加盖党组织公章,落款日期为2026年1月以后)。
(6)获奖(含在校获得国家奖学金)、中共党员(含预备党员)等方面的材料。
06
湖南工程学院2026年专任教师招聘(部分事业编)
招聘岗位及要求
招聘人数:122人

图源:湖南工程学院,下同

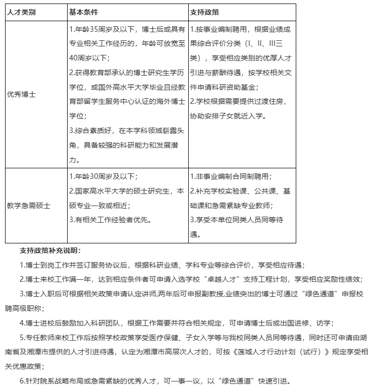
岗位类别及支持政策
招聘人数:122人

博士人才按事业编聘用,学校根据需要提供过渡住房,协助安排子女就近入学。
硕士人才按非事业编制合同制聘用。
报名时间及方式
报名时间:公告发布之日(2026年3月1日)起至2026年12月31日。
报名入口:湖南工程学院人事处公开招聘系统
http://rszp.hnie.edu.cn/
扫描下方二维码关注【本地宝长沙招聘】,在对话框回复【事业单位】可获湖南、长沙事业单位招聘公告,岗位表、报名时间、报名入口、咨询电话等相关信息。


扫描下方二维码
可以获得国企/大厂/事业单位
更多招聘信息

· END ·

点赞+推荐,小编工资加5毛
记得简单操作几步哦

更多服务
在【长沙本地宝】公众号对话框发送关键词:
(上下滑动查看更多)
回复:省考,获取2026湖南省考岗位表/报名入口等
回复:春节,获取长沙春节活动汇总
回复:湘超,获取长沙2026湘超最新消息
回复:育儿补贴,获取长沙育儿补贴更多信息
回复:地铁,获取长沙2026地铁高清图及对应线路信息
回复:演唱会,获取长沙近期演唱会汇总信息
回复:国企,获取湖南国企最新招聘信息
回复:招聘,获取长沙招聘信息
回复:健康证,获取长沙健康证办理指南
回复:青年驿站,获取来长青年免费住6天指南
回复:公积金,获取长沙公积金最新消息及查询入口
回复:预约,获取长沙景区预约入口
回复:药具,获取长沙每月免费国家避孕药具领取指南
回复:特惠,获取长沙特惠优选汇总
回复:居住证,获取长沙居住证办理及更换指南
回复:社保,获取长沙五险信息,缴费、转移等指南
更多长沙热点,还可点击公众号菜单栏,获取相关信息

编辑:刘鸿莹
综合整理:长沙市雨花区人民政府、长沙市芙蓉区人民政府、长沙市天心区人力资源和社会保障局、湖南省人力资源和社会保障厅网站、岳阳市人力资源和社会保障局官网、长沙工程学院、长沙本地宝综合。
文章及封面图片来源:摄图网、图虫网,已获平台授权,未经允许请勿转载!
说明:版权归原作者所有,如涉及侵权或对版权有疑问请联系我们!邮箱:huchenmiao@bendibao.com
商务合作:【电话】4009999087 |【QQ】 4009999087 | 点击查看合作微信
戳原文,进入长沙找工作专题!
点击【长沙本地宝】图标可直接关注我们哦!