点击阅读➤(2026版)最高法院已发布司法解释汇编(目录+全文)
长沙市公安局
印发《长沙市公安局关于规范查处
涉酒驾驶案件的若干规定》的通知
(2021年9月9日 长公通[2021]26号)
交警、法制支队,望城分局、长沙县局、浏阳市局、宁乡市局:
现将《长沙市公安局关于规范查处涉酒驾驶案件的若干规定》印发给你们,请认真贯彻执行。
长沙市公安局
关于规范查处涉酒驾驶案件的若干规定
第一条 为规范涉酒驾驶案件查处流程,根据《中华人民共和国道路交通安全法》《中华人民共和国刑事诉讼法》和《公安部关于公安机关办理醉酒驾驶机动车犯罪案件的指导意见》等法律、法规、规章和规范性文件规定,制定本规定。
第二条长沙公安交通管理部门及其执勤执法人员和具有相应资质的检验人员对涉酒驾驶案件的现场查处、抽血检验、案件办理适用本规定。
第三条 现场查处涉酒驾驶案件应当至少配备三名以上民警和两名以上辅警,确保执勤执法安全规范。
第四条 查处涉酒驾驶案件前,执勤民警应当在配齐日常警用装备的基础上,佩带酒精快速排查仪、呼气酒精检测仪、约束带、警绳、照相机、执法记录仪、发光指挥棒、停车示意牌、反光锥筒、破胎器等装备,同时配备饮用水、一次性纸杯等。用于收集违法行为证据的呼气酒精检测仪应当经市级公安机关交通管理部门备案、符合国家标准并依法检定合格,并保持功能有效。
第五条 查处涉酒驾驶案件点位选择应当确保执法安全和执法效果,选择在照明、视线良好,车速平缓便于停车检查的直路上,并尽量选择有中心隔离及视频监控的道路。
第六条 涉酒驾驶案件查处现场应当自来车方向依次设置提示减速区、检查区和处置区,并根据点位选择位置的具体情况保持适当距离。查处现场应当按照由远及近、由疏及密的方式连续设置发光锥筒及提示警告标志等安全设施。查处现场末端设置了破胎器的,还应当在检查区设置闯关破胎的提示标志。
第七条 提示减速区的民警发现有蛇形行驶、乱按喇叭等有酒后驾车嫌疑的车辆,应近距离观察,并使用酒精快速排查仪筛查驾驶人有无酒后驾车行为。发现有酒后驾驶嫌疑的,应当及时指挥机动车驾驶人立即停车,熄灭发动机,下车接受检查,并要求机动车驾驶人出示驾驶证、行驶证,由民警带至检查区进行呼气酒精检测,另一名民警立即将待查车辆代驾靠边。
第八条 对涉嫌酒后驾驶的机动车驾驶人检测前,民警应当调准仪器,确认日期、时间是否正确,取出新吹嘴,告知受测人测试流程。测试结果需请受测人签字确认。使用呼吸式酒精测试仪测试,测试前后受测者有要求的,应当提供饮用水漱口。
测试结果显示非酒后驾车的,应立即放行,并对其合作表示感谢。
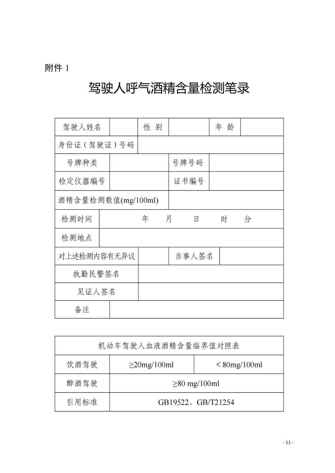
当事人对呼气酒精测试结果无异议的,应当签字确认。事后提出异议的,不予采纳。测试结果显示为饮酒后驾车的且当事人没有异议的,依法扣留驾驶人机动车驾驶证,制作《机动车驾驶人呼气酒精含量检测笔录》(附件1),告知当事人规定时间内到指定地点接受处罚。
严禁饮酒后驾驶人继续驾驶车辆。依法不得扣留机动车的,应当告知当事人聘请代驾或者将其驾驶的机动车移至统一地点停放。
第九条对涉嫌醉酒驾驶机动车、当事人对呼气酒精测试结果有异议并当场提出的,或者拒绝配合呼气酒精测试等方法测试的,应当及时提取血样检验体内酒精含量。
发生道路交通事故,应当进行酒精排查。交通事故造成车辆驾驶人当场死亡的或者涉嫌饮酒后、醉酒驾驶车辆发生交通事故的,应当及时提取车辆驾驶人血样检验体内酒精含量。
道路交通事故中车辆驾驶人不明确且有酒后驾驶嫌疑的,对有驾驶嫌疑的人员也应当进行呼气酒精测试或按规定提取血样检验体内酒精含量。
第十条 现场查处涉酒驾驶案件时需对车辆驾驶人进行体内酒精含量检验的,应由两名以上民警负责监护,并按照下列程序实施:
(一)口头告知当事人违法行为的基本事实、拟作出行政强制措施的种类、依据及其依法享有的权利;
(二)听取当事人的陈述和申辩,对当事人提出的事实、理由或者证据成立的,应当采纳;
(三)制作《公安交通管理行政强制措施凭证》,并告知当事人在15个工作日内到指定地点接受处理;
(四)行政强制措施凭证应当载明当事人的基本情况、车辆牌号、车辆类型、违法事实、采取行政强制措施种类和依据、接受处理的具体地点和期限、决定机关名称及当事人依法享有的行政复议、行政诉讼权利等内容;
(五)行政强制措施凭证应当由交通警察签名或者盖章,加盖公安机关交通管理部门印章,在宣告后当场交付当事人,并由当事人在附卷的决定书上签名。当事人拒绝签名的,由交通警察在附卷的决定书上注明。当事人拒收的,由交通警察在附卷联上注明,即为送达。
第十一条对车辆驾驶人进行体内酒精含量检验的,应当由两名交通警察或者由一名交通警察带领警务辅助人员将车辆驾驶人带到医疗机构提取血样,或者现场由法医等具有相应资质的人员提取血样,并当场拍照和录像,照片和录像资料应当显示时间。
采集血样时应告知医务人员或法医不得使用醇类或挥发性有机药品对皮肤进行消毒。采集血样时,应当使用一次性真空抗凝管收集血样,同时按规定抽取AB两份,并在管壁上注明被抽血人姓名、抽血时间并黏贴编号。
提取血样检验体内酒精含量的,应当制作《被抽血人家属通知书》(附件2),通知其家属。但无法通知的除外。
第十二条 监护民警应当向所属单位报告血样提取情况,所属单位值班民警应填写《血样提取登记台帐》,记载血样登记号、被抽血人姓名、抽血时间,监护(来电)民警姓名,值班(接电)民警姓名等信息。
血样应当现场分别装入专用物证密封袋,一份保存,一份送检。密封袋封装时应当注明被抽血人姓名、抽取时间等,密封袋封口处应由被抽血人、民警和抽血人员签名,被抽血人、抽血人员拒绝签名的,应当注明。
监护民警现场填写《当事人血样提取登记表》(附件3),注明被抽血人姓名、身份证号码、简要案情、抽血时间等,由被抽血人、民警和抽血人员签名。被抽血人、抽血人员无法或拒绝签名的,应当注明。
第十三条公安机关交通管理部门应当在提取血样后5日内将血样送交有检验资格的单位或者机构进行检验,血样应当按规定保存。血样应由两名委托民警送检,并对送检过程进行录音录像。
对采血量不足,或因采集、保存不当,造成采集血样凝结,不符合规定的送检条件的,不得作为送检血样。
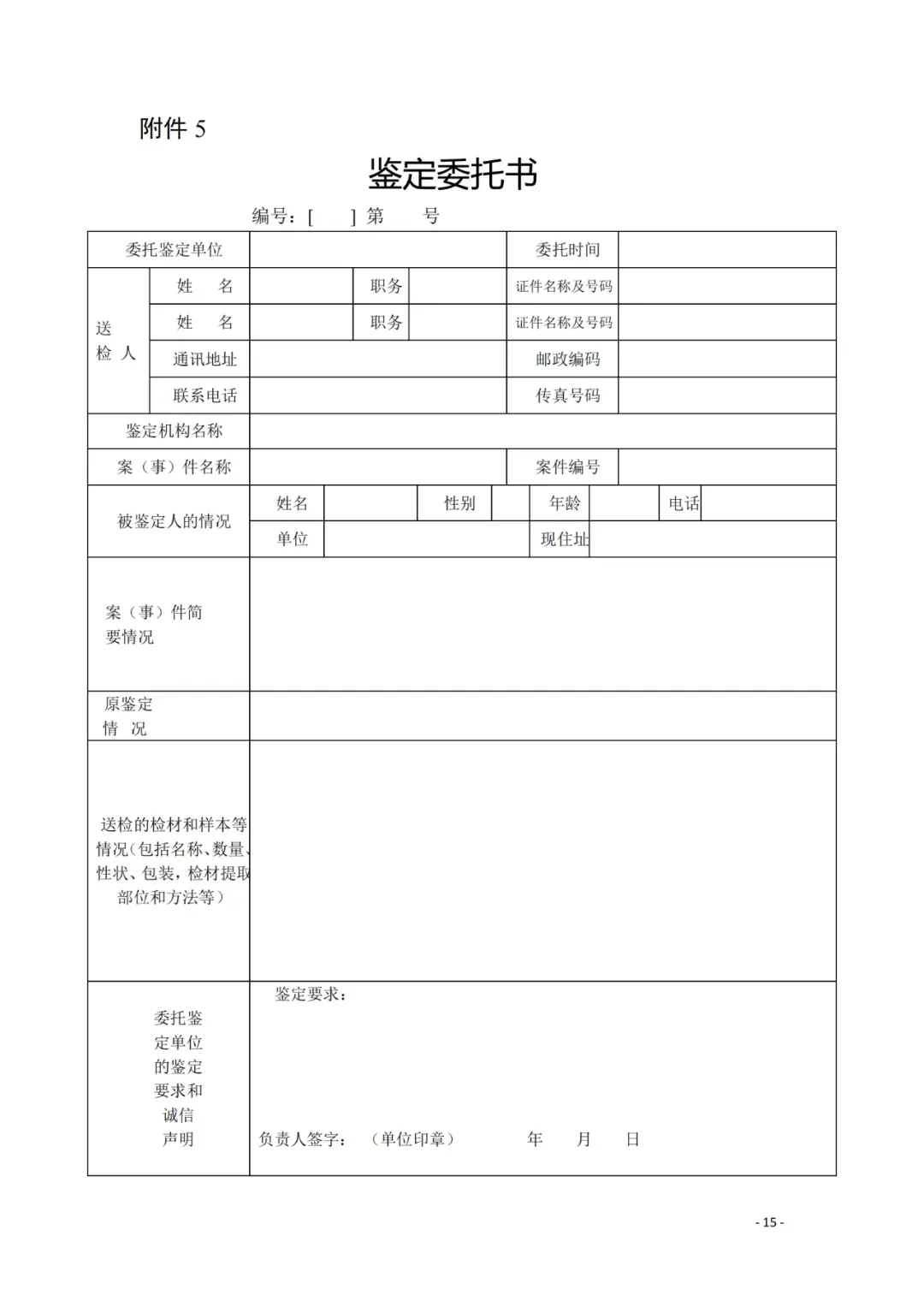
第十四条 血样送检时,民警应当携带由县级以上公安机关交通管理部门负责人审批签名,并加盖公章的《鉴定委托书》(附件5)原件。《鉴定委托书》简要案情部分必须如实填写:被抽血人姓名、身份证号码、案发(查获)时间、现场吹气时间及结果(特殊情况如无法吹气的除外)、抽取血液时间及地点等内容。检验单位或机构收到送检血样后,应当尽快组织检测,并在受理后按规定出具检验结果。检验结果应当由委托人负责领取。
第十五条 公安机关交通管理执勤执法机构应当在执法办案区建立全天候视频监控的血样保管室,配备符合保管要求、用于血样保管、保存冷藏的相关设备。
提取的血样中,A样送检,B样放入物证室冰箱冷冻低温妥善保管,并按要求填写《检材登记簿》(附件3)备查。
办案单位用于重新检验的血样检材保存至检验结果确定之日,且保管期限不低于3个月。
第十六条办案民警应当对检验结果进行审查。
对经审查作为证据使用的检验结果,办案单位应当在收到检验结果之日起5日内将检验结果复印件送达违法嫌疑人和被侵害人,并书面告知相关权利义务。
当事人对检验结果有异议的,可以在收到检验结果复印件之日起3个工作日内提出重新检验的申请,经县级以上公安机关交通管理部门负责人批准后,进行重新检验。重新检验启用办案单位保管的血液检材,以一次为限。办案单位应当自收到重新检验申请之日起5日内委托检验单位或机构重新检验,受理重新检验的单位或机构应当按规定出具检验结果。
当事人是否申请重新检验,不影响案件的正常办理。办案单位认为必要时,也可以报长沙市公安局交警支队分管法制工作负责人批准后(四区县市由区县市公安局分管法制工作负责人批准后)直接决定重新检验。
重新检验,公安机关应当另行指派或者聘请检验人。
第十七条具有下列情形之一的,应当进行重新检验:
(一)检验程序违法或者违反相关专业技术要求,可能影响检验结果正确性的;
(二)检验单位或者机构、检验人不具备相应资质和条件的;
(三)检验结果明显依据不足的;
(四)检验人故意作虚假检验的;
(五)检验人应当回避而没有回避的;
(六)检材虚假或者被污染的;
(七)其他应当重新检验的情形。
不符合前款规定情形的,经县级以上公安机关交通管理部门负责人批准后,作出不准予重新检验的决定,并在作出决定之日起的3日以内书面通知申请人。
第十八条 当事人在醉酒状态下,对本人有危险或者对他人的人身、财产或者公共安全有威胁的,先送医院进行醒酒、救治或者通知其家属、亲友、所属单位将其领回看管。严禁将醉酒当事人直接带进公安机关。
第十九条 执勤民警应当按照规定将涉酒驾驶案件的相关文书及时送单位备案,录入相应执法系统,按系统管理规定,及时完善系统信息。
检验结果确定生效后,构成道路交通安全违法行为的,依法及时查处;构成犯罪的,依法追究刑事责任。
对能够证明当事人系因饮酒后驾驶机动车被处罚再次饮酒后驾驶机动车的、饮酒后驾驶营运机动车的、醉酒驾驶机动车的、醉酒驾驶营运机动车的,办案部门应当在呈报行政拘留或移送审查起诉前,将证据材料和扣留的机动车驾驶证一并报送交警支队法制部门审核,报交警支队批准后,依法吊销其机动车驾驶证。
第二十条 涉酒驾驶案件的查处必须全程使用执法记录仪等设备全程记录执法过程,并及时上传至执法记录仪视频资料管理系统,保存期限应当符合执法记录仪视频资料保管期限的要求。
对查获涉酒驾驶机动车嫌疑人的经过、呼气酒精测试、当事人拒绝呼气检测、血液样本采集、当事人拒绝在行政强制措施凭证上签字、拒收等情形应当予以重点记录。
第二十一条血液酒精含量检验结果是认定当事人是否醉酒的依据。当事人被查获后,为逃避法律追究,在呼气酒精测试或者提取血样前又饮酒,经检验其血液酒精含量达到醉酒驾驶机动车标准的,应当立案侦查。当事人经呼气酒精测试达到醉酒驾驶机动车标准,在提取血样前脱逃的,应当以呼气酒精含量为依据立案侦查。
第二十二条 对有下列情形,阻碍交通警察依法执行职务的违法行为的查处,现场应当及时、全面取证,并按照属地管辖的原则,移送行为发生地公安机关依法处理:
(一)违法行为人无理纠缠、吵闹、纠集煽动他人起哄或辱骂、推搡、拉扯民警的;
(二)违法行为人拒不停车、拒不出示证件、拒不下车接受检查或弃车离开现场的。
第二十三条本规定自2021年9月15日起施行,有效期五年。长沙市公安局之前制定的相关规定与本规定不一致的,按照本规定执行。




