

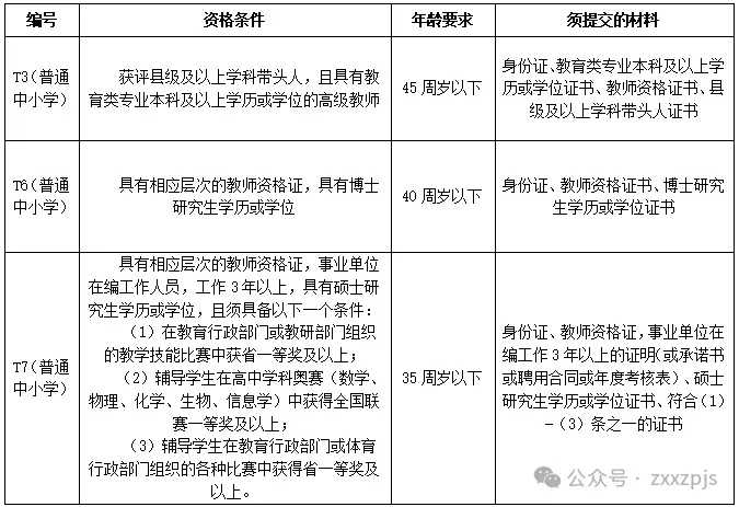
注:50岁以下为1975年3月1日及以后出生,45岁以下为1980年3月1日及以后出生,40岁以下为1985年3月1日及以后出生,35周岁以下为1990年3月1日及以后出生。三、人才引进计划

四、人才引进程序
1.具有博士研究生学历人员的引进程序为:报名(含资格初审)、学校考核、资格复审、体检、考察、确定拟录取人员名单(含资格终审)、公示、办理人才引进人事手续,其中报名(含资格初审)、学校考核由我校组织实施。报考人员将本人符合本次人才引进条件所需证件证书(含身份证双面及联系电话)扫描后发到邮箱(nymxhzx@163.com),考核时间我校将另行通知。
2.其他优秀骨干教师的引进程序为:报名(含资格初审)、学校考核、资格复审、市教育局集中考核、体检、考察、确定拟录取人员名单(含资格终审)、公示、办理人才引进人事手续,其中报名(含资格初审)、学校考核由我校组织实施。报考人员应于3月23日前将符合本次人才引进条件所需证件证书(含身份证双面及联系电话)扫描后发到邮箱(nymxhzx@163.com),学校将对符合资格条件者安排考核,具体时间另行通知。学校考核后,按与人才引进岗位职数不高于1:2的比例确定参加市教育局集中考核的人选。
长沙市芙蓉区2026年公开招聘中学骨干教师公告
面向社会公开招聘中学骨干教师10名。
2026年3月16日—3月20日考生进行报名和资格初审,3月16日—3月21日中午12:00进行缴费确认,暂定3月进行资格审查、笔试和考核。
长沙市芙蓉区2026年公开招聘中小学教师公告
面向社会公开招聘中小学教师41名。
2026年3月25日—3月31日考生进行报名和资格初审,3 月 25 日—4 月 1 日中午 12:00 进行缴费确认,
暂定4月11日举行笔试。
长沙市芙蓉区2026年
公开招聘中小学教师公告
招聘岗位及计划
此次招聘岗位16个,招聘计划41名,具体见下表:

长沙市芙蓉区2026年公开招聘
中学骨干教师公告
此次招聘岗位4个,招聘计划10名,具体见下表:

