致敬·缅怀·奋进
又是一年清明至,松柏凝翠,哀思悠悠。长沙海关缉私局组织开展“致敬公安英烈,激发奋进力量”主题活动,缅怀英烈功绩,弘扬英烈精神,激励全体民警辅警坚守初心使命,铸牢忠诚警魂。

现场祭扫 薪火相传


2006年4月30日,张宏定、刘萍两位同志在云南瑞丽侦办毒品走私案时壮烈牺牲,献出了宝贵生命,分别被追记个人一等功。
二十年过去,山河依旧,浩气长存。清明节前夕,长沙海关缉私局组织民警辅警分别前往湖南革命陵园、常德万金公墓,祭扫缅怀张宏定、刘萍同志,敬献鲜花、鞠躬默哀,追忆他们恪尽职守、无私奉献的感人事迹,表达崇高的敬意和深切的悼念之情。





网上祭奠 缅怀忠魂

全体民警辅警通过中华英烈网平台开展网上祭扫,认真学习公安英烈们的英雄事迹,深切缅怀不朽功绩,以网上献花、留言等方式,表达崇敬之心、传承之志。







走访慰问 传递关怀

长沙海关缉私局始终坚持爱警暖警举措,用心用情做好因公牺牲民警家属关怀帮扶工作,深入开展走访慰问活动,切实解决因公牺牲民警家属急难愁盼问题,以实际行动告慰战友。


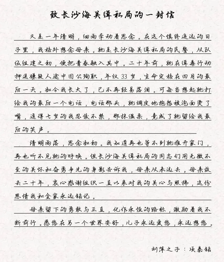
清明前夕,张宏定之女张子萌、刘萍之子项泰铭向长沙海关缉私局致信,字里行间满是对父母的深切思念,对公安事业的无限崇敬,对组织多年来的悉心关怀与暖心帮扶的由衷感念,饱含着传承父母精神、立志向上向善的坚定决心。






座谈追忆 赓续奋进

侦查处党支部、法制处党支部、常德海关缉私分局党支部通过联合主题党日、党员大会等形式,组织召开“致敬·缅怀·奋进”主题座谈会。在因公牺牲民警离去二十载之际,参会民警辅警一同追忆英烈事迹,分享感悟体会,畅谈责任担当,在缅怀中凝聚力量,在追忆中坚定信念。

主题
座谈

侦查处党支部 姚成
张宏定、刘萍同志虽已离开我们二十载,但他们用生命铸就的忠诚精神,从未远去。令我倍感欣慰与鼓舞的是,这一宝贵的精神血脉,在长沙海关缉私局得到了最坚实的传承与最蓬勃的发扬。张宏定同志当年就是我们侦查处的战友,昔日与他并肩作战的画面,至今仍历历在目。后来加入的同志们,虽未曾与两位前辈谋面,却同样传承了敢打敢拼、不畏牺牲的担当与血性。我们将永远铭记英烈,把精神力量化为奋进动力,以更加昂扬的斗志坚守岗位、捍卫国门安全。
法制处党支部 周南
二十载岁月流转,我始终未曾忘记与张宏定、刘萍两位战友并肩作战的峥嵘岁月。在那场生死考验中,他们用生命践行了缉私警察的铮铮誓言,用热血诠释了忠诚与担当。作为一同亲历那场任务的战友,我幸免于难,更能体会英烈们的抉择有多坚定、信仰有多纯粹。令人欣慰的是,他们留下的精神火种,在长沙海关缉私局代代相传、生生不息,一批又一批年轻同志接续奋斗,彰显着缉私铁军敢打必胜、无惧艰险的血性本色。最好的传承是奋进,最好的纪念是实干。今后我将不忘初心、忠诚履职,以更加坚定的信念坚守国门一线,用实际行动守护国门安全。
常德分局党支部 王梦琪
清明又至,追忆英烈,心潮难平。作为刘萍同志生前所在党支部的青年民警,我将始终以先辈为镜,把对战友的深切缅怀化作干事创业的前行力量。立足本职、勤勉尽责,在急难险重面前迎难而上,在日常工作中练就过硬本领、锤炼优良作风,以默默坚守和勇敢冲锋践行初心使命,守护国门安宁,让缉私荣光薪火相传。

忠魂不泯,浩气长存;
英烈精神,永续传承。
长沙海关缉私局全体民警辅警
将永远铭记英烈功绩,传承英烈遗志,
以实干笃定前行,以担当践行使命,
奋力谱写缉私工作新篇章,
守护一方平安,捍卫国门荣光!






END

供稿:长沙海关缉私局
本期编辑:吴俊、王梦琪
转载请注明来源“中国反走私”
