
2026长沙普通中小学入学报名
将在4月15日截至
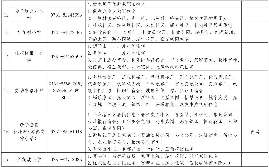
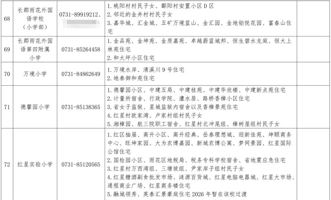
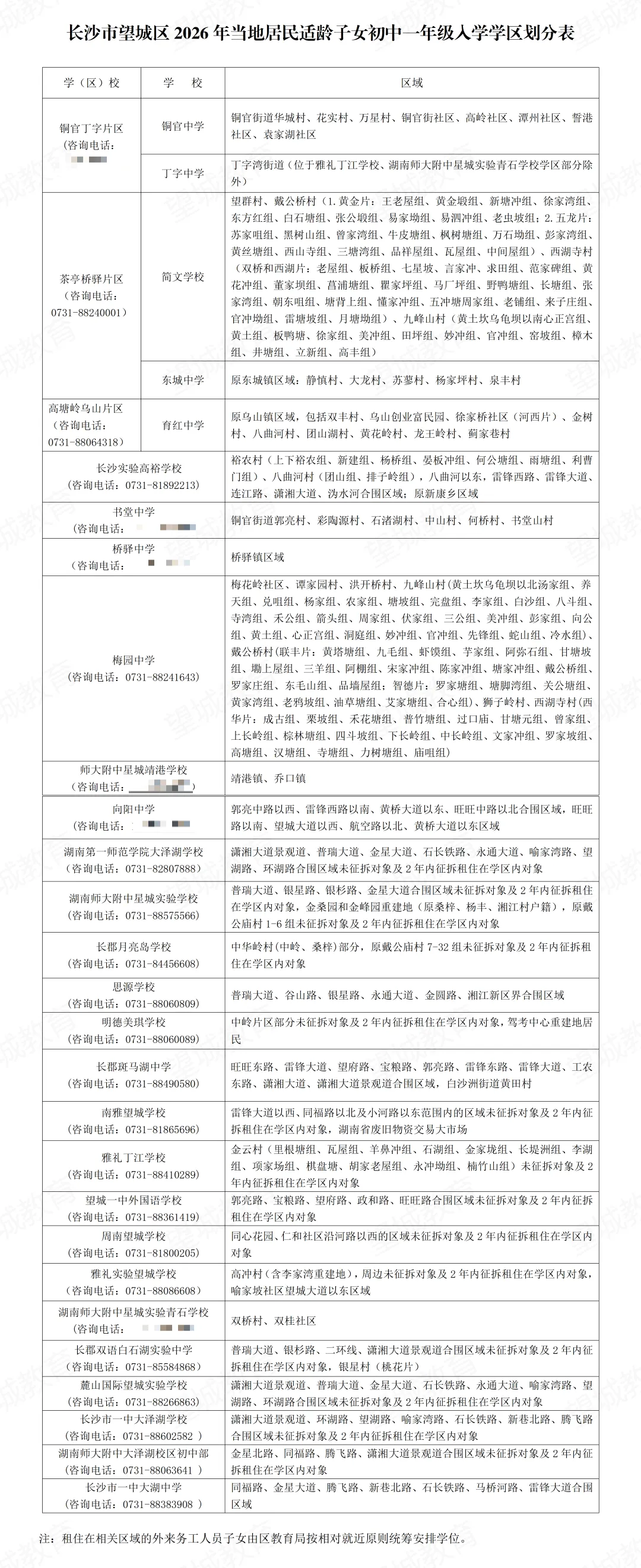
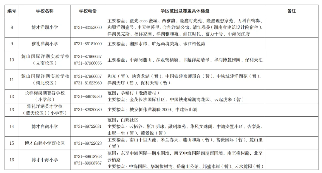
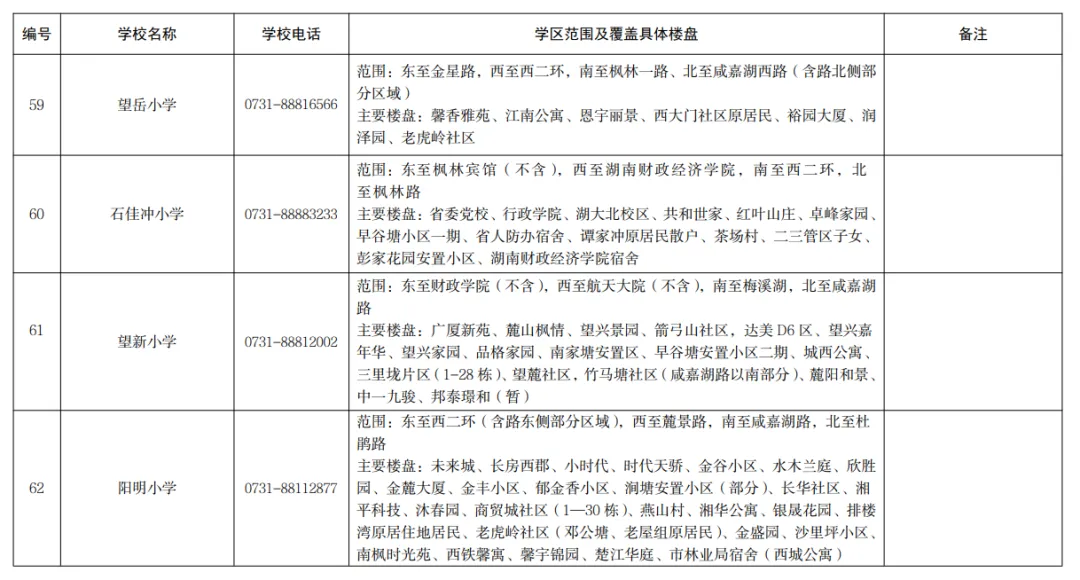
长沙公办小学学区如何划分的?
一起来了解一下


各区学区划分情况、学校快查入口等,大家可以长按下方二维码,跳转进入【长沙本地宝】,后台聊天框发送【学区】,点击【学区划分查询】,即可看到各区的学区划分,点击【学校速查】,即可看到学校所属学区及学校简要介绍。(本地宝仅提供查询,一切以官方详情为准)




































































· END ·

点赞+推荐,小编工资加5毛

更多服务
在【长沙本地宝】公众号对话框发送关键词:
(上下滑动查看更多)
回复:省考,获取2026湖南省考岗位表/报名入口等
回复:橘子洲、岳麓山,获取长沙橘子洲、岳麓山预约入口
回复:湘超,即可获得2026湘超最新消息
回复:育儿补贴,获取长沙育儿补贴更多信息
回复:地铁,获取长沙2026地铁高清图及对应线路信息
回复:演唱会,获取长沙近期演唱会汇总信息
回复:国企,获取湖南国企最新招聘信息
回复:招聘,获取长沙招聘信息
回复:健康证,获取长沙健康证办理指南
回复:青年驿站,获取来长青年免费住6天指南
回复:公积金,获取长沙公积金最新消息及查询入口
回复:预约,获取长沙景区预约入口
回复:药具,获取长沙每月免费国家避孕药具领取指南
回复:特惠,获取长沙特惠优选汇总
回复:居住证,获取长沙居住证办理及更换指南
回复:社保,获取长沙五险信息,缴费、转移等指南
更多长沙热点,还可点击公众号菜单栏,获取相关信息

编辑:何琳
综合整理:望城教育、天心教育、湘江新区教育、开福教育、芙蓉教育、飞梦雨花、长沙本地宝综合。
文章及封面图片来源:摄图网、图虫网,已获平台授权,未经允许请勿转载!
说明:版权归原作者所有,如涉及侵权或对版权有疑问请联系我们!邮箱:huchenmiao@bendibao.com
商务合作:【电话】4009999087 |【QQ】 4009999087 | 点击查看合作微信
戳原文,进入长沙学区划分查询专题!
点击【长沙本地宝】图标可直接关注我们哦!