



2026年秋季招生
报名方案
长沙县百熙教育集团翘楚棠幼儿园
亲爱的家长朋友:
您好!
为确保2026年秋季招生工作公开、公平、公正,维护招生工作秩序,根据《幼儿园管理条例》、《幼儿园工作规程》和《长沙县教育局2026年秋季城区公办幼儿园阳光招生工作指导意见》,结合百熙教育集团翘楚棠幼儿园实际情况,特制定本招生方案,具体如下:
一、指导思想
全面贯彻党的教育方针,严格执行免试就近入园就读政策,保障符合条件的适龄儿童入读幼儿园的权益。牢固树立依法治教、依法办园意识,稳妥有序实施招生工作。
二、招生工作领导小组
组 长:彭 宇
副组长:夏 秀
成 员:吕 鹏 、王 玲及全体员工
三、招生原则
1.划片招生、就近入园
2.自愿报名、资格审查、依次录取
四、招生对象
1.年满三周岁(即2022年9月1-2023年8月31日),能适应集体生活的健康幼儿。
2.在同等条件下,优先碧桂园翘楚棠小区内的幼儿入学。同时根据相对就近原则,在学位未满的情况下,依据周边楼盘报名情况按1-5类严格排序,招满为止,并在百熙教育集团监督审核下适当调剂。
3.在学位富余情况下,招收无配套公办幼儿园的小区幼儿。
五、拟招班额
小班3个
六、招生办法及流程
(一)招生方案公示
时 间:2026年4月13日--4月17日
(二)报名登记
时 间:2026年4月18日-4月20日
幼儿信息登记方式一

【扫码填写信息登记表】
幼儿信息登记方式二
翘楚棠幼儿园门卫室
填写纸质登记表
以上两种方式登记均有效,家长选择其中一种即可。
(三)资料审核
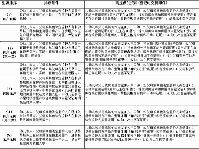
2026年4月21日— 4月27日,我园将对家长提交的资料,根据生源排序进行审核。(资料提交明细:见生源排序资料提交表)
(四)录取结果公示:2026年4月28日
公示方式:长沙县湘龙街道翘楚棠幼儿园公众号公示
七、生源排序

八、温馨提示
1.凡是符合我园招生条件,均可在规定时段内携带资料进行报名登记。
2.请家长提供真实有效信息和资料。为确保信息安全,请各位家长上传原件,备注“仅供幼儿园报名使用”字样,未录取的报名资料不予退还,敬请理解。
收费标准:
保育教育费:700元/月
伙食费:480元/月(三餐两点)
幼儿园执行国家相关的减免政策。
招生咨询电话:
13975186708 夏老师(微信同号)
请在工作时间拨打:
上午8:00-12:00,下午14:00-18:00
长沙县百熙教育集团监督电话:0731-86243471
长沙县教育局阳光服务中心电话:84012412
园所位置
长沙县湘龙街道大华路1号
相关资料办理方式
1.居住证:持身份证和租房合同到派出所办理。
2.职工基本养老保险证明:可通过扫描下面二维码阅读详细流程并自助查询、打印。

长沙县人社局查询微信公众号
3.动产登记信息查询证明:可通过微信扫码下载长沙县便民不动产APP,自行下载打印。或到县政务中心自然资源局不动产登记中心办理。

长沙县自然资源局查询微信公众号
要获取不动产查询证明(有房或无房)的家长,均可通过在微信搜索并关注“长 沙县自然资源局”微信公众号(或通过微信扫描二维码关注),点击菜单栏“服务大厅”中的“个人中心”,通过实名注册和人脸认证后,即可查询不动产权情况,并将“查询证明”下载打印。同时,“服务大厅”栏目中的“不动产信息扫描验证”功能可以查验不动产查询证明的真伪。
园所简介
长沙县湘龙街道翘楚棠幼儿园是一所教育理念先进、环境优美、师资优异的公办园。幼儿园占地面积约4700㎡,建筑面积约3200㎡,园内设施设备齐全,教室宽敞明亮,区域规划科学合理。
我园专注于大美育教育的实践研究,始终秉持“在向美的路上自由生长”的美育理念,以美浸润师幼,全面提升师幼的文化理解、审美感知、艺术表现、创意实践等核心素养。

幼儿园精彩活动
春季开学典礼活动
【第406期|悦美·童韵美】迎春神 乐棠园——百熙教育集团翘楚棠幼儿园2026年春季开学活动

元旦亲子逛庙会活动
快乐体能活动
幼儿园美食
END
编辑:余思瑛
初审:余思瑛
审核:夏 秀
审批:彭 宇


自然而然,各美其美,
让每个生命绽放光彩。

教育目标:健身体、习言行、美德才、养天赋
联系电话:13975186708(夏老师)
园所地址:长沙县湘龙街道大华路1号
