当前位置:首页>长沙>湖南湘江新区长沙市实验第二小学2026年秋季招生简章

湖南湘江新区长沙市实验第二小学2026年秋季招生简章

  • 2026-04-16 16:05:01
湖南湘江新区长沙市实验第二小学2026年秋季招生简章

长沙市实验第二小学是湘江新区教育局与长沙市实验小学教育集团的合作办学学校,于2025年9月正式开学。学校坐拥"一江两岸"核心区位,是观沙岭城市更新片区的又一教育明珠,在繁华与自然的交融中筑就教育理想国。

学校办学规模为48个班,面积约35554.01平方米(53.33亩),总建筑面积约48281.82平方米。学校以现代化智慧校园为载体,从教学、生活到体艺实践,各功能场域皆以高标准建设,于细节处融入人文关怀,兼具质感与温度的多元空间为儿童健康幸福成长奠基领航。     

学校在百廿实小的办学积淀中守正创新,以学习方式变革创新为核心,构建“欣然学生课程+欣然教师成长学院+欣然家和学院课程+欣然未来课程”四位一体大课程体系,用创新的精神变革育人方式,致力于培养“根植中华 行至世界”的现代好少年。

根据《长沙市人民政府办公厅关于进一步加强普通中小学招生入学管理工作的通知》(长政办发〔2022〕21号)精神和《2026年湖南湘江新区义务教育阶段学校招生工作方案》的有关要求,经学校研究,现将我校2026年秋季招生事宜公告如下:

一、基本原则

1. 依法依规。依据《中华人民共和国教育法》《中华人民共和国义务教育法》等相关法律法规的规定,制定义务教育阶段招生入学政策。

2. 相对就近、免试入学。按照“公示学区、网络报名、免试入学”的原则招生。

3. 公开、公平、公正。公开招生信息,加强招生监督,规范招生行为,切实保障招生程序公开、机会公平、结果公正。

二、招生对象

1.一年级新生:本校学区范围内年满6周岁(2020年8月31日前出生)的儿童。三类残疾儿童(少年)接受义务教育的入学年龄根据实际可适当放宽。

2.我校学区范围内符合招生条件并于2026年秋季就读2—5年级的学生。

三、招生范围

招生范围:谷山路、北二环、金星路、谷岳路、岳华路合围;茶子山路、观沙路、谷岳路、郡兴路合围。

主要楼盘:江山境(暂)、建发缦云(暂)。

四、招生流程

1.网上报名

时间:4月1日至15日,在“长沙市普通中小学入学报名系统”进行报名,网址:http://rxbm.csedu.gov.cn/; 因特殊情况错过网报的学区范围内适龄儿童家长请按照本公告要求准备好相关资料,一并参加学校现场资料审核。

2.现场审核

范围内第一至四类生源“有户有房、有户无房、有房无户”的适龄儿童,范围内第五类生源 “无户无房”进城务工人员随迁子女。审核时间和地点请关注学区内楼盘业主群以及学校张贴的招生简章,于5月23日上午到长沙市实验第二小学审核报名资料。

3. 时间安排

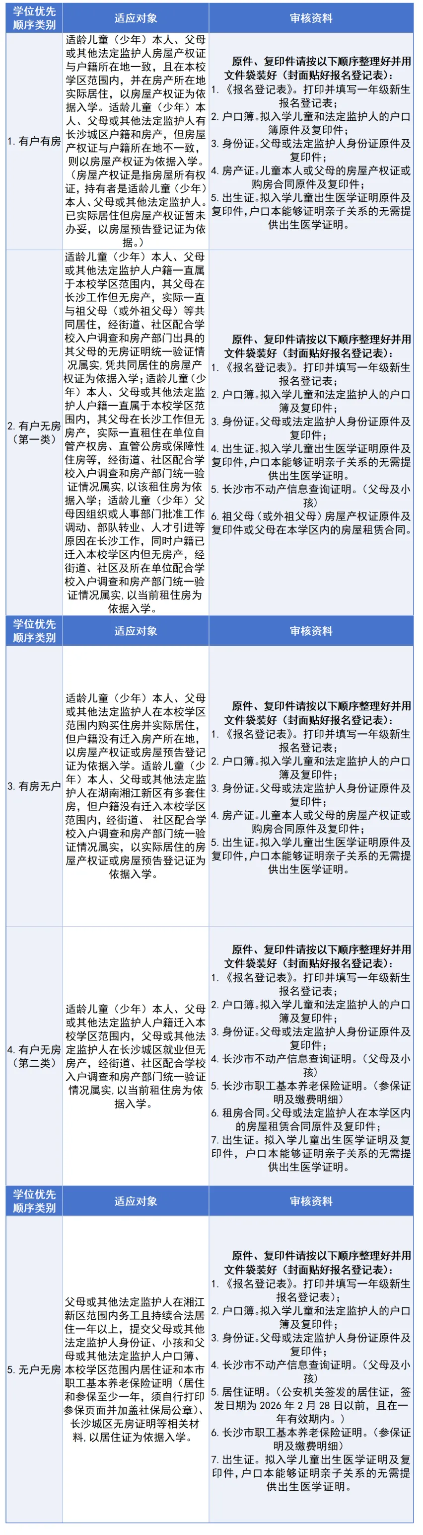
五、具体入学条件及资料审核要求

六、温馨提示

(一)资料说明

1.所有资料必须提供原件和复印件,使用A4纸复印,审核完毕后原件交还家长,上交复印件。

①报名登记表(请根据报名类别,扫描本文二维码自行下载打印并填写)。

②预防接种查验证明(现场审核不需要交,在入学后交班主任。家长可通过“我的长沙”APP自主在线查验,也可带儿童预防接种本原件到湖南省长沙市观沙岭街道卫生服务中心开取)。

③ 2至5年级学生还需提供全国学籍卡(由原就读学校教导处打印一式两份)和素质报告手册原件及复印件。

④房产证编号填写方式

2. 请家长自备一个档案袋,贴好标签纸并工整规范地写好孩子名字,按照不同生源资料具体要求,将复印件依次放入文件袋,并且:①户口簿复印件(父母资料页与适龄儿童资料页复印在同一张A4纸上,顺序为:孩子信息页、父亲信息页、母亲信息页)。 ②父母或其他法定监护人的身份证(正反面)复印件(复印在同一张A4纸上)。 ③如提供的是购房合同,复印件必须包含关键信息页:有房产编号的首页;注明楼栋、房号的页面;手写签名、盖有楼盘公章的页面

(即房产合同为第1、2、3和最后盖章页)。

3.二手房请自行查询并打印好《长沙市不动产信息查询证明》。

4.共有房产的房产证复印件需体现共有人姓名,其它必交资料中不能体现共有人之间关系的,需补充提交相关资料,如户口本、出生证、结婚证等。

5.拟入学儿童及法定监护人长沙城区无房证明(即不动产信息查询证明,一家三口或四口都要,带一家三口或四口的身份证或户口本在长沙市政府政务大厅办理,或通过“长沙不动产”APP下载打印,办理日期为2026年4月15日之后)。

6.长沙市职工基本养老保险证明,需至少一年缴费流水证明 (最迟从2025年9月起参保,未断缴,须自行打印参保页面并加盖社保局公章)。

7.长沙市湘江新区一年以上居住证,居住地址为我校学区范围内,发证日期在2026年2月28日以前,在一年有效期内,且与社保证明为同一人。

8.残疾儿童或者需要特别照顾的特殊体质儿童,请提交残疾证或医院诊断证明的原件、复印件。特殊情况下须提供的其他证明材料,请提前电话咨询或者现场咨询后补交。

9.请家长保证全部信息及资料真实有效,学校将对家长上交的所有资料,按要求逐项核对、审核,虚报信息及信息不全者,一概不予录取。

(二)长沙市不动产信息查询、

证明开具办法

1.方法一:登陆微信公众号“长沙不动产登记”网上查询房产信息,点击【办事大厅->信息查询】,通过身份证的实名认证以及人脸识别认证后,查询并打印“不动产信息查询证明”。    

2.方法二:到长沙不动产登记中心的办事大厅查询窗口进行查询,带户口本前往打印即可。

(三)已在籍学生说明

若已经在其他任何学校就读过一年级并注册了全国学籍的儿童,一律不接受报名,如发现在籍学生被录取,视为录取无效; 二至五年级学生谎报入读年级, 一经发现将请回原校就读。

(四)现场审核要求

1.每个家庭只派一位监护人(父亲或母亲)进行现场资格审核,无需携带孩子。

2.请关注长沙市实验第二小学公众号及学区内各楼盘业主群内的通知信息,按通知时间错峰到达审核地点,到达后领号排队,有序递交资料。

七、注意事项

1.适龄儿童(少年)本人、父母或其他法定监护人提供的房屋产权证或房屋预告登记证,其产权证性质必须为住宅。非住宅性质的房产不能作为学生入学依据。

2.二手房业主(含继承、赠与的业主)子女入学,自前业主享受学区指标之日起满6年后方可享受入学指标。未满6年的业主子女由区教育局教育科调剂安排入学。

3.持共有房屋产权证的业主,共有人之间系祖孙(女)、父子(女)、母子(女)关系才能享受该套房入学指标。

4.适龄儿童(少年)本人、父母或其他法定监护人户籍迁入长沙城区,父母或其他法定监护人在长沙无房产且不在长沙城区居住和工作,应随父母或其他法定监护人回实际居住地或工作地接受义务教育。

5.现场审核资料并不代表录取,学校将协同房产、公安部门严格审核业主房屋产权证(或房屋预告登记证)、业主与入读学生的关系、学生身份证号码等相关信息的真伪,确保信息真实有效。同时将根据学位情况,按照“房户一致”优先原则及生源排序情况进行录取。

八、申 明

1. 本校从未在除本校校园以外的其他地方设置过招生报名点,也从未委托社会上的任何人参与招生工作,请各位家长一定要谨防“学位贩子”,以防上当受骗!

2. 本公告最终解释权归长沙市实验第二小学所有。

招生咨询电话:0731-85565082

(请在周一至周五工作日9:00-12:00、14:00-17:00致电咨询,如果没能及时接听您的电话,请您予以理解!我们将耐心为您解读招生政策并答疑解惑。)

长沙市实验第二小学微信公众号

“不动产查询”微信公众号

一年级新生第1.2.3.4类报名登记表     

一年级新生第5类报名登记表

插班报名登记表

来源:课程教学中心

一审:王 丹   卢 聪

 二审:宋 晓 昀

三审:谭 媛 元  冯 雅 丁

 顾问:王 云 霞

往期推荐

01

我校入选教育部中华优秀传统艺术传承基地联盟,王云霞校长作主旨报告阐述美育新格局

► 点击阅读

02

【喜报】我校又添省级新名片——成功获评 “湖南省跆拳道项目试点学校”

► 点击阅读

03

【喜报】祝贺我校师生在多项赛事中获得佳绩!

► 点击阅读

04

岁末盘点|2025 ,市实验二小的那些“第一次”

► 点击阅读

点击关注

最新文章

随机文章

基本 文件 流程 错误 SQL 调试
  1. 请求信息 : 2026-04-21 11:29:38 HTTP/2.0 GET : https://e.460.net.cn/a/511691.html
  2. 运行时间 : 0.105989s [ 吞吐率:9.43req/s ] 内存消耗:4,407.21kb 文件加载:140
  3. 缓存信息 : 0 reads,0 writes
  4. 会话信息 : SESSION_ID=ca91e408d6b013d6e88cb02649d3a0e1
  1. /yingpanguazai/ssd/ssd1/www/e.460.net.cn/public/index.php ( 0.79 KB )
  2. /yingpanguazai/ssd/ssd1/www/e.460.net.cn/vendor/autoload.php ( 0.17 KB )
  3. /yingpanguazai/ssd/ssd1/www/e.460.net.cn/vendor/composer/autoload_real.php ( 2.49 KB )
  4. /yingpanguazai/ssd/ssd1/www/e.460.net.cn/vendor/composer/platform_check.php ( 0.90 KB )
  5. /yingpanguazai/ssd/ssd1/www/e.460.net.cn/vendor/composer/ClassLoader.php ( 14.03 KB )
  6. /yingpanguazai/ssd/ssd1/www/e.460.net.cn/vendor/composer/autoload_static.php ( 4.90 KB )
  7. /yingpanguazai/ssd/ssd1/www/e.460.net.cn/vendor/topthink/think-helper/src/helper.php ( 8.34 KB )
  8. /yingpanguazai/ssd/ssd1/www/e.460.net.cn/vendor/topthink/think-validate/src/helper.php ( 2.19 KB )
  9. /yingpanguazai/ssd/ssd1/www/e.460.net.cn/vendor/topthink/think-orm/src/helper.php ( 1.47 KB )
  10. /yingpanguazai/ssd/ssd1/www/e.460.net.cn/vendor/topthink/think-orm/stubs/load_stubs.php ( 0.16 KB )
  11. /yingpanguazai/ssd/ssd1/www/e.460.net.cn/vendor/topthink/framework/src/think/Exception.php ( 1.69 KB )
  12. /yingpanguazai/ssd/ssd1/www/e.460.net.cn/vendor/topthink/think-container/src/Facade.php ( 2.71 KB )
  13. /yingpanguazai/ssd/ssd1/www/e.460.net.cn/vendor/symfony/deprecation-contracts/function.php ( 0.99 KB )
  14. /yingpanguazai/ssd/ssd1/www/e.460.net.cn/vendor/symfony/polyfill-mbstring/bootstrap.php ( 8.26 KB )
  15. /yingpanguazai/ssd/ssd1/www/e.460.net.cn/vendor/symfony/polyfill-mbstring/bootstrap80.php ( 9.78 KB )
  16. /yingpanguazai/ssd/ssd1/www/e.460.net.cn/vendor/symfony/var-dumper/Resources/functions/dump.php ( 1.49 KB )
  17. /yingpanguazai/ssd/ssd1/www/e.460.net.cn/vendor/topthink/think-dumper/src/helper.php ( 0.18 KB )
  18. /yingpanguazai/ssd/ssd1/www/e.460.net.cn/vendor/symfony/var-dumper/VarDumper.php ( 4.30 KB )
  19. /yingpanguazai/ssd/ssd1/www/e.460.net.cn/vendor/topthink/framework/src/think/App.php ( 15.30 KB )
  20. /yingpanguazai/ssd/ssd1/www/e.460.net.cn/vendor/topthink/think-container/src/Container.php ( 15.76 KB )
  21. /yingpanguazai/ssd/ssd1/www/e.460.net.cn/vendor/psr/container/src/ContainerInterface.php ( 1.02 KB )
  22. /yingpanguazai/ssd/ssd1/www/e.460.net.cn/app/provider.php ( 0.19 KB )
  23. /yingpanguazai/ssd/ssd1/www/e.460.net.cn/vendor/topthink/framework/src/think/Http.php ( 6.04 KB )
  24. /yingpanguazai/ssd/ssd1/www/e.460.net.cn/vendor/topthink/think-helper/src/helper/Str.php ( 7.29 KB )
  25. /yingpanguazai/ssd/ssd1/www/e.460.net.cn/vendor/topthink/framework/src/think/Env.php ( 4.68 KB )
  26. /yingpanguazai/ssd/ssd1/www/e.460.net.cn/app/common.php ( 0.03 KB )
  27. /yingpanguazai/ssd/ssd1/www/e.460.net.cn/vendor/topthink/framework/src/helper.php ( 18.78 KB )
  28. /yingpanguazai/ssd/ssd1/www/e.460.net.cn/vendor/topthink/framework/src/think/Config.php ( 5.54 KB )
  29. /yingpanguazai/ssd/ssd1/www/e.460.net.cn/config/app.php ( 0.95 KB )
  30. /yingpanguazai/ssd/ssd1/www/e.460.net.cn/config/cache.php ( 0.78 KB )
  31. /yingpanguazai/ssd/ssd1/www/e.460.net.cn/config/console.php ( 0.23 KB )
  32. /yingpanguazai/ssd/ssd1/www/e.460.net.cn/config/cookie.php ( 0.56 KB )
  33. /yingpanguazai/ssd/ssd1/www/e.460.net.cn/config/database.php ( 2.47 KB )
  34. /yingpanguazai/ssd/ssd1/www/e.460.net.cn/vendor/topthink/framework/src/think/facade/Env.php ( 1.67 KB )
  35. /yingpanguazai/ssd/ssd1/www/e.460.net.cn/config/filesystem.php ( 0.61 KB )
  36. /yingpanguazai/ssd/ssd1/www/e.460.net.cn/config/lang.php ( 0.91 KB )
  37. /yingpanguazai/ssd/ssd1/www/e.460.net.cn/config/log.php ( 1.35 KB )
  38. /yingpanguazai/ssd/ssd1/www/e.460.net.cn/config/middleware.php ( 0.19 KB )
  39. /yingpanguazai/ssd/ssd1/www/e.460.net.cn/config/route.php ( 1.89 KB )
  40. /yingpanguazai/ssd/ssd1/www/e.460.net.cn/config/session.php ( 0.57 KB )
  41. /yingpanguazai/ssd/ssd1/www/e.460.net.cn/config/trace.php ( 0.34 KB )
  42. /yingpanguazai/ssd/ssd1/www/e.460.net.cn/config/view.php ( 0.82 KB )
  43. /yingpanguazai/ssd/ssd1/www/e.460.net.cn/app/event.php ( 0.25 KB )
  44. /yingpanguazai/ssd/ssd1/www/e.460.net.cn/vendor/topthink/framework/src/think/Event.php ( 7.67 KB )
  45. /yingpanguazai/ssd/ssd1/www/e.460.net.cn/app/service.php ( 0.13 KB )
  46. /yingpanguazai/ssd/ssd1/www/e.460.net.cn/app/AppService.php ( 0.26 KB )
  47. /yingpanguazai/ssd/ssd1/www/e.460.net.cn/vendor/topthink/framework/src/think/Service.php ( 1.64 KB )
  48. /yingpanguazai/ssd/ssd1/www/e.460.net.cn/vendor/topthink/framework/src/think/Lang.php ( 7.35 KB )
  49. /yingpanguazai/ssd/ssd1/www/e.460.net.cn/vendor/topthink/framework/src/lang/zh-cn.php ( 13.70 KB )
  50. /yingpanguazai/ssd/ssd1/www/e.460.net.cn/vendor/topthink/framework/src/think/initializer/Error.php ( 3.31 KB )
  51. /yingpanguazai/ssd/ssd1/www/e.460.net.cn/vendor/topthink/framework/src/think/initializer/RegisterService.php ( 1.33 KB )
  52. /yingpanguazai/ssd/ssd1/www/e.460.net.cn/vendor/services.php ( 0.14 KB )
  53. /yingpanguazai/ssd/ssd1/www/e.460.net.cn/vendor/topthink/framework/src/think/service/PaginatorService.php ( 1.52 KB )
  54. /yingpanguazai/ssd/ssd1/www/e.460.net.cn/vendor/topthink/framework/src/think/service/ValidateService.php ( 0.99 KB )
  55. /yingpanguazai/ssd/ssd1/www/e.460.net.cn/vendor/topthink/framework/src/think/service/ModelService.php ( 2.04 KB )
  56. /yingpanguazai/ssd/ssd1/www/e.460.net.cn/vendor/topthink/think-trace/src/Service.php ( 0.77 KB )
  57. /yingpanguazai/ssd/ssd1/www/e.460.net.cn/vendor/topthink/framework/src/think/Middleware.php ( 6.72 KB )
  58. /yingpanguazai/ssd/ssd1/www/e.460.net.cn/vendor/topthink/framework/src/think/initializer/BootService.php ( 0.77 KB )
  59. /yingpanguazai/ssd/ssd1/www/e.460.net.cn/vendor/topthink/think-orm/src/Paginator.php ( 11.86 KB )
  60. /yingpanguazai/ssd/ssd1/www/e.460.net.cn/vendor/topthink/think-validate/src/Validate.php ( 63.20 KB )
  61. /yingpanguazai/ssd/ssd1/www/e.460.net.cn/vendor/topthink/think-orm/src/Model.php ( 23.55 KB )
  62. /yingpanguazai/ssd/ssd1/www/e.460.net.cn/vendor/topthink/think-orm/src/model/concern/Attribute.php ( 21.05 KB )
  63. /yingpanguazai/ssd/ssd1/www/e.460.net.cn/vendor/topthink/think-orm/src/model/concern/AutoWriteData.php ( 4.21 KB )
  64. /yingpanguazai/ssd/ssd1/www/e.460.net.cn/vendor/topthink/think-orm/src/model/concern/Conversion.php ( 6.44 KB )
  65. /yingpanguazai/ssd/ssd1/www/e.460.net.cn/vendor/topthink/think-orm/src/model/concern/DbConnect.php ( 5.16 KB )
  66. /yingpanguazai/ssd/ssd1/www/e.460.net.cn/vendor/topthink/think-orm/src/model/concern/ModelEvent.php ( 2.33 KB )
  67. /yingpanguazai/ssd/ssd1/www/e.460.net.cn/vendor/topthink/think-orm/src/model/concern/RelationShip.php ( 28.29 KB )
  68. /yingpanguazai/ssd/ssd1/www/e.460.net.cn/vendor/topthink/think-helper/src/contract/Arrayable.php ( 0.09 KB )
  69. /yingpanguazai/ssd/ssd1/www/e.460.net.cn/vendor/topthink/think-helper/src/contract/Jsonable.php ( 0.13 KB )
  70. /yingpanguazai/ssd/ssd1/www/e.460.net.cn/vendor/topthink/think-orm/src/model/contract/Modelable.php ( 0.09 KB )
  71. /yingpanguazai/ssd/ssd1/www/e.460.net.cn/vendor/topthink/framework/src/think/Db.php ( 2.88 KB )
  72. /yingpanguazai/ssd/ssd1/www/e.460.net.cn/vendor/topthink/think-orm/src/DbManager.php ( 8.52 KB )
  73. /yingpanguazai/ssd/ssd1/www/e.460.net.cn/vendor/topthink/framework/src/think/Log.php ( 6.28 KB )
  74. /yingpanguazai/ssd/ssd1/www/e.460.net.cn/vendor/topthink/framework/src/think/Manager.php ( 3.92 KB )
  75. /yingpanguazai/ssd/ssd1/www/e.460.net.cn/vendor/psr/log/src/LoggerTrait.php ( 2.69 KB )
  76. /yingpanguazai/ssd/ssd1/www/e.460.net.cn/vendor/psr/log/src/LoggerInterface.php ( 2.71 KB )
  77. /yingpanguazai/ssd/ssd1/www/e.460.net.cn/vendor/topthink/framework/src/think/Cache.php ( 4.92 KB )
  78. /yingpanguazai/ssd/ssd1/www/e.460.net.cn/vendor/psr/simple-cache/src/CacheInterface.php ( 4.71 KB )
  79. /yingpanguazai/ssd/ssd1/www/e.460.net.cn/vendor/topthink/think-helper/src/helper/Arr.php ( 16.63 KB )
  80. /yingpanguazai/ssd/ssd1/www/e.460.net.cn/vendor/topthink/framework/src/think/cache/driver/File.php ( 7.84 KB )
  81. /yingpanguazai/ssd/ssd1/www/e.460.net.cn/vendor/topthink/framework/src/think/cache/Driver.php ( 9.03 KB )
  82. /yingpanguazai/ssd/ssd1/www/e.460.net.cn/vendor/topthink/framework/src/think/contract/CacheHandlerInterface.php ( 1.99 KB )
  83. /yingpanguazai/ssd/ssd1/www/e.460.net.cn/app/Request.php ( 0.09 KB )
  84. /yingpanguazai/ssd/ssd1/www/e.460.net.cn/vendor/topthink/framework/src/think/Request.php ( 55.78 KB )
  85. /yingpanguazai/ssd/ssd1/www/e.460.net.cn/app/middleware.php ( 0.25 KB )
  86. /yingpanguazai/ssd/ssd1/www/e.460.net.cn/vendor/topthink/framework/src/think/Pipeline.php ( 2.61 KB )
  87. /yingpanguazai/ssd/ssd1/www/e.460.net.cn/vendor/topthink/think-trace/src/TraceDebug.php ( 3.40 KB )
  88. /yingpanguazai/ssd/ssd1/www/e.460.net.cn/vendor/topthink/framework/src/think/middleware/SessionInit.php ( 1.94 KB )
  89. /yingpanguazai/ssd/ssd1/www/e.460.net.cn/vendor/topthink/framework/src/think/Session.php ( 1.80 KB )
  90. /yingpanguazai/ssd/ssd1/www/e.460.net.cn/vendor/topthink/framework/src/think/session/driver/File.php ( 6.27 KB )
  91. /yingpanguazai/ssd/ssd1/www/e.460.net.cn/vendor/topthink/framework/src/think/contract/SessionHandlerInterface.php ( 0.87 KB )
  92. /yingpanguazai/ssd/ssd1/www/e.460.net.cn/vendor/topthink/framework/src/think/session/Store.php ( 7.12 KB )
  93. /yingpanguazai/ssd/ssd1/www/e.460.net.cn/vendor/topthink/framework/src/think/Route.php ( 23.73 KB )
  94. /yingpanguazai/ssd/ssd1/www/e.460.net.cn/vendor/topthink/framework/src/think/route/RuleName.php ( 5.75 KB )
  95. /yingpanguazai/ssd/ssd1/www/e.460.net.cn/vendor/topthink/framework/src/think/route/Domain.php ( 2.53 KB )
  96. /yingpanguazai/ssd/ssd1/www/e.460.net.cn/vendor/topthink/framework/src/think/route/RuleGroup.php ( 22.43 KB )
  97. /yingpanguazai/ssd/ssd1/www/e.460.net.cn/vendor/topthink/framework/src/think/route/Rule.php ( 26.95 KB )
  98. /yingpanguazai/ssd/ssd1/www/e.460.net.cn/vendor/topthink/framework/src/think/route/RuleItem.php ( 9.78 KB )
  99. /yingpanguazai/ssd/ssd1/www/e.460.net.cn/route/app.php ( 1.72 KB )
  100. /yingpanguazai/ssd/ssd1/www/e.460.net.cn/vendor/topthink/framework/src/think/facade/Route.php ( 4.70 KB )
  101. /yingpanguazai/ssd/ssd1/www/e.460.net.cn/vendor/topthink/framework/src/think/route/dispatch/Controller.php ( 4.74 KB )
  102. /yingpanguazai/ssd/ssd1/www/e.460.net.cn/vendor/topthink/framework/src/think/route/Dispatch.php ( 10.44 KB )
  103. /yingpanguazai/ssd/ssd1/www/e.460.net.cn/app/controller/Index.php ( 4.81 KB )
  104. /yingpanguazai/ssd/ssd1/www/e.460.net.cn/app/BaseController.php ( 2.05 KB )
  105. /yingpanguazai/ssd/ssd1/www/e.460.net.cn/vendor/topthink/think-orm/src/facade/Db.php ( 0.93 KB )
  106. /yingpanguazai/ssd/ssd1/www/e.460.net.cn/vendor/topthink/think-orm/src/db/connector/Mysql.php ( 5.44 KB )
  107. /yingpanguazai/ssd/ssd1/www/e.460.net.cn/vendor/topthink/think-orm/src/db/PDOConnection.php ( 52.47 KB )
  108. /yingpanguazai/ssd/ssd1/www/e.460.net.cn/vendor/topthink/think-orm/src/db/Connection.php ( 8.39 KB )
  109. /yingpanguazai/ssd/ssd1/www/e.460.net.cn/vendor/topthink/think-orm/src/db/ConnectionInterface.php ( 4.57 KB )
  110. /yingpanguazai/ssd/ssd1/www/e.460.net.cn/vendor/topthink/think-orm/src/db/builder/Mysql.php ( 16.58 KB )
  111. /yingpanguazai/ssd/ssd1/www/e.460.net.cn/vendor/topthink/think-orm/src/db/Builder.php ( 24.06 KB )
  112. /yingpanguazai/ssd/ssd1/www/e.460.net.cn/vendor/topthink/think-orm/src/db/BaseBuilder.php ( 27.50 KB )
  113. /yingpanguazai/ssd/ssd1/www/e.460.net.cn/vendor/topthink/think-orm/src/db/Query.php ( 15.71 KB )
  114. /yingpanguazai/ssd/ssd1/www/e.460.net.cn/vendor/topthink/think-orm/src/db/BaseQuery.php ( 45.13 KB )
  115. /yingpanguazai/ssd/ssd1/www/e.460.net.cn/vendor/topthink/think-orm/src/db/concern/TimeFieldQuery.php ( 7.43 KB )
  116. /yingpanguazai/ssd/ssd1/www/e.460.net.cn/vendor/topthink/think-orm/src/db/concern/AggregateQuery.php ( 3.26 KB )
  117. /yingpanguazai/ssd/ssd1/www/e.460.net.cn/vendor/topthink/think-orm/src/db/concern/ModelRelationQuery.php ( 20.07 KB )
  118. /yingpanguazai/ssd/ssd1/www/e.460.net.cn/vendor/topthink/think-orm/src/db/concern/ParamsBind.php ( 3.66 KB )
  119. /yingpanguazai/ssd/ssd1/www/e.460.net.cn/vendor/topthink/think-orm/src/db/concern/ResultOperation.php ( 7.01 KB )
  120. /yingpanguazai/ssd/ssd1/www/e.460.net.cn/vendor/topthink/think-orm/src/db/concern/WhereQuery.php ( 19.37 KB )
  121. /yingpanguazai/ssd/ssd1/www/e.460.net.cn/vendor/topthink/think-orm/src/db/concern/JoinAndViewQuery.php ( 7.11 KB )
  122. /yingpanguazai/ssd/ssd1/www/e.460.net.cn/vendor/topthink/think-orm/src/db/concern/TableFieldInfo.php ( 2.63 KB )
  123. /yingpanguazai/ssd/ssd1/www/e.460.net.cn/vendor/topthink/think-orm/src/db/concern/Transaction.php ( 2.77 KB )
  124. /yingpanguazai/ssd/ssd1/www/e.460.net.cn/vendor/topthink/framework/src/think/log/driver/File.php ( 5.96 KB )
  125. /yingpanguazai/ssd/ssd1/www/e.460.net.cn/vendor/topthink/framework/src/think/contract/LogHandlerInterface.php ( 0.86 KB )
  126. /yingpanguazai/ssd/ssd1/www/e.460.net.cn/vendor/topthink/framework/src/think/log/Channel.php ( 3.89 KB )
  127. /yingpanguazai/ssd/ssd1/www/e.460.net.cn/vendor/topthink/framework/src/think/event/LogRecord.php ( 1.02 KB )
  128. /yingpanguazai/ssd/ssd1/www/e.460.net.cn/vendor/topthink/think-helper/src/Collection.php ( 16.47 KB )
  129. /yingpanguazai/ssd/ssd1/www/e.460.net.cn/vendor/topthink/framework/src/think/facade/View.php ( 1.70 KB )
  130. /yingpanguazai/ssd/ssd1/www/e.460.net.cn/vendor/topthink/framework/src/think/View.php ( 4.39 KB )
  131. /yingpanguazai/ssd/ssd1/www/e.460.net.cn/vendor/topthink/framework/src/think/Response.php ( 8.81 KB )
  132. /yingpanguazai/ssd/ssd1/www/e.460.net.cn/vendor/topthink/framework/src/think/response/View.php ( 3.29 KB )
  133. /yingpanguazai/ssd/ssd1/www/e.460.net.cn/vendor/topthink/framework/src/think/Cookie.php ( 6.06 KB )
  134. /yingpanguazai/ssd/ssd1/www/e.460.net.cn/vendor/topthink/think-view/src/Think.php ( 8.38 KB )
  135. /yingpanguazai/ssd/ssd1/www/e.460.net.cn/vendor/topthink/framework/src/think/contract/TemplateHandlerInterface.php ( 1.60 KB )
  136. /yingpanguazai/ssd/ssd1/www/e.460.net.cn/vendor/topthink/think-template/src/Template.php ( 46.61 KB )
  137. /yingpanguazai/ssd/ssd1/www/e.460.net.cn/vendor/topthink/think-template/src/template/driver/File.php ( 2.41 KB )
  138. /yingpanguazai/ssd/ssd1/www/e.460.net.cn/vendor/topthink/think-template/src/template/contract/DriverInterface.php ( 0.86 KB )
  139. /yingpanguazai/ssd/ssd1/www/e.460.net.cn/runtime/temp/58d7cf2308c7c7dcdfb7495b4c084c05.php ( 11.98 KB )
  140. /yingpanguazai/ssd/ssd1/www/e.460.net.cn/vendor/topthink/think-trace/src/Html.php ( 4.42 KB )
  1. CONNECT:[ UseTime:0.000493s ] mysql:host=127.0.0.1;port=3306;dbname=e460;charset=utf8mb4
  2. SHOW FULL COLUMNS FROM `fenlei` [ RunTime:0.000930s ]
  3. SELECT * FROM `fenlei` WHERE `fid` = 0 [ RunTime:0.000366s ]
  4. SELECT * FROM `fenlei` WHERE `fid` = 63 [ RunTime:0.000358s ]
  5. SHOW FULL COLUMNS FROM `set` [ RunTime:0.000883s ]
  6. SELECT * FROM `set` [ RunTime:0.000256s ]
  7. SHOW FULL COLUMNS FROM `article` [ RunTime:0.000867s ]
  8. SELECT * FROM `article` WHERE `id` = 511691 LIMIT 1 [ RunTime:0.000504s ]
  9. UPDATE `article` SET `lasttime` = 1776742178 WHERE `id` = 511691 [ RunTime:0.005743s ]
  10. SELECT * FROM `fenlei` WHERE `id` = 64 LIMIT 1 [ RunTime:0.000353s ]
  11. SELECT * FROM `article` WHERE `id` < 511691 ORDER BY `id` DESC LIMIT 1 [ RunTime:0.000573s ]
  12. SELECT * FROM `article` WHERE `id` > 511691 ORDER BY `id` ASC LIMIT 1 [ RunTime:0.000588s ]
  13. SELECT * FROM `article` WHERE `id` < 511691 ORDER BY `id` DESC LIMIT 10 [ RunTime:0.000999s ]
  14. SELECT * FROM `article` WHERE `id` < 511691 ORDER BY `id` DESC LIMIT 10,10 [ RunTime:0.001077s ]
  15. SELECT * FROM `article` WHERE `id` < 511691 ORDER BY `id` DESC LIMIT 20,10 [ RunTime:0.002594s ]
0.108159s