点击上方蓝色字体关注我们

期末的钟声即将敲响,对于长沙初三的学子而言,这不仅仅是一次学期总结,更可能是一场影响深远的关键战役。廖老师独家梳理,带你读懂这次考试背后的“升学密码”。
为什么说这次期末考“含金量”非同一般?
这不仅是一次普通的学期检测。在长沙的升学语境下,本次初三期末考试成绩,承载着多重关键价值:
1. 核心学业标尺:作为覆盖全学期知识点的综合性大考,其结果是对学生现阶段学习实力的权威认证,是查漏补缺、定位自我的核心依据。
2. 名校签约“硬通货”:众所周知,优质高中往往在此阶段依据期末成绩,与尖子生进行“预接触”或签约。一份亮眼的成绩单,可能就是通往心仪名校的“快车道”。
3. 或成“拔尖创新人才”选拔参考:据多方信息透露,本次成绩极有可能纳入后续拔尖创新人才选拔的综合评价体系。这意味着,它不仅是过往学习的终点,更是未来稀缺机会的起点。
给学子与家长的几点备考建议
1. 心态稳扎稳打:重视,但不必过度焦虑。将压力转化为系统的复习计划。
2. 复习回归体系:以课本和课堂为主线,构建知识网络,而非盲目刷题。
3. 巧用真题资料:利用真题进行模拟,熟悉命题风格,找准薄弱环节,针对性突破。
4. 家长做好后盾:关注孩子状态,提供稳定支持,协助做好时间和资料管理。
考试时间安排:
初一年级
初二年级
初三年级

长郡集团初一命题







长郡集团初二命题


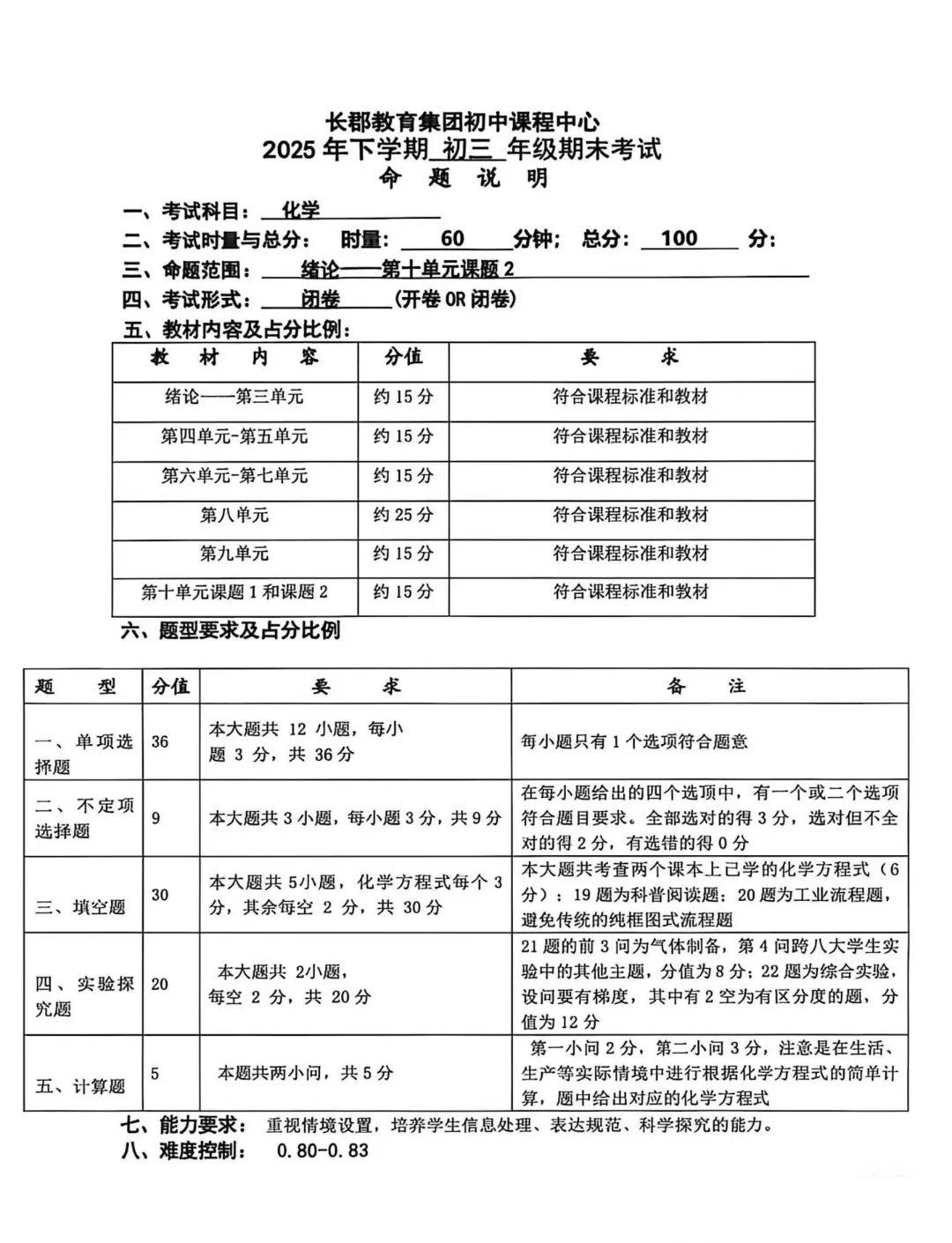
长郡集团初三命题







雅礼初三命题范围


知己知彼,百战不殆。除了埋头苦读,精准的信息是高效备考的另一翼。为此,我们已为大家:全面收集整理了长沙各大名校教育集团七年级至九年级试卷,文末扫描二维码即可领取





每一次大考,都是对过去的总结,更是面向未来的起跳。愿每一位长沙初三学子,都能把握住这个关键节点,夯实基础,稳定发挥,让优秀的成绩,成为通往理想高中的坚实台阶。
