在线做题·视频讲解·试卷分析
关注公众号回复【1】
领取湖南中考真题&获取名校真题库

数学卷考霸评分 8.7/10
数学卷
本试卷全面覆盖七年级数学核心内容,重点考查有理数、整式运算、几何图形等基础知识。得分点集中在基础计算题和简单应用题;难点在于第24题的数轴动态问题和第25题的几何旋转综合题,这类题目需要学生具备较强的抽象思维能力和综合运用知识解决问题的能力,对学生的数学思维深度提出较高要求。
<点击图片查看全卷>
数学答案
<点击图片查看完整答案>
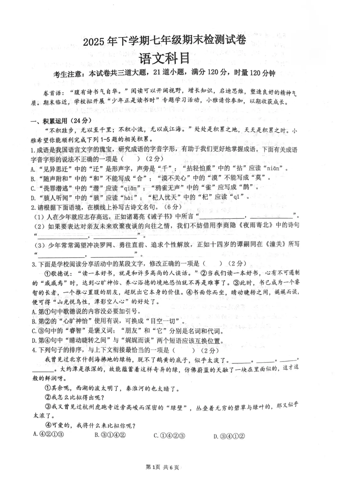
语文卷考霸评分 8.8/10
语文卷
本试卷全面覆盖七年级语文核心内容,重点考查字词基础、古诗文积累、阅读理解和写作能力。得分点集中在基础积累和情境应用题;难点在于《蚂蚁带来的遐思》的深层意蕴理解和《西游记》的人物性格分析,这类题目需要学生具备较强的文本解读能力和文学鉴赏能力,对学生的思维深度和情感体验提出较高要求。
<点击图片查看全卷>
语文答案
<点击图片查看完整答案>
英语卷考霸评分 8.1/10
英语卷
本试卷全面覆盖七年级英语核心内容,重点考查听力理解、基础词汇、日常交际和简单阅读理解。得分点集中在基础听力题和情境对话;难点在于完形填空的语境理解和阅读C篇的深层信息提取,这类题目需要学生具备较强的语言综合运用能力和逻辑推理能力,对学生的英语思维深度提出较高要求。
<点击图片查看全卷>
英语答案
<点击图片查看完整答案>
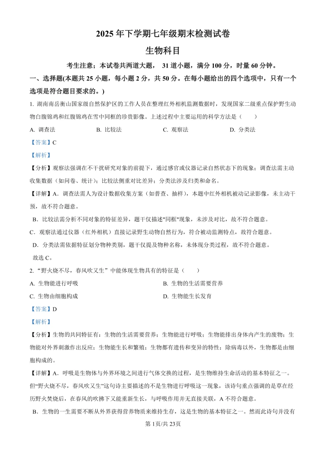
生物卷考霸评分 8.6/10
生物卷
本试卷全面覆盖七年级生物核心内容,重点考查细胞结构、生物分类、生态系统等基础知识。得分点集中在基础概念题和图表分析题;难点在于第28题的生物分类检索表和第29题的实验设计分析,这类题目需要学生具备较强的科学探究能力和综合运用知识解决问题的能力,对学生的生物学思维深度提出较高要求。
<点击图片查看全卷>
生物答案
<点击图片查看完整答案>
地理卷考霸评分 8.4/10
地理卷
本试卷全面覆盖七年级地理核心内容,重点考查地球与地图、世界地理、气候与自然环境等基础知识。得分点集中在基础读图题和生活应用题;难点在于第26题的地球运动综合分析和第30题的'一带一路'区域地理综合题,这类题目需要学生具备较强的空间思维能力和综合运用知识解决问题的能力,对学生的地理思维深度提出较高要求。
<点击图片查看全卷>
地理答案
<点击图片查看完整答案>
历史卷考霸评分 8.5/10
历史卷
本试卷全面覆盖七年级历史核心内容,重点考查中国古代史的政治制度、经济发展、文化成就等关键知识点。得分点集中在基础史实题和材料分析题;难点在于第15题的思想文化综合分析和第16题的经济发展因素探究,这类题目需要学生具备较强的历史解释能力和综合运用知识解决问题的能力,对学生的历史思维深度提出较高要求。
<点击图片查看全卷>
历史答案
<点击图片查看完整答案>
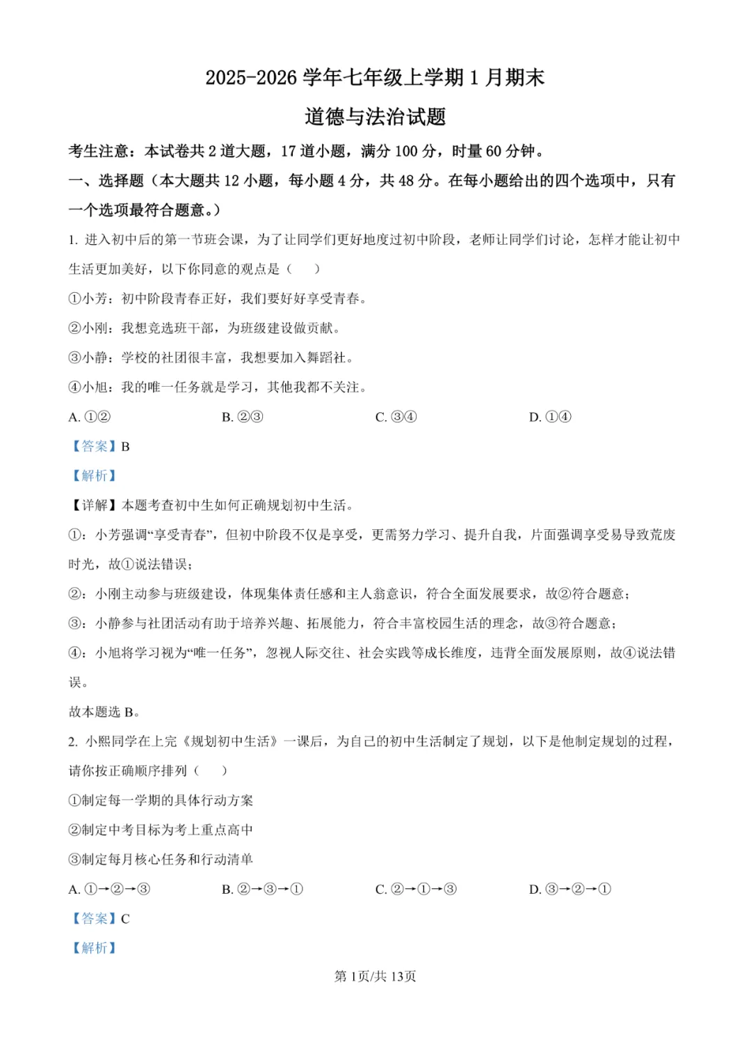
道法卷考霸评分 8.2/10
道法卷
本试卷全面覆盖七年级道德与法治核心内容,重点考查认识自我、师生关系、集体生活、生命教育等关键知识点。得分点集中在基础概念题和生活情境题;难点在于第16题的科学精神传承分析和第17题的习惯养成实践设计,这类题目需要学生具备较强的价值判断能力和实践应用能力,对学生的道德认知深度和社会责任感提出较高要求。
<点击图片查看全卷>
道法答案
<点击图片查看完整答案>
无广告·自助查阅·全平台自助刷题学习