
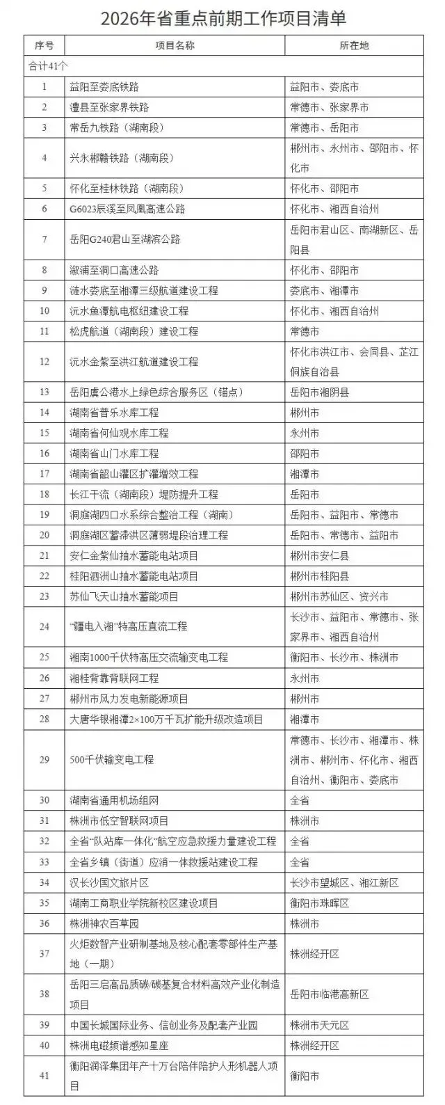
2月3日,湖南省发改委公布2026年省重点建设项目和省重点前期工作项目名单。其中,省重点建设项目389个,省重点前期工作项目41个。
今年,湖南省持续开展“项目大谋划、谋划大项目”行动,抓好总投资2万亿元的389个省重点项目,包括152个基础设施项目、13个生态环保项目、20个社会民生项目、204个产业发展项目。
基础设施方面,重点推进能源“源网荷储”一体工程、算力“四网融合”工程、城市基础设施更新改造工程等“十大基础设施项目”建设。加快邵永、铜吉、长赣、宜常、永清广、黔吉等6条高铁,京港澳和沪昆扩容、张官等17条高速公路,以及梅山灌区、金塘冲水库等重大水利工程建设。
产业发展方面,聚焦“4×4”现代化产业体系,壮大13条重点产业链和“5+5”先进制造业集群,重点推进长沙宁乡圣钘科技新一代锂电池、浏阳蓝思科技3D玻璃研发生产、株洲中车新能源电驱系统制造、湘潭中联矿山机械装备、郴州新能源动力和储能、娄底高性能软磁和钛材料等“十大产业项目”建设。
生态环保方面,重点实施全省全域土地综合整治工程、沿江干支流污水厂网河湖一体化综合治理项目、城市黑臭水体治理项目,以及全省大气污染防治能力建设有关项目等。
社会民生方面,重点推进长株潭生态绿心“一厅一道”生态绿道、长沙奥体中心、湖南省体育训练基地(含国家训练基地)建设项目和湖南体育职业学院整体搬迁项目、中南大学湘雅医院国家医学中心建设项目等。


-END-
来源丨湖南日报
一审丨梁煜凯







分享
、点赞、点亮
让更多人知道