长沙航院2026年单独招生空中乘务、机场运行服务与管理专业面试大纲


本考试大纲适用于长沙航空职业技术学院2026年单独招生空中乘务、机场运行服务与管理专业面试。
长沙航空职业技术学院单独招生考试,是普通高考的一种创新形式,是普通高校招生考试制度改革的一个重要组成部分。根据《湖南省教育厅关于做好湖南省 2026年高职(高专)院校单独招生工作的通知》(湘教发〔2026〕1号)、《关于做好我省2026年高职院校单独招生工作具体事项的通知》(湘教考通〔2026〕1号)文件精神,确定空中乘务、机场运行服务与管理专业面试内容。坚持公正、全面、科学的原则,加强人才选拔的针对性。

1.专业面试形式:现场面试。
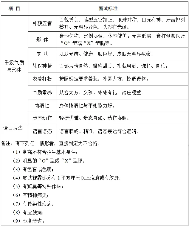
2.专业面试内容:专业面试分为形象气质与形体和语言表达两部分。形象气质与形体主要考查考生外貌五官、形体仪态、气质、皮肤等是否符合专业基本要求,语言表达主要考查考生的表述清晰度、逻辑性、流畅度及沟通时的自信与得体。

面试结果为合格与不合格,具体标准为:


1.着装要求。男生着浅色短袖衬衣、深色裤子。女生着浅色短袖衬衣、深色短裙,裙子长度在膝盖上下1cm左右,不得穿连体丝袜。
2.妆容要求。男女生均可淡妆,禁止浓妆,不得佩戴美瞳、假睫毛及耳环等饰品,不得喷涂香水。女生需盘发,发髻高度与耳垂平齐,碎发整理干净,可搭配黑色发网;短发需侧分或后梳,保持蓬松整洁。男生要求短发,前不覆额、侧不掩耳、后不触领,长度适宜,鬓角规整,发型自然得体。

1.参加专业面试考生,应在考前30分钟内,到达面试现场。
2.考生不得携带任何电子产品和体现身份信息的资料进入面试室。
3.因面试时间较长,不能离开面试现场,请考生自备面包、牛奶等午餐带入面试场地。
4.检录后禁止擅自离开面试场地。

▌众鑫升学信息港 第一时间分享单招政策分析、招录数据、高校招生安排等热门信息。
