在线做题·视频讲解·试卷分析
关注公众号回复【1】
领取湖南中考真题&获取名校真题库

数学卷考霸评分 8.3/10
数学卷
本卷基础题如分式运算、三角形性质等常规知识点得分率较高;难点集中在第25题几何动态分析和第24题新定义理解应用,需较强的空间想象和数学建模能力。综合题注重探究性学习,能有效考察学生的数学核心素养。
<点击图片查看全卷>
语文卷考霸评分 8.2/10
语文卷
本卷基础题如字词辨析、诗文默写等知识点得分率较高;难点集中在孙家栋传记文本分析和古诗文群文联读对比题,需较强的文本解读和跨文本整合能力。综合题注重价值引领和思维品质培养,能有效提升学生的语文核心素养。
<点击图片查看全卷>
语文答案
<点击图片查看完整答案>
物理卷考霸评分 8.0/10
物理卷
本卷基础题如物态变化、声音特性等概念性知识点得分率较高;难点集中在第24题液体压强与浮力综合计算和第10题凸透镜成像动态分析,需较强的空间想象和数学建模能力。实验题注重探究过程设计,能有效考察学生的科学探究素养。
<点击图片查看全卷>
物理答案
<点击图片查看完整答案>
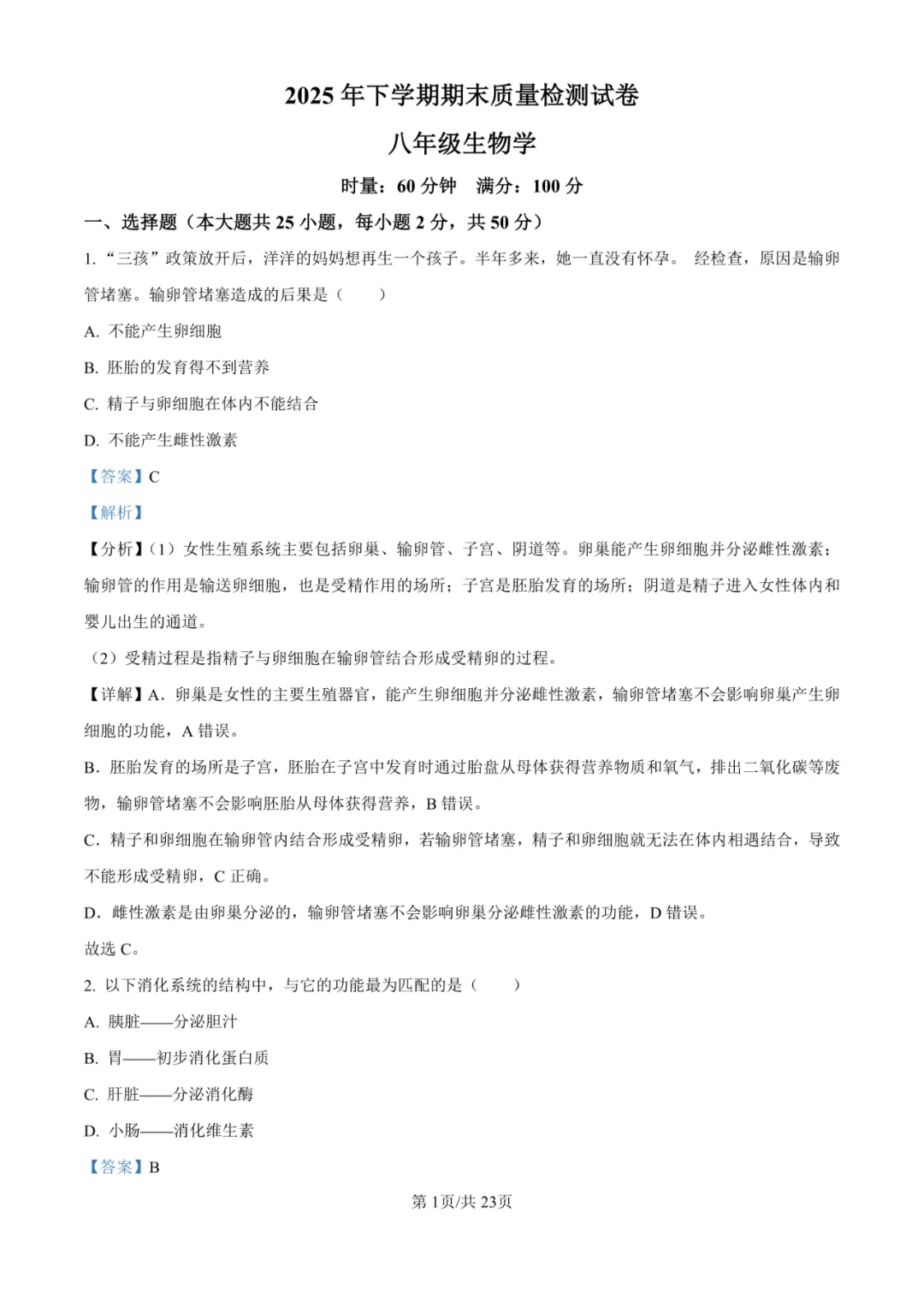
生物卷考霸评分 8.1/10
生物卷
本卷基础题如人体生理结构、健康常识等知识点得分率较高;难点集中在甲状腺激素实验数据分析和生态系统食物网综合题,需较强的实验设计和数据分析能力。综合题注重健康生活指导,能有效培养学生的生物学核心素养。
<点击图片查看全卷>
生物答案
<点击图片查看完整答案>
地理卷考霸评分 8.4/10
地理卷
本卷基础题如行政区划、气候特征等知识点得分率较高;难点集中在国家公园生态分析和梯田保护发展辩证题,需较强的区域认知和人地协调观。综合题注重现实问题探究,能有效培养学生的地理核心素养和家国情怀。
<点击图片查看全卷>
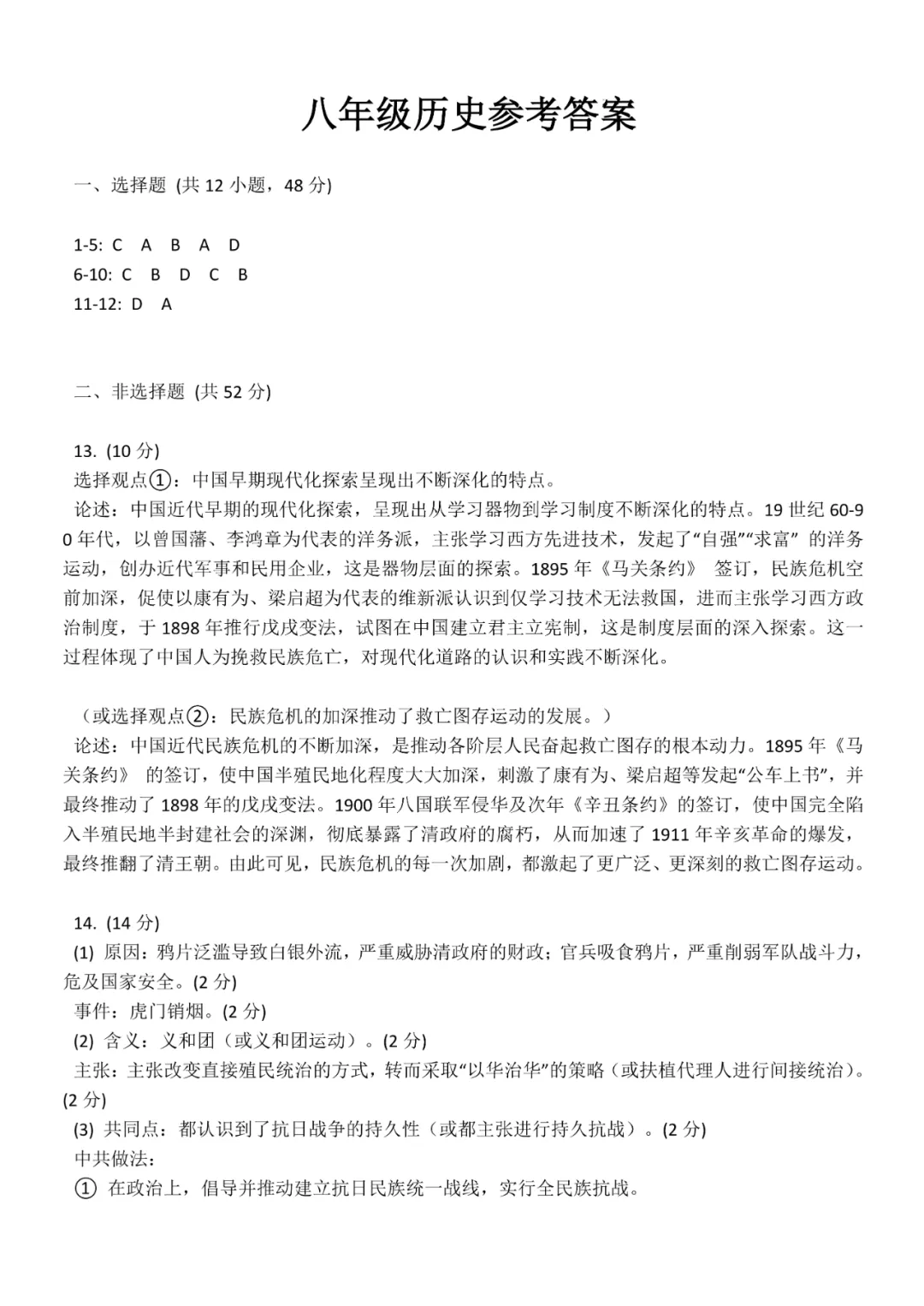
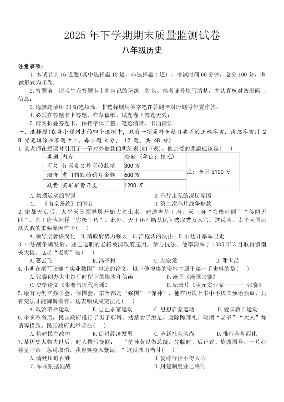
历史卷考霸评分 8.5/10
历史卷
本卷基础题如重大历史事件、人物事迹等知识点得分率较高;难点集中在第13题观点论证和第16题党史发展脉络分析,需较强的史料解读和历史解释能力。综合题注重家国情怀培养,能有效提升学生的历史核心素养。
<点击图片查看全卷>
历史答案
<点击图片查看完整答案>
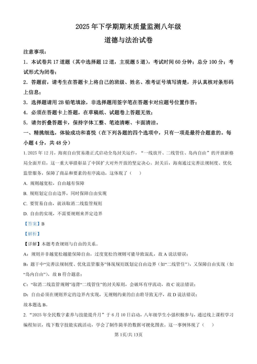
道法卷考霸评分 8.6/10
道法卷
本卷基础题如规则意识、网络素养等生活化知识点得分率较高;难点集中在第13题国家利益捍卫和第16题短视频沉迷综合治理,需较强的价值判断和现实迁移能力。综合题注重社会责任培养,能有效引导学生将道德认知转化为行为实践。
<点击图片查看完整答案>
道法答案
<点击图片查看完整答案>
无广告·自助查阅·全平台自助刷题学习
争做湖南最好·最全·最强的升学配套