春节将至,年味正浓
2月14日,记者从长沙市商务局获悉
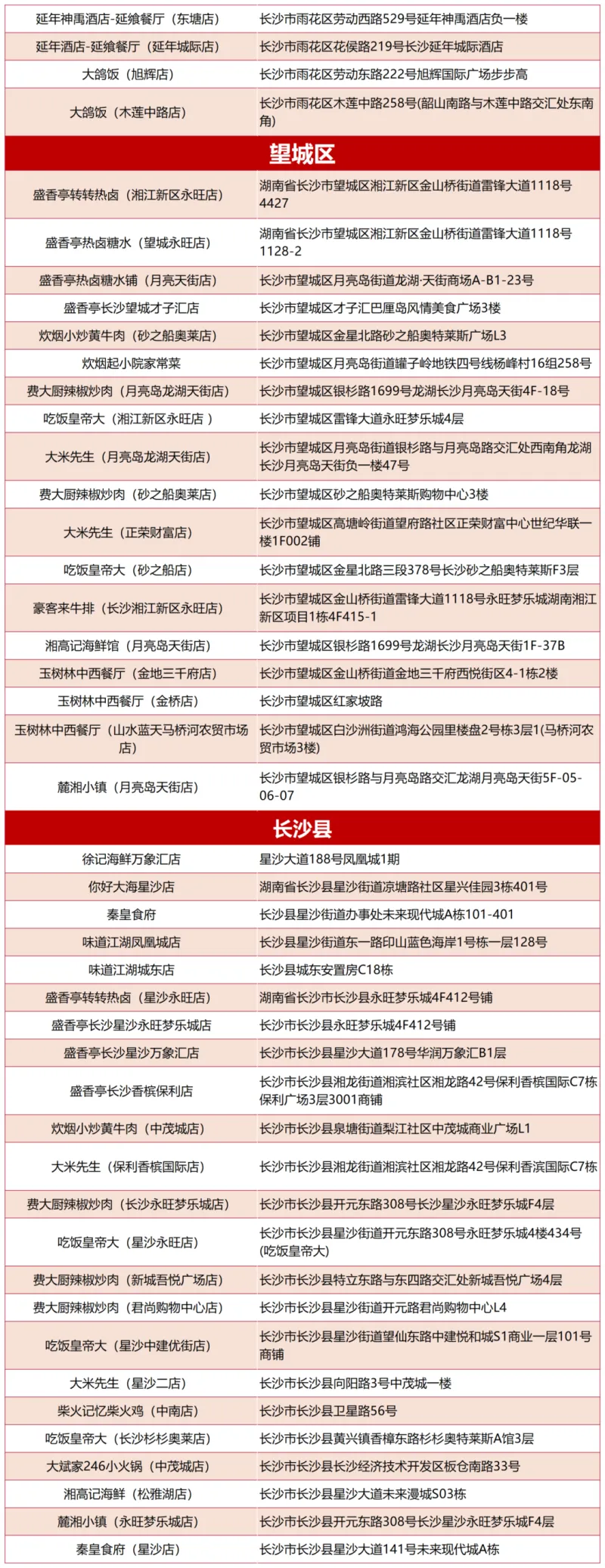
火宫殿、南景饭店、新长福、费大厨辣椒炒肉等
超200家餐厅春节期间照常营业
热情迎接本地市民和外地游客
让大家品尝更多地标美食和精致湘菜
此次发布的“不打烊”名单,来自湘江新区、芙蓉区、天心区、开福区、雨花区、望城区及长沙县七大区域,实现核心商圈、知名景区、交通枢纽、社区周边的全场景覆盖。

春节“不打烊”餐厅汇聚了长沙餐饮界的多元力量:
既有南景饭店、新长福、秦皇食府、玉楼东等老牌湘菜馆,
也有费大厨辣椒炒肉、炊烟小炒黄牛肉等湘菜网红品牌;
既有火宫殿、盛香亭等承载长沙记忆的特色小吃连锁,也有大米先生、松花江饺子馆等便民餐饮品牌;
同时涵盖文和友、湘高记海鲜、吃饭皇帝大等特色美食门店。
正餐、简餐、小吃、火锅、海鲜等品类一应俱全,兼顾不同消费群体的口味与选择。

市商务局相关负责人表示:
此次春节品牌餐厅“不打烊”名单将持续更新,后续会有更多优质餐饮门店加入行列,全力保障春节期间长沙餐饮服务供应,让来长游客与本地市民都能就近找到心仪的用餐选择。此次举措不仅为市民游客带来便捷的消费体验,更以湘味为媒,彰显长沙 “美食之都” 的城市魅力,进一步点燃新春消费市场,让长沙的烟火气在春节期间愈发浓郁。



