

长民发〔2026〕6号
湘江新区民政和社会保障局,各区县(市)民政局:
现将《长沙市社区居家养老服务机构等级评定实施细则》印发给你们,请遵照执行。本细则自2026年4月1日起施行,有效期两年。
长沙市民政局
2026年2月26日
长沙市社区居家养老服务机构等级评定实施细则
一、等级评定规则
(一)等级管理
1.申请参加等级评定的社区居家养老服务机构,原则上指按《长沙市社区居家养老服务机构运营管理办法》(长民发〔2025〕7号)(以下简称“《运营管理办法》”,下同)要求建设运营的,为居家老年人提供生活照料、保健康复、精神慰藉、文化娱乐等服务的街道综合养老服务中心和社区居家养老服务站。运营达到《运营管理办法》要求的农村居家养老服务站,也可以申请参加社区居家养老服务机构等级评定,并享受相应的运营补助。
2.长沙市社区居家养老服务机构分为五个等级,从低到高依次为1A、2A、3A、4A、5A。等级越高,表示养老服务机构服务能力越强、服务水平越高、服务效果越好。

3.社区居家养老服务机构启动运营满3个月后,区县(市)民政部门应当组织对其进行等级评定。2025年1月1日至2026年3月30日期间,按照相关文件评定的社区居家养老服务机构等级可以作为补助发放依据。但需在本细则实施后的第一个复评周期进行重新评定。
完成首次评定的社区居家养老服务机构,区县(市)民政部门应当每年进行一次等级复评,复评的主要内容为服务能力、服务成效;硬件设施情况发生变化的,区县(市)民政部门应当在硬件设施复评申请的15个工作日内,对硬件设施情况进行重新评分,并相应做好等级调整。
社区居家养老服务机构等级评定的复评周期一般为前一年的4月至当年的3月,社区居家养老服务机构在该周期内的相关补助按该评定周期所定等次执行。
(二)工作职责
1.长沙市民政局负责统筹推进全市社区居家养老服务机构等级评定工作,制定等级评定评分标准,对各区县(市)等级评定情况进行抽查。
2.区县(市)民政部门(含湘江新区民政和社会保障局,下同)负责辖区内社区居家养老服务机构等级评定工作的具体实施,可以委托第三方机构协助开展。
3.社区居家养老服务机构等级评定经费由区县(市)民政部门承担,任何单位和个人不得向社区居家养老服务机构收取等级评定费用。

(三)评定程序
1.社区居家养老服务机构运营方进行自评,提交申请材料,明确申报等级。申请材料包括但不限于服务机构有效资质、自评评分表。
2.区县(市)民政部门组织对申请评定的社区居家养老服务机构进行评定,形成评定意见,并在同级政府门户网站上进行公示,公示期不少于5个工作日。
3.公示期满无异议的,由区县(市)民政部门公布评定结果。
二、基本条件
申请等级评定的社区居家养老服务机构,应当符合下列条件:
(一)资质条件
1.运营方持有法人登记证书或营业执照;
2.有结论为合格的消防验收意见书(验收备案凭证),或消防安全合格证明;
3.提供餐饮服务的须取得食品经营许可证(含食品小经营许可证、小餐饮经营许可证);
4.有内设医疗机构的须取得医疗执业许可或执业备案证明;
5.使用特种设备的须取得有效的特种设备使用登记证;
6.委托第三方运营的须签订委托运营协议。
(二)服务功能
申请评定1A、2A、3A级的社区居家养老服务机构至少能够提供养老咨询、关爱探访、休闲娱乐、老年助餐等服务,并能够为有需要的老年人提供或联系提供居家养老上门服务、紧急救援等服务。

申请评定为4A级的社区居家养老服务机构至少能够提供养老咨询、关爱探访、休闲娱乐、老年助餐等服务,并能够为有需要的老年人提供或联系提供居家养老上门服务、紧急救援、老年大学、辅具租赁等服务。
申请评定为5A级的社区居家养老服务机构至少能够提供养老咨询、关爱探访、休闲娱乐、老年助餐、机构托养等服务,并能够为有需要的老年人提供或联系提供居家养老上门服务、紧急救援、老年大学、辅具租赁等服务。
三、等级评定指标及评分规则
社区居家养老服务机构在满足基本条件、确定申请等级后,对照得分细则进行等级评定。等级评定总分100 分,主要包含硬件设施情况、服务能力情况和服务成效情况,评分标准附后。其评定方式如下:
1.硬件设施情况评分。硬件设施情况采取现场评分的方式进行,可以结合社区居家养老服务机构建设验收工作开展,评分结果在硬件设施未调整前可以一直沿用。当社区居家养老服务机构硬件设施调整时,运营机构应当在启动调整前向所在区县(市)民政部门报备,并在完成调整后3个工作日内书面报告调整情况。区县(市)民政部门应当在收到报告10个工作日内对其硬件设施进行重新评分,评分降低的从启动调整之月起计算,评分提高的从完成调整次月起计算。
2.服务能力情况评分。由区县(市)民政部门通过市民政局明确的公开、公平、公正的信息渠道提取数据进行评分。以下两种情况可视为该社区居家养老服务机构具备该服务能力:一是社区居家养老服务机构运营方具备服务能力;二是社区居家养老服务机构运营方与具备服务能力的第三方签订合作协议提供服务。

3.服务成效情况评分。由区县(市)民政部门通过公开、公平、公正的信息渠道提取数据进行评分。
总分达到65分的,可以评定为1A;总分达到70分的,可以评定为2A;总分达到75分的,可以评定为3A;总分达到80分的,可以评定为4A;总分达到90分的,可以评定为5A。
四、监督与管理
1.运营方调整要求。
社区居家养老服务机构调整运营方的,需按社区居家养老服务机构进行首次等级评定的要求重新申请等级评定。原运营方运营时的等级评定时段截至结束运营的当月,新运营方运营期间的等级评定时段从启动运营时间开始。
2.相关情形处理。
一是硬件设施调整未及时申报的情形。调整后硬件设施评分增加的,从区县(市)民政部门正式获取相关信息次月起调整评分;调整后硬件设施评分降低的,从实际启动调整之月起调整评分。
二是未按要求如实公布服务能力的情况。评定周期内,社区居家养老服务机构未接受相应服务订单或接受服务订单未按要求提供相应服务的,视为该评定周期内没有该项服务能力。
三是伪造服务记录提高评定分值的情况。评定周期内,社区居家养老服务机构通过伪造服务记录获取等级评定分值的,按照虚报、冒领、伪造等手段骗取专项资金的情形进行处理。
社区居家养老服务机构出现硬件设施调整后评分降低且未及时申报、未按要求如实公布服务能力的情形,还将按照《长沙市养老服务体系建设市级财政资金管理办法》(长民发〔2025〕5号)中“城乡居家养老服务机构未按照相关文件要求运营并提供服务”的情形进行处理。

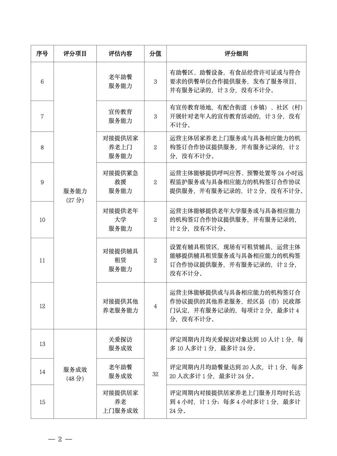
附件:长沙市社区居家养老服务机构等级评定评分标准(见附件)




-THE END-
