招商银行1998年6月进驻湖南、扎根长沙,成为首家入湘的股份制商业银行。廿八载深耕三湘,招商银行长沙分行已立足星城、辐射全省,布局株洲、湘潭、衡阳、娄底4家二级分行,下辖全省近50家营业网点,拥有近2000名员工。始终坚守“金融报国、金融为民”的初心使命,以服务地方经济发展为己任,分行在湘服务公司客户近4万家、个人客户超400万户,多项指标市场份额位居湖南股份制银行首位,成为区域金融发展的中坚力量。
值此发展新程,我们诚邀怀揣梦想的优秀应届毕业生加入,期待与您向阳启航,于青春韶华中共筑事业蓝图!
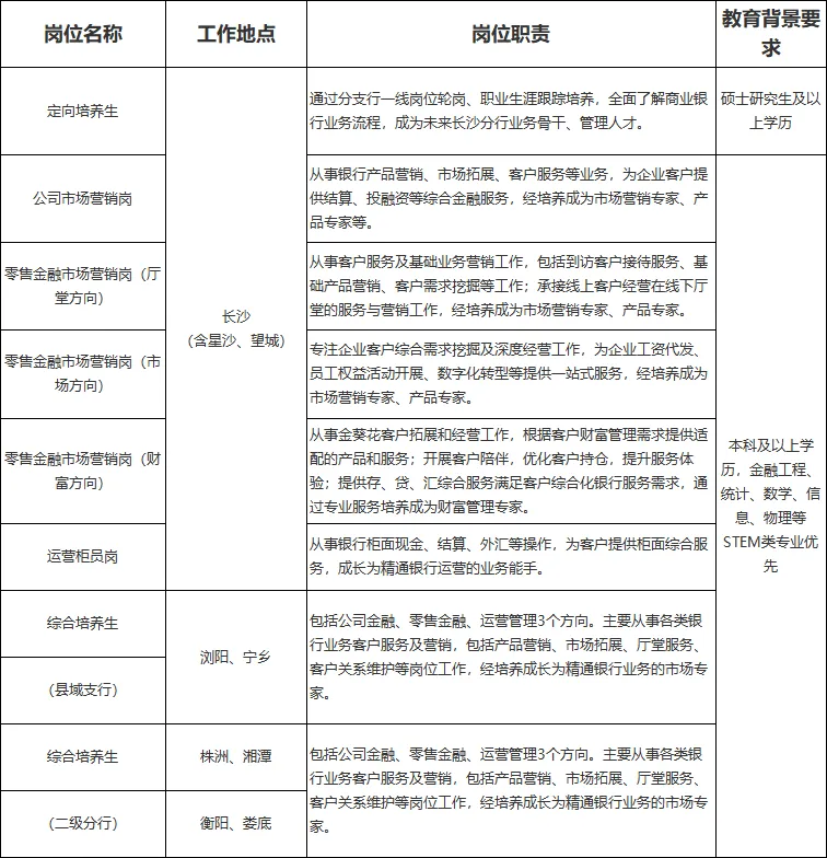
一、招聘岗位及要求
三、招聘流程

简历滚动筛选,投递截止时间为2026年4月30日23点59分。
线上笔试、多轮面试的具体时间地点及先后顺序,请以后续正式邮件、短信通知为准。
...
本公众号只参与转发,不参与招聘
点击下方“阅读原文”查看更多