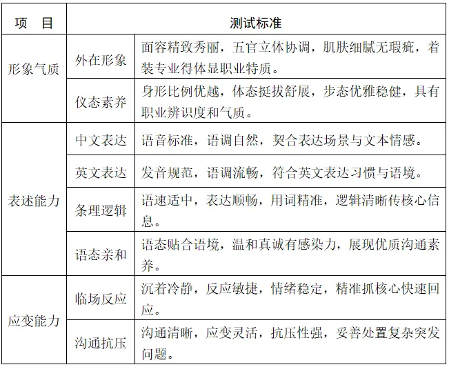
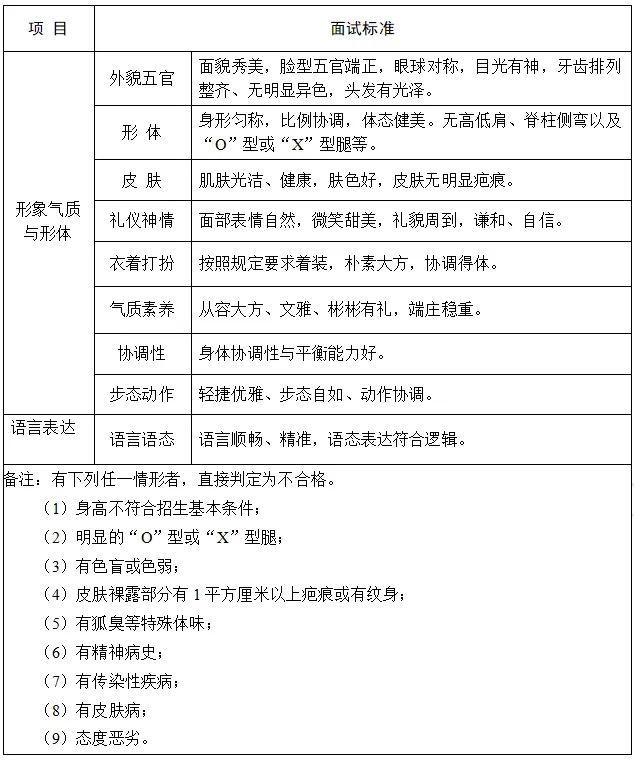
(一)男子篮球专项考核
1.考核指标与所占分值(见表1)
表1 篮球专项考核指标分值表
2.考试方法与评分标准
(1)专项技术
a投篮
考试方法:如图1所示,在以篮圈中心投影点为圆心,5.5米为半径所划的弧线上设置五个投篮点(球场两侧0度角处、两侧45度处和正面弧顶),每个点位放置5个球,共25个球。考生须从第1投篮点或第5投篮点开始投篮,按逆时针或顺时针方向依次投完每个点位的5个球。测试时间为90秒。要求考生必须在弧线外投篮,球出手前双脚不得踩线,若踩线投中则计为无效投篮,不得分。也可以选择全部投三分,以三分线为界,其他方法同上。每人可测试2次,取最好成绩。
评分标准:中投,每投中1球,得4分,投中15球(含)以上为满分60分;三分球,每投中1球,得6分,投中10球(含)以上为满分60分。
图1 投篮场地示意图
b多种变向运球上篮
考试方法:如图2所示,考生在球场端线中点外出发区持球站立,当其身体任意部位穿过端线外沿的垂直面时开始计时。考生用右手运球至①处,在①处做右手背后运球,换左手向②处运球,至②处做左手后转身运球,换右手运球至③处,在③处做右手胯下运球后右手上篮。球中篮后方可用左手运球返回③处,在③处做左手背后运球,换右手向②处运球,在②处做右手后转身运球,换左手向①处运球,在①处做左手胯下运球后左手上篮。球中后做同样的动作再重复一次,上篮未中需补篮至命中,共需投中4个球,最后一次命中后,持球冲出端线,考生身体任意部位穿过端线外沿垂直面时停止计时,记录完成的时间。每人可测试2次,取最好成绩。
篮球场地上的标志①、②、③为以40厘米为半径的圆圈。①、③圆圈中心点到端线内沿的距离为6米,到边线内沿的距离为2米。②在中线上,到中圈中心点的距离为2.8米。考生在考试时必须任意一脚踩到圆圈线或圆圈内地面,方可运球变向,否则视为无效,不予计分;运球上篮时必须投中,若球未投中仍继续带球前进,则视为无效,不予计分。考生在运球行进的过程中不得违例,每次违例计时追加1秒;必须使用规定的手上篮,错1次,计时追加1秒;胯下变向运球时,必须从体前由内侧向外侧变向运球换手,且双脚不能离开地面,错1次计时追加1秒。
图2 篮球多种变向运球上篮示意图
评分标准:见表2。
表2 篮球多种变向运球评分标准

(2)实战能力—比赛
考试方法:按照篮球比赛规则,视考生人数分队进行比赛。
评分标准:考评员参照实战能力评分细则(表3),独立对考生动作的正确、协调、连贯程度,技、战术运用水平以及配合意识等方面进行综合评定。采用180分制评分,分数至多可到小数点后1位。
表3 篮球实战能力评分标准

(二)男子足球专项考核
1.考核指标与所占分值(见表4)
表4 足球专项考核指标分值表
2.非守门员部分考试方法与评分标准
(1)25米折返跑(30分)
测试方法:如图3考生从起跑线向场内垂直方向快跑,在跑动中依次用手击倒位于5米、10米、15米、20米和25米各处的标志物后返回起跑线,要求每击倒一个标志物须立即返回一次,再跑到下一个标志物,以此类推。考生应以站立式起跑,脚动开表,完成所有折返距离回到起跑线时停表,记录完成的时间。未击倒标志物,成绩无效。每人测试2次,取成绩较好的一次为评分标准。
图3 足球25米折返跑示意图
评分标准:如表5。
表5 足球25米折返跑评分标准
(2)定位球传准(60分)
测试方法:如图4所示,传球标区域由一个七人制足球门(球门净宽度5米,净高度2米)和以球门线为直径(5米)画的半圆组成,圆心(球门线中心点)至起点线垂直距离为男子28米。考生须将球置于起点线上(线长5米,宽0.1米)向目标区域连续传球6次,左右脚均可,脚法不限。
图4 足球定位球传准示意图
评分标准:以球从起点线踢出后,从空中落到地面的第一接触点为准,每将球传入目标区域的半圆内(含第一落点落在圆周线上),或七人制球门含球击中球门横梁或立柱弹出即得12分。每人须完成6次传准,取5次最好成绩,满分60分。
(3)20米运球绕杆射门(60分)
测试方法:如图5,在罚球区线中点处,画一条20米长的垂直线,距罚球区线之远端为起点。距罚球区线2米处起,沿20米垂线插置标杆8根,每根杆距离为2米,第8根杆距离起点4米,起点线长度为4米,垂直并相交于20米线。标杆高不低于1.5米。考生从起点开始运球,脚触球后,球体触击起点线开表计时。人球连续绕过八根标志杆后,用脚背部位射门。当球的整体从球门两立柱中间及横木下越过球门线外沿的垂面则停表。每人考试一次,如为0分,可重考一次,最多两次重考机会,以最好一次考试成绩为准。在射门中,球击中球门横木或立柱并弹入场内,可补考一次,凡运球漏杆或射门不中者均为一次考试失败。
图5 足球20米运球绕杆射门示意图
评分标准:如表6。
表6 足球20米运球绕杆射门评分标准
(5)实战能力--比赛(150分)
测试方法:根据报名人数现场确定比赛形式(正式场地或小场地比赛)。
评分标准:如表7,重点考察考生的技术运用能力和比赛意识。
表7 足球实战能力测试评分表
3.守门员部分考试方法与评分标准
(1)考核内容
身体素质(立定跳远)、专项(掷远、踢远、扑接球)、实战
(2)考核方法
a立定跳远:原地双脚起跳,双脚同时落地。每人两次机会,取最好成绩记录。
b掷远与踢远:在罚球区线上截取横宽15米为测试场地的宽度,在横线的两个端点分别向场内划两条与边线平行的直线,并标出距离数,此两条线的纵长为60米以上。先采用手掷远,然后用脚发球踢远。每人用手发球掷远二次,用脚发球踢远(采用踢凌空球、反弹球、定位球等方法不限)二次。手发球和脚发球各取其中最好一次成绩相加作为考生最后成绩。
c扑接球:考生守门,扑接从位于罚球区线外射来的10个球。由3~5个考评员对其技术技能进行评定。取平均分为最后得分。成绩优者名次列前。
d实战:根据考生人数,将考生分在不同的组(队)中,分别进行正式场地的比赛或小场地的比赛。
(3)评分办法
a立定跳远(30分),掷远与踢远(60分),扑接球(60分),实战—比赛(150分)。
b素质、基本技能平分标准:立定跳远评分标准如表8,掷远与踢远评分标准如表9,扑接球频分标准如表10 。
表8立定跳远评分标准
表9 掷远与踢远评分标准
表10 扑接球评分标准
c实战能力评分办法同一般球员评分标准。
(三)排球评分标准
1.考核指标与所占分值,如表11。
表11 排球考核指标分值表
2.考试方法与评分标准
(1)专项素质
a助跑摸高 (30分)
考生助跑双脚起跳摸高,单手触摸电子摸高器或有固定标尺的高物,记下绝对高度。每人2次摸高机会,记其中1次最高成绩(精确到厘米)。
评分标准:见表12。
表12 排球助跑摸高评分标准
b自由人“半米字”移动(30分)
考试方法:考生面向球网,从起点(端线中点)起动,计时开始,先向1号点移动,击倒1号点标志物后,应立即返回起点并击倒起点处标志物,再向2号点移动,以此类推,直到击倒5号点标志物回到端线中点(须将每个标志物击倒,否则不计成绩),计时停止,记录完成的时间。每人测试2次,取最好成绩。如图6所示。
图6 排球“半米字”移动示意图
评分标准:见表13。
表13 自由人“半米字”移动评分表
(2)专项技术
a发球(24分)
考试方法:考生可在发球区内任意位置连续发球5次,每次发球根据落点区域的不同获得相应的分数(取4次发球最高得分为最终成绩)。
评分标准:发球落点进入A区(进攻线后距离两边边线内2米,距离端线内2米的区域)包括压线,得6分;进入场地其他区域得5.5分;发球失误或犯规不得分。如图7所示。

图7 发球得分区域示意图
b接发球(自由人)(24分)
考试方法:考生在规定区域内准备,接考评员从对方场区发的各种来球,左半场区接3次,右半场区接3次,共接6次来球。如图8所示。每次根据垫球进入区域的不同获得相应的分数,每个半区取2次接发球最高得分。累计4次接发球最高得分为最终成绩。
图8 接发球示意图
评分标准:
如图9所示,在侧边线与中线和三米线形成一个4.5×3米的长方形区域,在距离三米线1米处,画一条平行于4.5米线的直线,将长方形区域分成A、B两部分。靠球网部分为A区(2×4.5米),靠三米线部分为B区(1×4.5米)。
垫球高于球网1米以上,进入A区,得6分;垫球高于球网1米以上,进入B区,得5.5分;垫球进入其它区域,垫球高度不够1米以上或垫球失误均不得分。
图9 垫球落点区域示意图
c扣球(非自由防守人)(36分)
考试方法:考生依次轮流扣考评员或考生(二传)从网前二传位置的传球。每名考生先扣4次直线(取3次扣直线球最高得分),再扣4次斜线(取3次扣斜线球最高得分),共扣球8次,根据落点区域的不同获得相应的分数,累计6次扣球最高得分为最终成绩。扣球位置(四号位)。如图10所示。

图10 四号位扣球示意图
评分标准:扣球技术动作必须完整。搓吊球技术(引臂和挥臂击球动作中,肘关节未高于肩)和击出球呈抛物线飞行,属于犯规技术,不得分。如因与二传配合失误不计次数。
直线扣球评分:
扣球落点在3米大直线区内,得6分;扣球落点在场内直线区以外的其它区域,得5.5分;扣球失误或犯规技术,得0分。
斜线扣球评分:
扣球落点在大斜线区内,得6分;扣球落点在场大斜线区以外的其它区域,得5.5分;扣球失误或犯规技术,得0分。
d自由人接扣、吊球(36分)
考试方法:考评员在网前3号位原地扣、吊球。考生在6号位准备,当考评员扣、吊球抛球离手后,考生移动至5号位区域防守,防完后再回到6号位开始下一次防守。连续防4次(取3次接球最高得分),再从6号位向1号位区域移动防守,连续防4次(取3次接球最高得分)。累计6次接球最高得分为最终成绩。如图11所示。
图11 接扣、吊球及落点区域示意图
评分标准:
防起球进入3米线内,偏向2号位一侧,高于球网时得6分;防起球进入3米线内,偏向4号位一侧,高于球网时得5.5分;球未进入3米线,但高度合适时得5分;防守失误不得分。如图11所示。
(3)实战能力
a比赛(210分)
考试方法:视考生人数分队进行比赛(可由考评员向两边抛球进行)。
评分标准:考评员参照实战能力评分细则(表14),独立对考生的技术动作规范、协调程度,运用效果,战术意识以及个人实战能力等方面进行综合评定。采用210分制评分,分数至多可到小数点后1位。
表14 排球实战能力评分细则
