在线做题·视频讲解·试卷分析

数学卷考霸评分 8.7/10
数学卷
本卷全面覆盖有理数运算、整式加减、几何图形、方程应用等课标核心内容,基础题如绝对值计算、科学记数法转换是主要得分点;难点集中在综合应用题,如第10题需分析数轴上动点距离关系,第24题要求理解新定义'内余角'概念并解决旋转问题,对学生的逻辑推理与创新思维素养提出较高挑战。
<点击图片查看全卷>
数学答案
<点击图片查看完整答案>
语文卷考霸评分 8.8/10
语文卷
本卷全面考查古诗文积累、现代文阅读、写作表达等课标核心能力,基础题如名句默写、字词辨析是主要得分点;难点集中在综合探究题,如《童年》需辩证分析光明与黑暗主题,鲁迅材料要求结合多文本评价精神内涵,对学生的批判性思维与文化传承素养提出较高挑战。
<点击图片查看全卷>
语文答案
<点击图片查看完整答案>
英语卷考霸评分 8.7/10
英语卷
本卷全面考查听力理解、语法知识、完形填空、阅读理解等课标核心能力,基础题如短对话理解、图片匹配是主要得分点;难点集中在综合应用题,如完形填空需理解人物成长叙事逻辑,阅读理解C篇要求分析文化项目社会价值,对学生的语篇理解与批判性思维能力提出较高要求。
<点击图片查看全卷>
英语答案
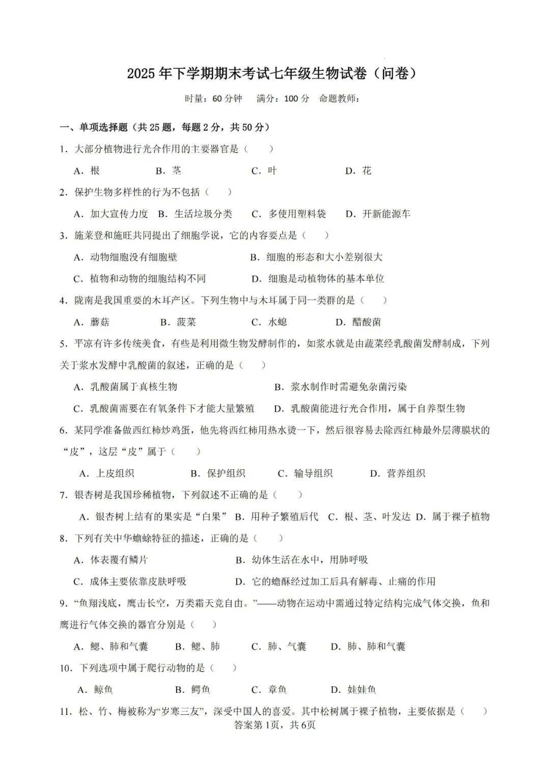
生物卷考霸评分 8.6/10
生物卷
本卷全面覆盖细胞结构、生物分类、生态系统、实验探究等课标核心内容,基础题如光合作用器官判断、细胞学说概念是主要得分点;难点集中在综合应用题,如第26题需区分原核生物与真核生物特征,第28题要求设计对照实验探究维生素C对亚硝酸盐的影响,对学生的科学探究与生命观念素养提出较高挑战。
<点击图片查看全卷>
生物答案
地理卷考霸评分 8.9/10
地理卷
本卷全面覆盖地图阅读、地球运动、人口分布、气候类型等课标核心内容,基础题如地图三要素判断、方向识别是主要得分点;难点集中在综合应用题,如第26题需运用等高线原理分析登山路线差异,第30题要求结合地球公转解释昼夜变化现象,对学生的区域认知与综合思维素养提出较高挑战。
<点击图片查看全卷>
地理答案
历史卷考霸评分 8.7/10
历史卷
本卷全面覆盖史前文明、秦汉统一、三国两晋南北朝等课标核心内容,选择题中基础史实判断(如北京人特征、河姆渡遗址)是主要得分点;难点集中在综合应用题,如第15题需比较秦皇汉武统一政策的异同,第16题要求分析商鞅变法与北魏孝文帝改革的共同影响,对学生的历史解释与时空观念素养提出较高挑战。
<点击图片查看全卷>
历史答案
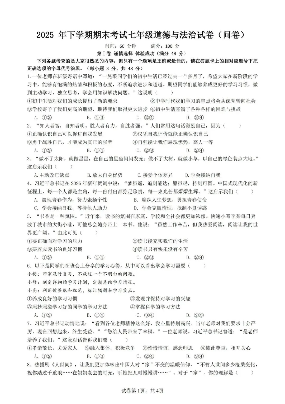
道法卷考霸评分 8.9/10
道法卷
本卷全面覆盖中学适应、认识自我、友谊建立、生命教育等课标核心内容,基础题如学习习惯判断、生命特征识别是主要得分点;难点集中在综合应用题,如第16题需通过多材料分析生命的价值与意义,第20题要求设计集体建设具体方案,对学生的价值认同与公共参与能力提出较高挑战。
<点击图片查看全卷>
道法答案
无广告·自助查阅·全平台自助刷题学习