在线做题·视频讲解·试卷分析
关注公众号回复【1】
领取湖南中考真题&获取名校真题库

数学卷考霸评分 8.2/10
数学卷
本试卷紧扣八年级数学课程标准,重点考查三角形性质、全等三角形判定、因式分解、分式运算等核心内容。得分点集中在基础运算和简单几何证明;难点在于第10题的最短路径问题和第25题的综合探究题,这类题目需要学生具备较强的空间想象能力和综合运用知识解决问题的能力,对学生的数学思维深度提出较高要求。
<点击图片查看全卷>
数学答案
<点击图片查看完整答案>
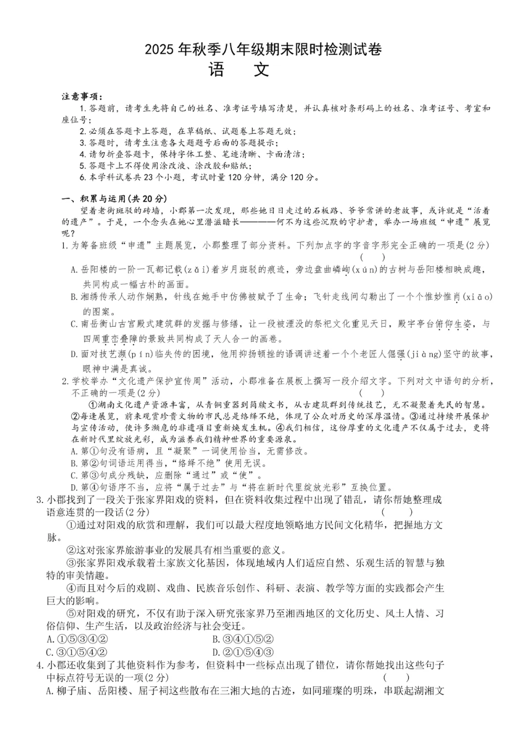
语文卷考霸评分 8.5/10
语文卷
本试卷全面覆盖八年级语文课程标准要求,重点考查古诗文积累、现代文阅读、语言运用等核心能力。得分点集中在基础积累和语言运用题;难点在于《在高原种红柳》的深层意蕴理解和文言文《阿文成公用兵》的对比分析,这类题目需要学生具备较强的文本解读能力和文化理解深度,对学生的思维品质和情感体验提出较高要求。
<点击图片查看全卷>
语文答案
<点击图片查看完整答案>
英语卷考霸评分 8.0/10
英语卷
本试卷全面覆盖八年级英语核心素养,重点考查听力理解、阅读理解、语言运用和写作能力。得分点集中在基础语言知识和生活化情境对话;难点在于AI主题的议论文阅读和思维导图写作,这类题目需要学生具备较强的信息整合能力和逻辑表达能力,对学生的思维深度和语言组织能力提出较高要求。
<点击图片查看全卷>
英语答案
<点击图片查看完整答案>
物理卷考霸评分 8.3/10
物理卷
本试卷紧扣八年级物理课程标准,重点考查声现象、物态变化、光现象、质量与密度等核心内容。得分点集中在基础概念和实验操作题;难点在于第24题的密度计算和第12题的光学成像分析,这类题目需要学生具备较强的物理建模能力和综合运用知识解决问题的能力,对学生的逻辑思维和计算能力提出较高要求。
<点击图片查看全卷>
物理答案
<点击图片查看完整答案>
生物卷考霸评分 8.1/10
生物卷
本试卷全面覆盖八年级生物学核心内容,重点考查人体生理、生态系统、遗传规律等关键知识点。得分点集中在基础概念题和图表分析题;难点在于第33题的遗传病概率计算和第28题的实验设计分析,这类题目需要学生具备较强的逻辑推理能力和综合运用知识解决问题的能力,对学生的生物学思维深度提出较高要求。
<点击图片查看全卷>
生物答案
<点击图片查看完整答案>
地理卷考霸评分 8.5/10
地理卷
本试卷全面覆盖八年级地理核心内容,重点考查中国地理、自然资源、区域发展等关键知识点。得分点集中在基础读图题和材料分析题;难点在于第24题的水土资源匹配分析和第26题的新能源汽车产业布局,这类题目需要学生具备较强的空间思维能力和综合运用知识解决问题的能力,对学生的地理思维深度和实际应用能力提出较高要求。
<点击图片查看全卷>
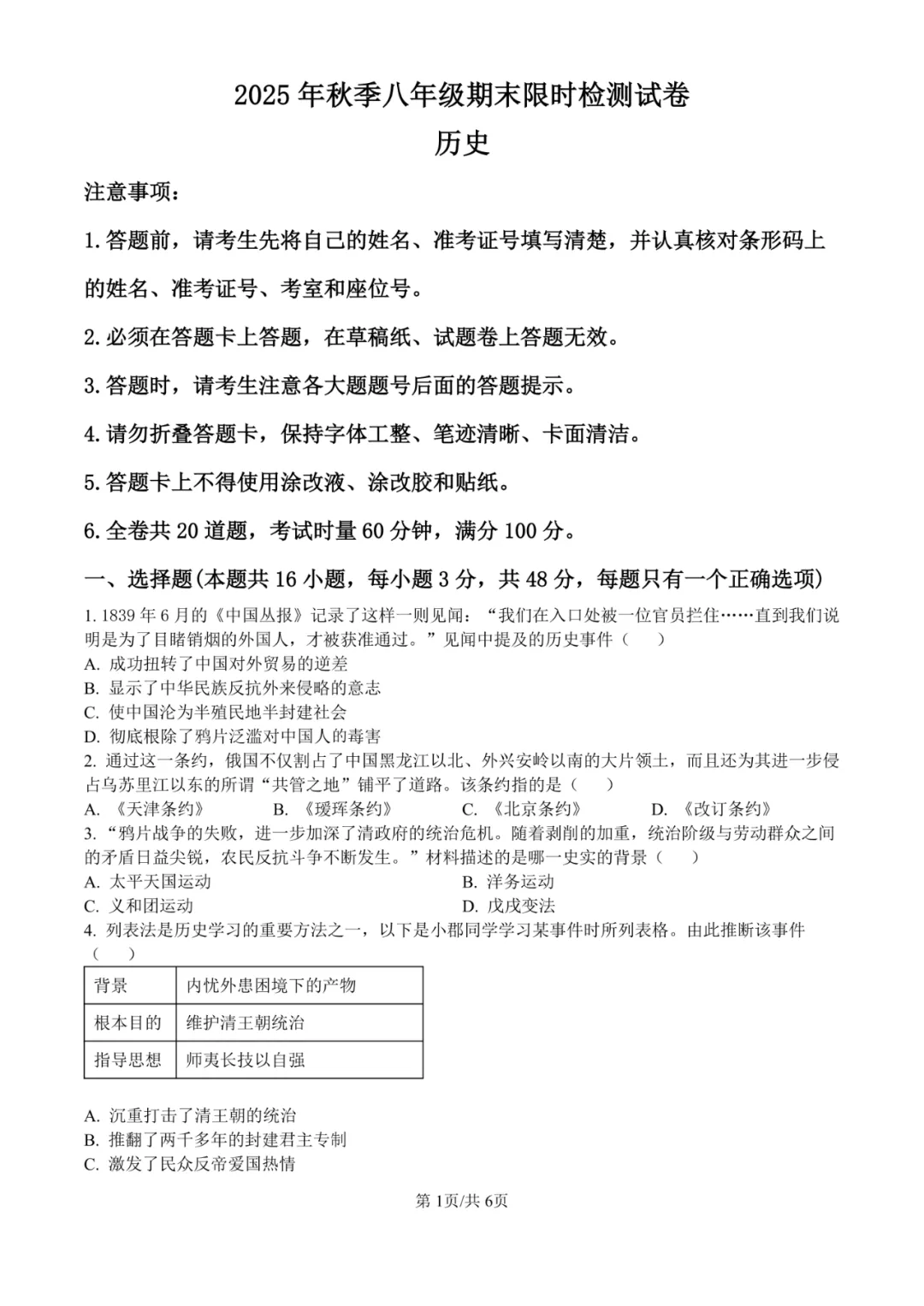
历史卷考霸评分 8.6/10
历史卷
本试卷全面覆盖八年级历史核心内容,重点考查中国近代史的重大事件、人物和思想变革。得分点集中在基础史实题和材料分析题;难点在于第17题的观点论述和第19题的红色文化综合探究,这类题目需要学生具备较强的历史解释能力和综合运用知识解决问题的能力,对学生的历史思维深度和史料分析能力提出较高要求。
<点击图片查看全卷>
历史答案
<点击图片查看完整答案>
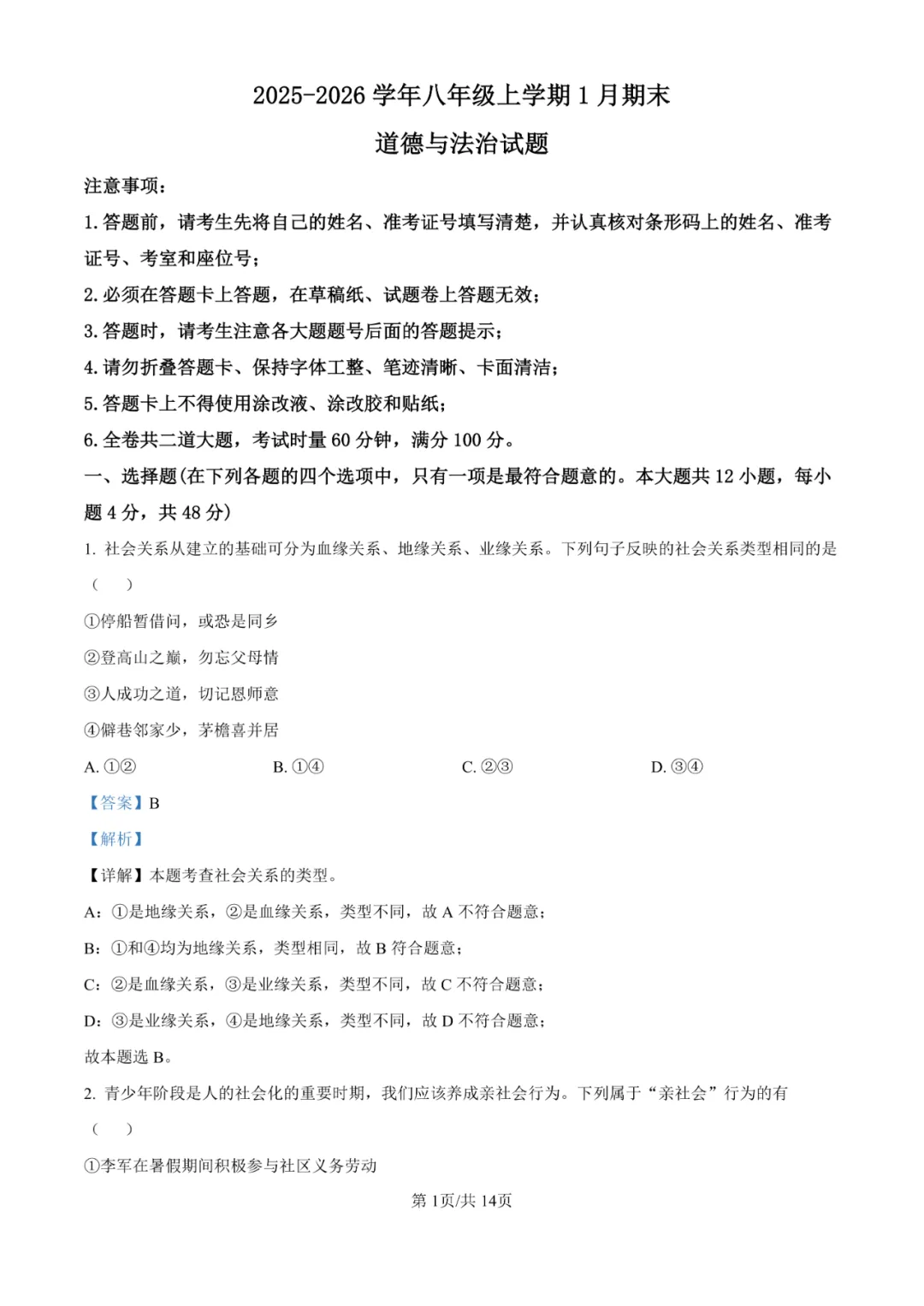
道法卷考霸评分 8.2/10
道法卷
本试卷全面覆盖八年级道德与法治核心内容,重点考查社会规则、网络素养、国家安全、社会责任等关键知识点。得分点集中在基础概念题和生活情境题;难点在于第16题的美德少年综合分析和第17题的志愿服务实践设计,这类题目需要学生具备较强的价值判断能力和实践应用能力,对学生的道德认知深度和社会责任感提出较高要求。
<点击图片查看全卷>
道法答案
<点击图片查看完整答案>
无广告·自助查阅·全平台自助刷题学习