在线做题·视频讲解·试卷分析
关注公众号回复【1】
领取湖南中考真题&获取名校真题库

数学卷考霸评分 8.9/10
数学卷
本试卷构建了‘基础运算-几何证明-函数应用-统计概率-创新探究’五位一体的考查体系。得分点集中在代数运算、简单几何性质、数据统计、基础函数性质等题;难点在于‘数字黑洞’的规律探究、‘共同体函数’新定义的综合应用、与《九章算术》结合的几何建模、桥梁测量的三角函数综合应用及几何与代数综合的证明与计算,需要学生具备极强的空间想象、逻辑推理和数学建模能力。试卷整体体现了学以致用、服务选拔的导向,符合九年级下学期入学检测的定位。
<点击图片查看全卷>
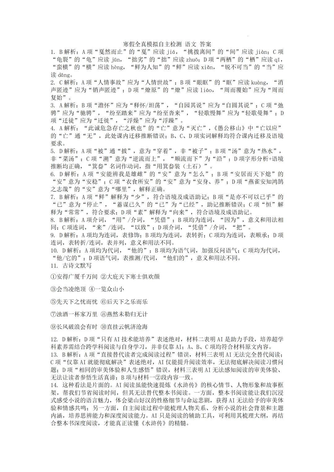
数学答案
<点击图片查看完整答案>
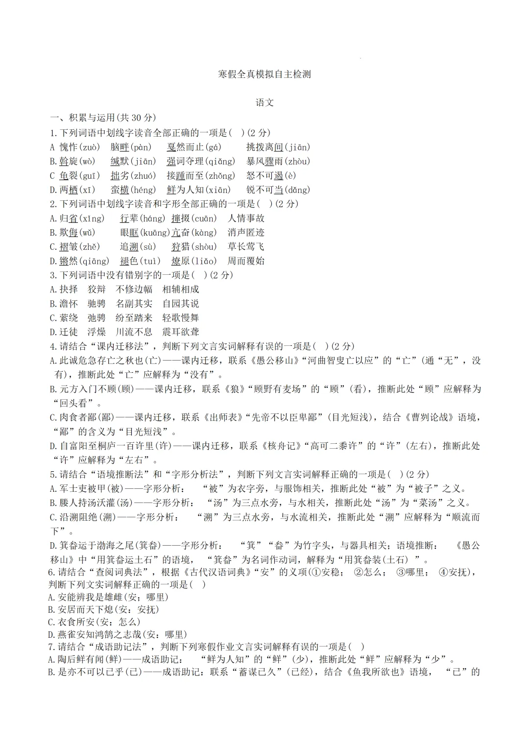
语文卷考霸评分 8.7/10
语文卷
本试卷构建了‘积累与运用-阅读理解-名著阅读-古诗文鉴赏-情境写作’五位一体的考查体系。得分点集中在字音字形辨析、基础语法应用、古诗文名句默写、简单文意理解与信息匹配;难点在于对AI阅读材料与《水浒传》整本书阅读关系的思辨分析、对文学文本(如《石匠留下的歌》)深层意蕴与物象(水碾子)的解读、对古诗文(如《送唐别驾赴郢州》)的深度赏析及在具体情境(被误解时包容他人)中完成个性化写作,需要学生具备较强的逻辑推理、文本解读与综合表达能力。试卷整体梯度合理,区分度良好。
<点击图片查看全卷>
语文答案
<点击图片查看完整答案>
物理卷考霸评分 8.8/10
物理卷
本试卷构建了‘基础概念-生活应用-实验探究-综合计算’四位一体的考查体系,选择题侧重概念辨析与现象判断,实验题突出探究方法与数据分析,计算题强调综合应用。得分点集中在基础概念判断、简单电路分析和生活现象解释;难点在于动态电路故障分析、复杂电学计算(如第17、23题)及实验探究(如电磁感应、焦耳定律、电流与电压关系)的综合设计,需要学生具备较强的逻辑推理、图表分析和知识迁移能力。试卷整体梯度合理,区分度良好。
<点击图片查看全卷>
物理答案
<点击图片查看完整答案>
化学卷考霸评分 8.9/10
化学卷
本试卷构建了‘基础知识-概念理解-简单应用-实验探究’四位一体的考查体系。得分点集中在化学变化判断、化学式与化合价计算、基础实验操作、物质性质应用、溶解度的简单识图与计算等基础题;难点在于对中和反应、金属活动性、物质除杂、化学平衡移动(饱和石灰水通CO2)等概念的理解与辨析,以及运用化学方程式进行计算,需要学生具备扎实的化学概念基础和严谨的分析推理能力。试卷整体偏重基础知识的巩固与检验,对高阶思维和复杂情境的综合应用考查相对不足。
<点击图片查看全卷>
化学答案
<点击图片查看完整答案>
历史卷考霸评分 8.6/10
历史卷
本试卷构建了‘基础知识-材料分析-史论结合-综合探究’四位一体的考查体系,覆盖了中国古代民族交融、中央集权、世界近现代资本主义发展、两次世界大战、战后国际格局等核心板块。得分点集中在基础概念、时间排序、重要人物、事件性质和历史结论的准确判断。难点在于对复杂学术论述(如雅典民主、资本主义发展模式、世界大战根源)的辩证理解、对图文及表格信息的综合解读,特别是第17题的史论结合小论文写作和第20题的综合性探究,需要学生具备扎实的史料解读、逻辑推理和综合表达能力。试卷整体体现了学以致用的导向。
<点击图片查看全卷>
历史答案
<点击图片查看完整答案>
无广告·自助查阅·全平台自助刷题学习
争做湖南最好·最全·最强的升学配套