春季学期即将开学,今年家有小朋友要幼升小的家长,一定要提前关注小学入学报名的信息啦!长沙公办小学和民办小学在报名时间、方式以及材料要求上有较大区别,今天小编分别给大家讲一讲大致报名过程。
一、公办小学:4月1日启动,分两步报名
长沙公办小学统一报名,一般在4月1日正式开始,全程分为网上报名和现场资料复审两步。
第一步:网上报名(4月1日-15日)
据往年情况,4月1日-4月15日教育局会开放小学入学报名登记。家长可登录“长沙普通中小学入学报名系统(http://rxbm.csedu.gov.cn/)”进行报名,也可以通过微信公众号“长沙教育服务平台”报名。
通常报名前,我们确定2件事,就不会出现报错的事情:
一是判断孩子的生源类型。这个很重要,直接决定孩子的录取顺序及要准备的资料。

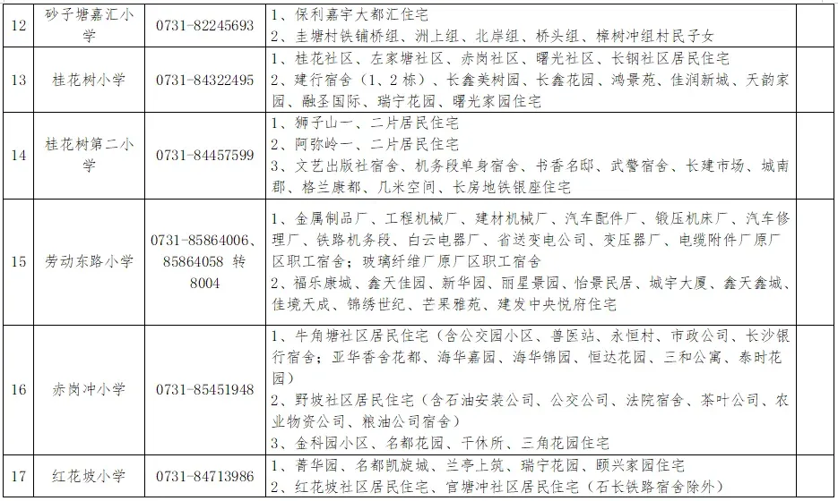
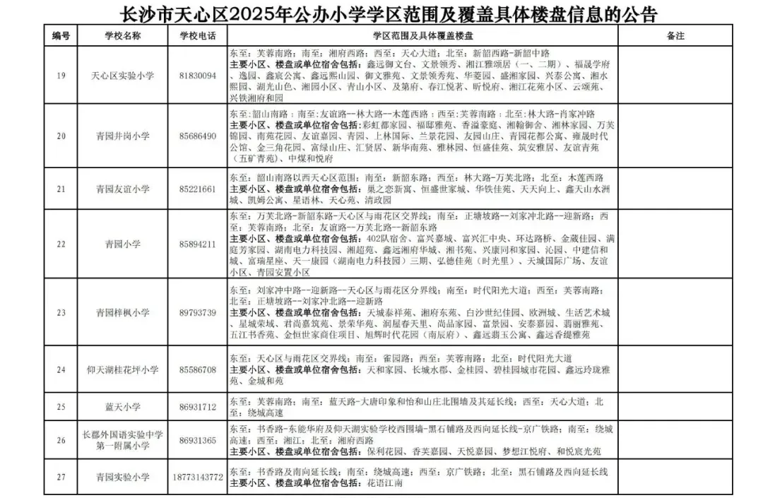
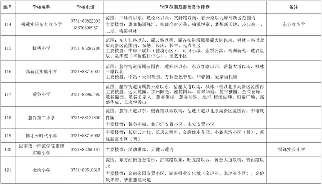
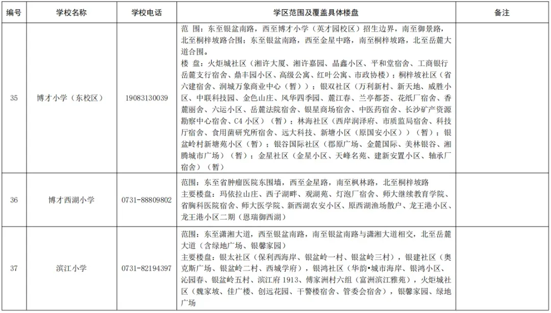
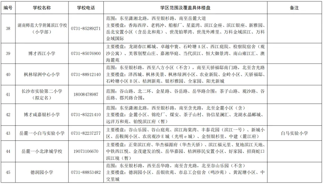
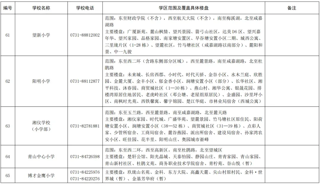
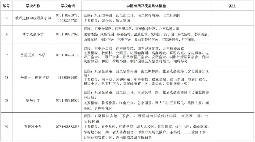
二是判断孩子能上哪所小学。确定孩子的生源类型后,就可以查一下房子或户口对应的学区在哪里了。最新的学区划分一般在网报前才会正式公布,但就近原则下,大部分小学的学区范围还是相对稳定的,2025年学区范围划分表见文末!
确定好以上两个信息后,就要根据生源类别,准备好相应的材料。近几年,网上报名所需资料非常精简,大家可对照准备:
①有户有房类生源:房产证、学生户口本、父母户口本、父母身份证(正反面)
②有户无房(第一类)生源:学生户口本、父母户口本、父母身份证(正反面)
③有房无户类生源:房产证、学生户口本、父母户口本、父母身份证(正反面)
④有户无房(第二类)生源:学生户口本、父母户口本、父母身份证(正反面)
⑤无户无房类生源:社保证明(连续满一年,且未停保)、居住证(连续满一年,且仍在有效期内)、学生户口本、父母户口本、父母身份证(正反面)
提示:若房产证抵押在银行,或者还没办理好,可以上传房产证复印件、购房合同原件照。购房合同只需拍能够体现房屋产权信息的关键页即可,不需要每页都上传。
第二步:线下现场资料审核(5月-6月)
如果说网上报名是一次全市范围的大型摸底,那真正决定能够录取的还是到学校进行现场资料的审核,之前网报漏传、错传的资料,现场都可以补充最新材料。
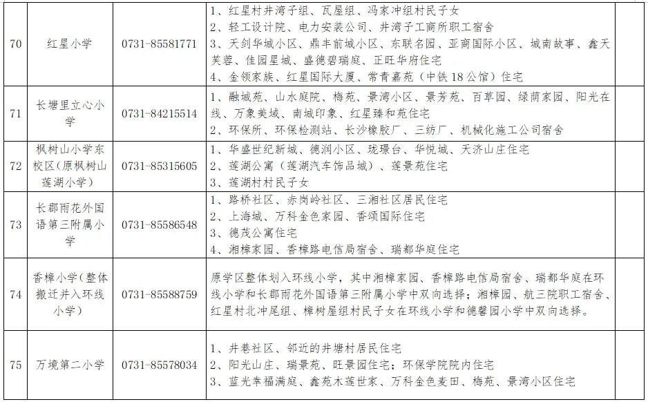
现场资料复审的时间,通常在5-6月,由各区教育局安排,差异比较大。下图为2025年情况供大家参考,2026年情况肯定有变化,以最新学校通知为准。
复审所需的资料,相比网上报名的就要多很多了。而且每个区小学线下复审的资料会略微有差异,大致是以下这些资料:
①《报名登记表》:每一类生源都需要提供,小学的微信公众号上会提供一年级新生报名登记表的模板,每一类生源都有相应的登记模板,按照孩子的类型选择打印并填写好,复审当天带过去就可以了。
②户口本:每一类生源都需要提供。需要儿童和法定监护人3人的户口本原件及复印件(含户主页)。一般要求户口本首页、父母页、儿童页,复印在一张A4纸上。
③身份证:每一类生源都需要提供。父母或法定监护人身份证原件及复印件,正反面复印在一张纸上。
④房产证:有房类生源需要提供。儿童本人或父母的房屋产权证或购房合同原件及复印件。(合同需要复印首页至房号所在页,及合同双方签章页);拆迁安置对象需要提供儿童父母的拆迁协议或者征地补偿告知书。
⑤实际居住在学区范围内的证明:有户无房类生源需要提供。分为几种情况:如果是用祖父母或外祖父母的房产读书,需要提供祖父母或外祖父母房屋产权证原件及复印件;如果是父母转业、工作调动、人才引进等原因,需要出具相关单位提供的盖章证明;如果是租住在学区范围内,则需要提供父母在本学区内的房屋租赁合同(社区、物业公司开具,或水电证明等)。
⑥长沙市不动产信息查询证明:天心区、湘江新区、开福区、芙蓉区要求1-5类生源都需要提供,且父母及小孩3人都需要提供。从“长沙不动产登记”(公众号)的“个人中心”查询,并截图打印即可。
⑦出生医学证明:天心区、雨花区、芙蓉区、开福区要求全部新生都提供。湘江新区只要求在户口本无法体现亲子关系时提供小孩的出生医学证明原件及复印件。
⑧长沙市职工基本养老保险证明:无房无户类生源及部分区(如湘江新区)的有户无房第二类需要提供,无房无户类要求参保证明及缴费明细至少满一年,即最迟从2025年9月起参保。可在手机APP“智慧人社”中查询。
⑨居住证:无房无户类生源需要提供。公安机关签发的居住证,对于居住证满一年的要求,每个区都不同。湘江新区要求居住证的签发日期在2024年2月28日以前,且在一年有效期。芙蓉区要求居住证的签发日期在2024年3月份及以前的都可以,以报名小学的要求为准。
⑩父母的从业证明:开福区、雨花区等有户无房第二类生源需提供,可以是父母本人的工商营业执照或用人单位依法签订的劳动合同等。
以上报名结束后,我们就可以耐心等待学校的录取通知了。如果学校学位比较紧张,符合入学条件但排序靠后的孩子,教育局会统筹安排调剂入学。
二、民办小学:多校已启动,可自行报名
与公办学校不同,民办小学招生自主性更强,没有全市统一报名时间,在年龄和材料要求上通常也更宽松。
目前,长沙已有多所民办小学启动招生,如望城区金海学校小学部(湘江新区)、同升湖实验学校小学部(雨花区)、德成学校小学部(开福区)、湘郡未来学校小学部(长沙县)、华夏学校小学部(长沙县)等民办小学的微信公众号上都已开放了报名链接,有需要的家长可自行报名,或电话咨询学校招生办报名。
往年3-4月,不少民办小学会组织开放日、体验活动等,会通知报名的家长带孩子参加,建议有意民办小学的家长,可以尽早完成意向登记,以便及时接到学校后续活动通知。